nrf52810/52832开发板能跑,自己的PCB不能跑的原因
1.PCB图片对比
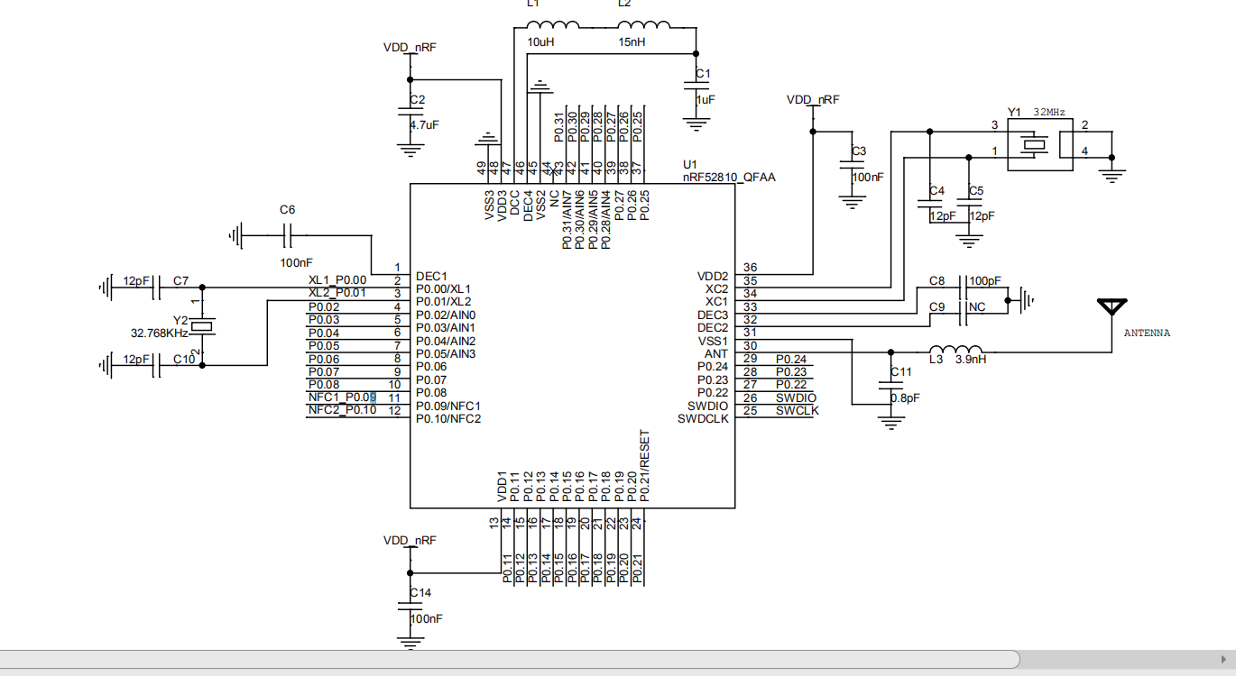
这是我的开发板原理图:

这是我画的PCB原理图:

发现其实开发板上就是比我的多了两个外部晶振。
例程代码一般都是用外部晶振作为时钟,所以用例程的代码跑不通我的PCB。
2.解决办法
将我的PCB的代码设置成内部晶振即可:

主要是给自己看的,所以肯定会出现很多错误哈哈哈哈哈
这是我的开发板原理图:

这是我画的PCB原理图:

发现其实开发板上就是比我的多了两个外部晶振。
例程代码一般都是用外部晶振作为时钟,所以用例程的代码跑不通我的PCB。
将我的PCB的代码设置成内部晶振即可:
