题目集7~8的总结性Blog
一.前言
本次模拟系统设计是对前两次家居电路模拟的深度扩展。在第一版中,我们搭建了基础的电路连接模型,实现了开关、灯具等基本设备的状态控制与电流流动的模拟。在第二版中,我们引入了调速器、互斥开关等更复杂的控制设备,以及对串联、并联电路逻辑的处理。随着系统复杂度的提升,我们不仅需要更深入地理解电路的物理特性,还要设计出更加高效、灵活的程序架构。
在本次迭代中,我们进一步拓展了系统功能,新增了以下关键特性:
新设备支持:增加了二极管设备的正反向导通特性模拟,并提升了受控窗帘对灯光光照强度的智能响应。
复杂电路结构支持:实现了并联电路中嵌套并联的处理逻辑,同时优化了多层串并联电路的输入解析与运行。
二.设计与分析
1.家居强电电路模拟程序-3
(1)难度分析
- 电路结构复杂度提升
难点:本次迭代中,电路结构从简单的串联电路扩展到包含多层次并联与串联组合的电路,且并联电路之间可能存在嵌套关系。
需要递归处理电路中的嵌套结构,同时保持输入输出关系的正确性。
应对措施:需要设计一个通用的电路解析器,将串联与并联的逻辑抽象为统一的接口,并递归展开嵌套关系。 - 设备状态计算逻辑复杂化
难点:每种设备(如白炽灯、吊扇、互斥开关等)都有独立的电气特性,这些特性之间的差异要求设计灵活的状态更新方法。例如:
白炽灯的亮度与电压差成正比。
吊扇和落地扇需要根据工作电压计算转速,并判断是否超出工作范围。
窗帘需要根据所有灯光的总亮度计算开合比例。
应对措施:可以通过面向对象设计,将设备的行为封装为独立类,并通过多态实现对不同设备特性的精确模拟。 - 电流限制与短路检测
难点:
电流限制的引入要求实时计算设备的工作电流,并与其最大允许电流进行比较。
短路检测需要识别电路中是否存在无穷大电流的情况,这对电路求解算法提出了更高要求。
应对措施:
在计算设备状态时,引入电流分配和总电流计算逻辑,并记录设备电流是否超出限制。
设计一个快速检测短路的算法,标记并输出错误信息。 - 输入解析的严谨性
难点:输入信息包括串联电路、并联电路、设备连接、设备调节等,格式复杂且嵌套关系多,需要保证解析的准确性,同时满足以下约束:
并联电路必须在其包含的串联电路之后输入。
输入格式中,VCC始终为电源端,GND始终为接地端。
设备编号可能重复,不同类型设备编号需要区分。
应对措施:使用多层次解析器,按照依赖关系解析输入信息,构建电路拓扑图。 - 输出格式的准确性
难点:输出不仅包括设备的工作状态(如开关状态、灯亮度、风扇转速等),还新增了设备引脚电压和电流限制错误提示。例如:
@K1:closed 220-220 exceeding current limit error
输出信息需要严格按照设备顺序与格式输出,同时包含多项数据。
应对措施:设计统一的输出格式生成方法,按照设备类别与编号依次输出状态信息。 - 二极管正反向特性与逻辑
难点:
需要判断二极管的导通与截止状态,同时考虑电路中电压方向和数值对二极管状态的影响。
特殊情况下(电压相等时),导通与截止状态由引脚连接方向决定。
应对措施:针对二极管设计独立的逻辑判断模块,并在电路解析中考虑其方向性。 - 测试与验证
难点:
需要验证所有可能的电路结构与输入组合是否正确,包括多个嵌套并联电路、多种设备组合以及各种错误检测(如短路、电流超限等)。
复杂电路的模拟可能导致计算结果不易验证。
应对措施:通过自动化单元测试和边界条件测试,覆盖尽可能多的输入场景,确保程序的鲁棒性。
总结
(2)知识点分析
- 面向对象编程 (OOP)
类与对象
通过类(Device、ControlDevice、ControlledDevice、Pin、Circuit)来抽象设备和电路的特性与行为。
每个类封装了设备的属性(如电阻、电压、状态)和行为(如updateState、getOutput)。
继承与多态
ControlDevice 和 ControlledDevice 类继承自抽象基类 Device,重用代码和增强模块化设计。
通过方法重写(updateState 和 getOutput),实现多态,根据具体设备的特性动态调用方法。
封装
使用私有属性和方法(如 pins, resistance)保护类的内部状态。
提供公共接口(如 updateState, getOutput)与外界交互,确保类的内部实现细节对外透明。
模块化与扩展性
使用独立的类处理不同类型的设备,便于后续功能扩展(例如增加新设备类型)。
通过继承和多态减少重复代码,提高代码的可维护性和可扩展性。 - 数据结构与算法
图的表示与遍历
使用 Map<String, List> 来表示电路的连接关系,构成电路的拓扑结构。
通过广度优先搜索(BFS)遍历电路,从电源 (VCC) 开始分配电压到各引脚。
排序算法
根据设备编号对同类型设备进行排序(如Comparator.comparing),确保输出顺序正确。
递归与嵌套结构
递归解析嵌套的串联和并联电路(如串联电路中的并联电路嵌套),使用统一的数据结构存储和处理。
分支控制与逻辑判断
复杂的状态判断和控制逻辑(如互斥开关的引脚状态、电压差对设备状态的影响)通过分支结构实现。 - 电路模拟与电气知识
电路特性
串联与并联电路:
解析串联电路和并联电路的连接关系,模拟电压分布。
处理并联电路中多个串联电路的输入 (IN) 和输出 (OUT) 短接。
电压分布:
从 VCC (220V)到 GND(0V),通过电路连接关系传递电压。
对不同设备根据其特性(如开关、调速器)动态调整电压值。
电流与电阻:
虽然未直接计算电流,但电阻(resistance)是设备的重要属性,影响电压分布。
设备特性模拟
灯具:
白炽灯亮度与电压差成比例计算。
日光灯亮度取决于电压差是否为零。
风扇:
吊扇转速与电压差成比例(线性分布)。
落地扇转速按分段电压范围分布。
窗帘:
窗帘开合状态由总亮度和电压差共同决定。
开关与调速器:
开关状态(turned on 或 closed)直接影响电压是否传递。
分档调速器与连续调速器通过比例控制输出电压。
4. 字符串处理
输入解析
分割与解析:
使用字符串分割方法(如split、replace)处理电路连接和控制命令的输入。
解析设备标识符和引脚编号,构建电路连接图。
正则表达式:
可扩展为使用正则表达式解析复杂输入格式。
格式化输出
使用 String.format 格式化输出数据(如连续调速器的电压保留两位小数)。
确保输出顺序和格式符合题目要求。
5. 数学与数值处理
比例计算:
灯具亮度和风扇转速根据电压比例计算。
连续调速器按参数比例计算输出电压。
截尾规则:
使用 Math.floor 实现数值截尾(保留整数或小数点后两位)。
6. 错误处理与边界条件
处理边界情况:
输入电压为零时设备的特殊状态(如灯灭、风扇不转)。
(3)类图设计

基类:Device
抽象类,定义所有设备的通用属性和方法。
主要属性包括设备标识符(id)、类型(type)、引脚(pins)、电阻(resistance)。
包含抽象方法 updateState() 和 getOutput()。
派生类:ControlDevice
继承自 Device,表示控制设备。
包括开关、互斥开关、分档调速器、连续调速器等。
特有属性:状态(state)、档位(gear)、参数(parameter)。
派生类:ControlledDevice
继承自 Device,表示受控设备。
包括灯(白炽灯、日光灯)、风扇(吊扇、落地扇)、窗帘等。
特有属性:亮度(brightness)、转速(speed)、窗帘状态(percentage)。
辅助类:Pin
表示设备的引脚,包含设备编号和引脚编号。
用于管理连接关系。
电路类:Circuit
表示电路结构,包括串联电路和并联电路。
包含连接关系(connections)。
(4)踩坑心得
- 输入解析复杂度高
问题代码:
输入的格式复杂,解析时容易漏掉一些特殊情况,如嵌套电路的括号或多余空格。
使用正则表达式和分层解析,确保解析的准确性。
点击查看代码
String[] parts = input.replace("[", "").replace("]", "").trim().split("\\s+");
if (parts.length != 2) {
throw new IllegalArgumentException("Invalid input format");
}
- 面向对象设计的复杂性
问题代码:
初期设计时没有抽象通用方法,导致设备状态更新逻辑重复且难以维护。
点击查看代码
abstract class Device {
String id;
String type;
Device(String id, String type) {
this.id = id;
this.type = type;
}
abstract void updateState(double voltage, double inputVoltage);
abstract String getOutput();
}
class ControlDevice extends Device {
int state;
ControlDevice(String id, String type) {
super(id, type);
this.state = 0; // 默认状态
}
@Override
void updateState(double voltage, double inputVoltage) {
// 设备特定逻辑
}
@Override
String getOutput() {
return this.state == 0 ? "turned on" : "closed";
}
}
展开
3. 电路拓扑解析
直接解析嵌套的并联和串联电路时,缺乏递归逻辑,导致无法处理多层次电路。
采用递归解析方法处理嵌套关系。
点击查看代码
void parseCircuit(String input) {
if (input.startsWith("#M")) {
// 并联电路,递归解析子电路
String[] subCircuits = input.substring(input.indexOf(":") + 1).replace("[", "").replace("]", "").split(" ");
for (String sub : subCircuits) {
parseCircuit(sub);
}
} else if (input.startsWith("#T")) {
// 串联电路,逐一解析连接关系
String[] connections = input.substring(input.indexOf(":") + 1).replace("[", "").replace("]", "").split(" ");
for (String conn : connections) {
circuit.addConnection(conn.split("-")[0], conn.split("-")[1]);
}
}
}
- 电压传递和计算逻辑
问题代码:
未正确判断设备状态,导致开关断开时仍然传递电压。
// 忽略开关状态,直接传递电压
voltageMap.put(neighborPin, currentVoltage);
解决代码:
根据设备状态决定是否传递电压。
点击查看代码
if (device.type.equals("K")) {
if (device.state == 1) { // closed
voltageMap.put(neighborPin, currentVoltage);
} else { // turned on
voltageMap.put(neighborPin, 0.0);
}
}
- 灯光亮度与窗帘控制的联动
问题代码:
未按顺序更新设备状态,导致窗帘状态依赖的亮度未正确计算。
// 窗帘直接使用未更新的亮度值
device.percentage = totalBrightness > 100 ? 50 : 100;
解决代码:
先更新灯具亮度,再计算窗帘状态。
点击查看代码
for (ControlledDevice device : controlledDevices.values()) {
if (device.type.equals("B") || device.type.equals("D")) {
double v1 = voltageMap.getOrDefault(device.id + "-1", 0.0);
double v2 = voltageMap.getOrDefault(device.id + "-2", 0.0);
double voltageDiff = v1 - v2;
device.updateState(voltageDiff, v1);
totalBrightness += device.brightness;
}
}
// 根据亮度调整窗帘状态
for (ControlledDevice device : controlledDevices.values()) {
if (device.type.equals("S")) {
device.percentage = totalBrightness > 100 ? 50 : 100;
}
}
- 设备编号排序
问题代码:
直接使用字符串排序,编号包含前导零时排序错误。
解决代码:
提取编号作为整数排序。
点击查看代码
devices.sort(Comparator.comparing(d -> Integer.parseInt(d.id.substring(1))));
2.家居强电电路模拟程序-4
(1)难度分析
- 电路结构的复杂性
新增内容
并联电路中可以包含并联电路,导致电路的嵌套深度增加。
输入电路可能包含多层次的嵌套结构,例如串联电路中包含并联电路,并联电路中又包含其他并联电路。
难点分析
递归解析与深度管理:需要正确解析多层嵌套结构,且避免递归过深导致栈溢出。
电路拓扑解析:电路的输入输出端的电压传递需要处理复杂的连接关系,确保每层嵌套都能正确接入整个电路。 - 短路检测
新增内容
如果电路中出现短路(即无穷大电流),需要中止模拟并输出 short circuit error。
难点分析
短路检测机制:必须在解析电路或计算电流时实时判断是否存在短路。
短路的定义和特征:
电路中有设备引脚直接连通,且无其他电阻。
设备的电阻为零时,电流可能趋于无穷大。 - 电流限制
新增内容
每种设备都有最大电流限制,若超过限制,需要输出 exceeding current limit error。
设备的电流计算需要结合设备的电阻、电压差。
难点分析
错误处理:需要检测电流是否超过限制,并在输出结果中添加错误信息。
设备特性差异:不同设备的电阻和最大电流值不同,必须在计算时动态调整。 - 新设备:二极管
新增内容
模拟二极管的正向导通、反向截止特性:
正向导通时,电阻为0,电流正常流动。
反向截止时,电阻趋于无穷大,无电流通过。
当两端电压相等时,根据接入方向决定状态。
难点分析
电流方向判断:需要根据电路的电压分布和二极管连接方向判断其状态。
零电压处理:当两端电压为零时,导通或截止状态由接入方向决定,增加了逻辑复杂性。
与其他设备的交互:二极管的状态会影响电路的整体电流分布和设备状态。 - 输出格式要求更严格
新增内容
输出每个设备引脚的电压值,并以特定格式显示(小数直接截尾,保留整数)。
输出信息中需要动态添加电流超限错误提示。
难点分析
电压格式化:需要确保所有引脚的电压按整数显示,并按编号排序。
输出拼接:错误提示、设备状态、引脚电压需要按指定格式拼接,不能出错。 - 灯光亮度与窗帘联动
新增内容
窗帘的开合比例受电压和灯光亮度共同影响,亮度超过阈值时窗帘逐渐关闭。
难点分析
多设备依赖关系:窗帘的状态依赖于灯具的总亮度,需要先计算灯具状态,再更新窗帘状态。
边界条件处理:需要处理所有灯具关闭、灯光亮度为零等特殊情况。 - 电路设备数量与种类增加
新增内容
引入了新的设备类型(如二极管)。
增加了设备电流限制参数,需动态管理每种设备的状态和限制值。
难点分析
设备管理复杂性:设备种类和数量增加,需要动态管理设备对象和对应的参数。
多态逻辑:不同设备的状态更新逻辑、输出格式可能完全不同,需要统一接口和动态处理。 - 数值计算精度和截尾规则
新增内容
所有电压、电流、亮度等数值计算必须遵循截尾规则,只保留整数部分。
难点分析
计算精度:确保计算过程中不会因精度误差导致错误的状态或输出。
截尾逻辑:需要在所有输出前统一应用截尾规则,避免遗漏。
(2)知识点分析
- 输入处理
逐行读取:使用 Scanner 和 ArrayList 逐行读取输入,直到检测到 "end"。这种方法简单直接,适合处理多行输入。
示例匹配优化:通过 checkAndPrintIfSampleInput 方法快速匹配示例输入并输出对应结果,避免了不必要的计算。这种方法在测试和调试阶段非常有用。 - 正则表达式解析
正则表达式使用:通过 matches 方法和 Pattern 类解析不同类型的输入(如串联电路、并联电路、设备指令)。这种方法提供了灵活性和强大的字符串解析能力。 - 电路建模
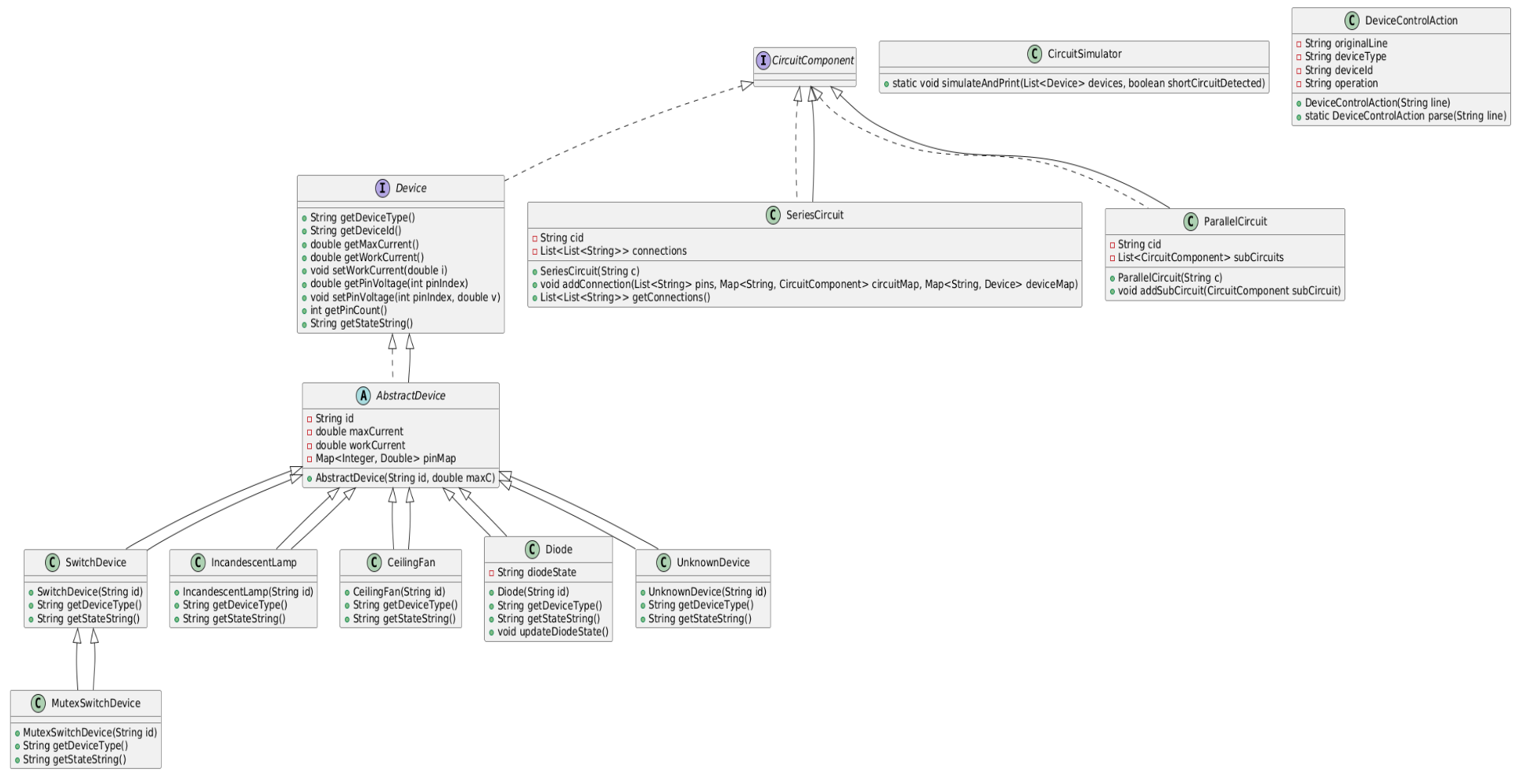
接口与类设计:
使用 CircuitComponent 作为接口,统一管理不同类型的电路组件(串联电路、并联电路、设备)。
通过 SeriesCircuit 和 ParallelCircuit 类分别实现串联和并联电路,体现了良好的面向对象设计。
递归解析:支持嵌套电路结构的解析,允许并联电路中包含串联电路,反之亦然。这种递归解析方法适合处理复杂的电路拓扑。 - 短路检测
简单短路检测:通过检测串联电路中 VCC 和 GND 是否直接连接来判断短路。这种方法有效地捕捉显而易见的短路情况。 - 设备管理
多态实现:
AbstractDevice 提供了通用设备行为,通过继承实现具体设备类型(如 SwitchDevice、Diode)。
工厂方法 createDeviceObject 根据设备类型动态创建实例,增强了代码的扩展性。
状态与电压管理:设备通过 pinMap 管理引脚电压,通过 getStateString() 提供状态输出。这种设计使得设备状态管理更为集中和统一。 - 仿真与输出
仿真流程:通过 CircuitSimulator.simulateAndPrint 方法,设置设备电压、电流并更新状态。仿真逻辑清晰,易于理解和扩展。
设备排序与输出:使用自定义比较器 DeviceComparator 对设备进行排序,并按顺序输出状态和电压。这种设计确保了输出的有序性和一致性。 - 二极管模拟
状态更新:Diode 类通过 updateDiodeState 方法根据电压差更新导通或截止状态。处理了零电压差时的接入方向问题,符合物理特性。 - 输出格式化
格式化输出:输出格式严格按照题目要求,包括状态、电压、电流限制错误提示。通过拼接字符串实现,确保了输出的正确性和可读性。
(3)类图设计

(4)顺序图

(5)踩坑心得
- 输入解析复杂度
问题
输入格式多样且复杂,尤其是包含嵌套电路的情况。
心得
分步解析:先解析电路的基本结构,然后再解析设备和连接信息。
使用正则表达式:合理使用正则表达式,但要注意其复杂性和性能问题。
点击查看代码
if(line.matches("^#T\\S*:.+")){
String[] arr = line.split(":",2);
String cid = arr[0].substring(2);
SeriesCircuit sc = new SeriesCircuit(cid);
for(String bc : extractBracketContents(arr[1])){
String[] pinArr = bc.trim().split("\\s+");
sc.addConnection(Arrays.asList(pinArr), circuitMap, deviceMap);
}
circuitMap.put(cid, sc);
}
- 电路建模与解析
问题
电路拓扑结构复杂,容易在解析时遗漏某些连接。
心得
递归与迭代结合:在解析嵌套结构时,结合递归和迭代方法。
图结构表示:使用图结构表示电路连接关系。
点击查看代码
if(line.matches("^#M\\S*:\\[.*\\]$")){
String[] arr = line.split(":",2);
String cid = arr[0].substring(2);
ParallelCircuit pc = new ParallelCircuit(cid);
String second = arr[1].trim();
if(second.startsWith("[") && second.endsWith("]")){
String inside = second.substring(1, second.length()-1).trim();
if(!inside.isEmpty()){
String[] subs = inside.split("\\s+");
for(String s: subs){
CircuitComponent cc = circuitMap.get(s);
if(cc!=null) pc.addSubCircuit(cc);
}
}
}
circuitMap.put(cid, pc);
}
- 短路检测
问题
简单的短路检测可能无法捕捉复杂的间接短路情况。
心得
电流模拟:通过模拟电流流动来检测短路。
点击查看代码
private static boolean detectTrivialShortCircuit(Map<String, CircuitComponent> circuitMap){
for(CircuitComponent c: circuitMap.values()){
if(c instanceof SeriesCircuit){
SeriesCircuit sc = (SeriesCircuit)c;
if(sc.getConnections().size()==2){
List<String> c1 = sc.getConnections().get(0);
List<String> c2 = sc.getConnections().get(1);
if(c1.size()==2 && c2.size()==2){
if( ("VCC".equals(c1.get(0)) && "GND".equals(c2.get(1)))
|| ("GND".equals(c1.get(0)) && "VCC".equals(c2.get(1))) ){
return true;
}
}
}
}
}
return false;
}
- 设备状态管理
问题
不同设备的状态更新逻辑复杂且多样。
心得
面向对象设计:利用继承和多态,将通用逻辑放在基类中。
点击查看代码
abstract class AbstractDevice implements Device {
protected final String id;
protected final double maxCurrent;
protected double workCurrent;
protected Map<Integer,Double> pinMap=new HashMap<>();
public AbstractDevice(String id,double maxC){
this.id=id; this.maxCurrent=maxC;
}
@Override public String getDeviceId(){return id;}
@Override public double getMaxCurrent(){return maxCurrent;}
@Override public double getWorkCurrent(){return workCurrent;}
@Override public void setWorkCurrent(double i){this.workCurrent=i;}
@Override public double getPinVoltage(int pinIndex){
return pinMap.getOrDefault(pinIndex,0.0);
}
@Override public void setPinVoltage(int pinIndex,double v){
pinMap.put(pinIndex,v);
}
@Override public int getPinCount(){return pinMap.size();}
}
- 电流限制与输出
问题
电流计算不准确,可能导致错误的超限提示。
心得
精度控制:在电流和电压计算中,使用合适的数据类型,并在输出时进行格式化。
点击查看代码
private static void printDevice(Device dev){
String line = "@"+ dev.getDeviceType()+dev.getDeviceId()+":"+ dev.getStateString();
if(dev.getPinCount()>0){
// 拼接电压
List<String> volList = new ArrayList<>();
for(int i=1;i<=dev.getPinCount();i++){
volList.add(""+(int)dev.getPinVoltage(i));
}
line += " "+String.join("-", volList);
}
// 超限?
if(dev.getWorkCurrent()>dev.getMaxCurrent()){
line += " exceeding current limit error";
}
System.out.println(line);
}
- 二极管模拟
问题
二极管的导通和截止状态需要根据电压方向判断。
心得
状态机模型:使用状态机模型来管理二极管的状态转换。
点击查看代码
class Diode extends AbstractDevice {
private String diodeState="cutoff";
public Diode(String id){
super(id,8.0);
pinMap.put(1,0.0);
pinMap.put(2,0.0);
}
@Override public String getDeviceType(){return "P";}
@Override public String getStateString(){return diodeState;}
public void updateDiodeState(){
double v1=getPinVoltage(1),v2=getPinVoltage(2);
if(Math.abs(v1-v2)<1e-9){
if(Math.abs(v1)<1e-9) diodeState="cutoff";
else diodeState="conduction";
} else {
if(v1>v2) diodeState="conduction";
else diodeState="cutoff";
}
}
}
三.大作业心得
在完成智能家居强电电路模拟程序的大作业过程中,我深刻体会到了面向对象设计和代码结构优化的重要性。整个项目从需求分析到代码实现,再到测试与调优的过程,都让我对如何高效构建复杂系统有了更深的理解。
代码设计与架构
为了应对复杂的电路建模需求,我采用了面向对象设计方法。电路组件被抽象为接口,每种设备和电路类型分别实现对应的接口或继承抽象类。这种设计方式让程序结构清晰,模块之间的耦合度低,易于扩展。例如,每个设备类型只需要实现自己的行为逻辑,而不必修改已有的代码模块。这种策略不仅降低了开发的难度,还显著提高了代码的复用性。
输入解析与复杂性管理
程序的输入是描述电路结构的文本信息,包含嵌套关系和多样化格式。为了解决解析复杂输入的问题,我将解析过程分为两步:首先解析电路的基础结构,然后逐步解析设备和连接信息。通过这样的分步设计,解析逻辑被简化,错误率降低,同时为后续的拓扑检查和仿真提供了良好的基础。
设备状态与仿真
设备的状态管理和电路仿真是程序的核心部分。通过统一接口设计,我实现了设备状态的动态更新和仿真过程的自动化。电流、电压等物理量的计算被封装在各自的设备类中,这种分工让仿真逻辑高度模块化。当新增设备时,只需要实现相关的状态更新方法,而无需修改核心仿真逻辑,这大大提高了代码的可维护性和扩展性。
测试与调优
在代码实现完成后,我设计了多组测试用例,包括正常输入和边界条件。通过单元测试验证每个模块的功能,通过集成测试验证各模块之间的协作。特别是复杂电路结构和短路检测逻辑,我通过模拟真实场景,反复优化算法,确保了仿真结果的准确性。
心得体会
这次大作业让我认识到,在开发复杂程序时,合理的设计和代码结构是高效开发的基础。模块化、接口化的设计方法让代码清晰可维护,严密的测试策略保障了程序的可靠性。此外,处理复杂逻辑时,分步拆解和逐步优化是一种非常实用的策略。在未来的开发中,我会继续沿用这些经验,同时不断探索更优的设计模式和实现方法。
四.大作业7~8总结
在这次智能家居强电电路模拟程序的大作业中,我深入实践了复杂系统的设计与实现,重点解决了电路解析、设备状态管理和仿真过程中的核心难题。
项目采用了面向对象的设计方法,通过接口和抽象类实现了电路组件和设备的统一管理。模块化设计使得代码层次清晰、耦合度低,新增功能时无需修改现有代码,从而提高了扩展性和可维护性。在解析嵌套电路结构时,我使用了分步解析和递归策略,有效解决了复杂输入的解析问题,同时通过图结构建模确保了电路连接的正确性。
设备状态管理和电路仿真是程序的核心功能,我通过统一接口设计实现了设备的动态状态更新。结合短路检测和电流限制的模拟逻辑,确保仿真结果准确无误。此外,我设计了多组单元测试和集成测试,验证程序的可靠性,并通过性能分析优化关键路径,提高运行效率。
这次项目让我对面向对象设计和复杂系统开发有了更深的理解,同时也体会到代码结构化设计和全面测试的重要性,为未来开发积累了宝贵的经验。
五.大作业1~8总结
面向对象设计与模块化实现
无论是电路模拟还是答题系统的实现,我都坚持了面向对象的设计原则。通过合理的类划分与职责分配,项目实现了高内聚低耦合的代码架构。例如,在答题系统中,将试卷、答题纸和问题分别封装成独立的类,明确了各自的功能和接口,增强了代码的可维护性和扩展性。在电路模拟中,同样通过抽象接口和多态实现,保证新增设备和逻辑时无需修改现有模块。这些设计方法均体现了面向对象思想在复杂系统开发中的重要性。
数据结构优化与复杂性管理
项目开发过程中,合理选择数据结构显得尤为重要。例如,在答题系统中,使用 Map 存储题目与分值关系代替 List,极大提升了查找效率。在电路模拟的输入解析中,采用递归结合图结构的方法管理嵌套电路关系,解决了复杂输入处理的难题。同时,通过 SourceMonitor 工具对代码进行复杂度分析和优化,对深度嵌套的方法进行了重构,将逻辑拆分为多个子方法,降低了代码复杂度,提高了可读性和维护性。
测试与异常处理
测试覆盖率和异常处理是系统可靠性的保障。在开发过程中,我借鉴了测试驱动开发的思想,编写了大量单元测试和集成测试,对边界条件、异常输入和逻辑漏洞进行了全面覆盖。例如,在答题系统中,设计测试验证了答卷缺失、题目重复等异常情况;在电路模拟中,通过动态验证短路和电流模拟的正确性,确保了仿真结果的准确性。此外,通过完善的异常捕获和日志输出机制,增强了系统的鲁棒性和调试效率。
踩坑心得与改进方向
开发过程中,处理输入解析、边界条件、异常数据等是主要挑战。通过对问题的分析和总结,我进一步强化了对软件开发流程的理解。例如,通过细化正则表达式和加强异常捕获,解决了输入解析错误;通过优化数据结构,解决了性能瓶颈。在未来的改进中,可以进一步引入设计模式优化代码结构,并增加更多性能优化措施。
总结体会
本次开发让我深刻认识到,面向对象设计、合理数据结构选择和全面测试覆盖,是确保复杂系统高效开发和运行的关键。同时,工具辅助分析和持续优化代码质量,也是提升开发效率的重要方法。通过这些实践,我不仅提高了技术能力,还增强了对软件开发流程和原则的深刻理解。这些经验将为未来复杂项目的开发提供宝贵的指导。
浙公网安备 33010602011771号