c++prime 6-9知识点摘取

initializer_list<T>类:https://blog.csdn.net/qunsorber/article/details/122860985 https://blog.csdn.net/qq_36546177/article/details/108763448

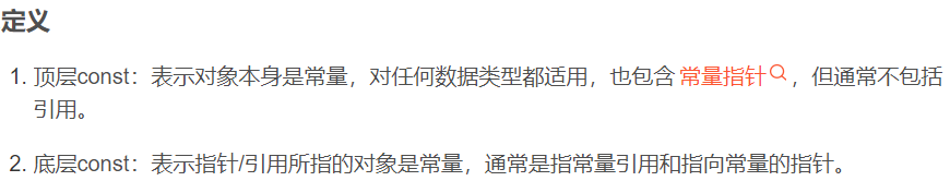
int calc(int) 与int calc(const int)并不构成重载。因为顶层const 不影响传入函数的对象,所以一个拥有顶层const的形参无法与另一个没有顶层const的形参区分开来。
但是 void p(const string&) 与void p(string &) 同时定义,且主函数中调用p时是能过的。(p("ddd")调用const的, p(str)调用非const的)。


一般而言,程序运行时都是打开调试器,添加NDEBUG宏则是关闭调试器。此外当添加NDEBUG宏时,assert什么也不做。









聚合类:https://www.cnblogs.com/CodeWithMe/p/11627077.html

聚合类不一定是字面值常量类:https://blog.csdn.net/chengyq116/article/details/119745799 看下图:




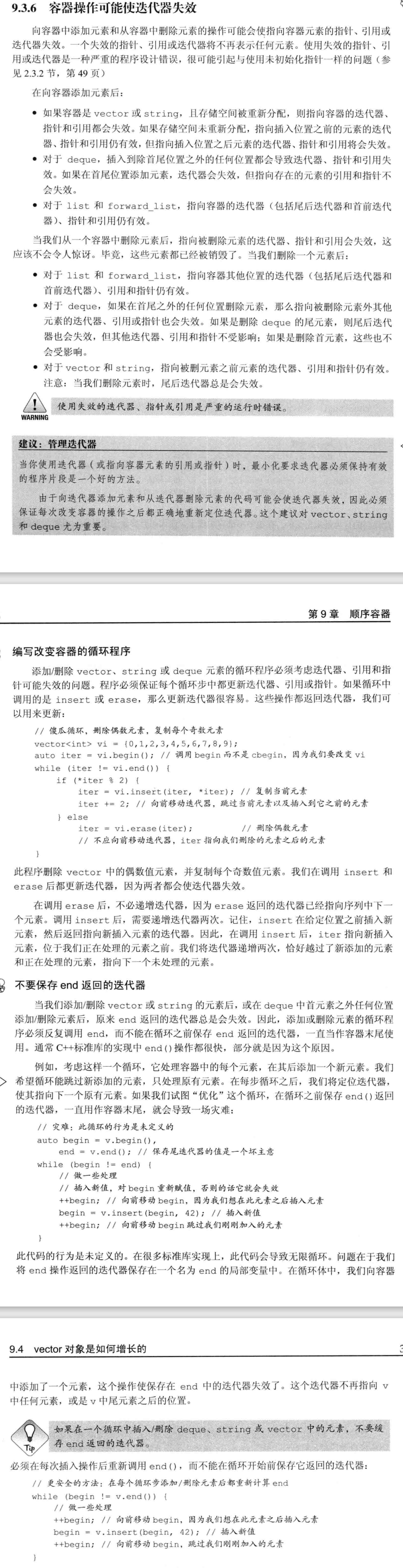
向一个vector,string,deque插入元素会使现有指向容器元素的迭代器,引用和指针失效。(若插入元素后vector发生扩容,则原先所有迭代器失效)。
list容器插入不会使得迭代器失效,删除会使得(指向自己相对应元素的)迭代器失效:




浙公网安备 33010602011771号