ylww

随笔仅作学习记录,请辩证参考!!!

  博客园  :: 首页  :: 新随笔  :: 联系 :: 订阅 订阅  :: 管理

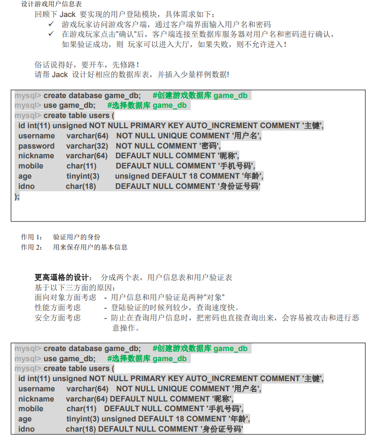
设计游戏用户信息表

如果一个表中没有主键,有一列被定义成了UNIQUE+NOT NULL那么desc 时

key中对应的是PRIMARY KEY;

 

查询的时候要加md5:(例子)

 

posted on 2022-12-02 10:36  理想主义者光芒万丈  阅读(50)  评论(0)    收藏  举报