列的类型定义
整型类型

浮点数类型和定点数类型


日期和时间类型



字符串类型
1.char类型和varchar类型


2.TEXT类型
TEXT类型是一种特殊的字符串类型,包括TINYTEXT、TEXT、MEDIUMTEXT和LONGTEXT,其长度和
存储空间的对比如下表所示:

char与varchar是相似的,也是论字符。char(1)可以放一个中文字符。
实战建议:

ps:text所占空间较小。
3.ENUM和SET类型

SET:

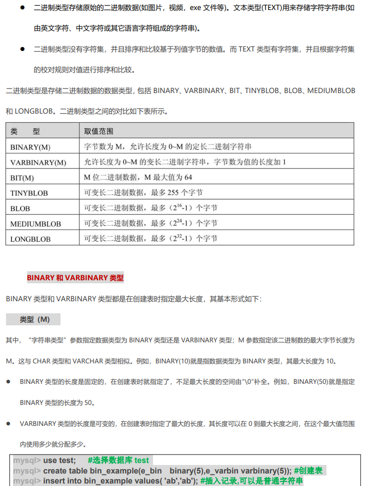
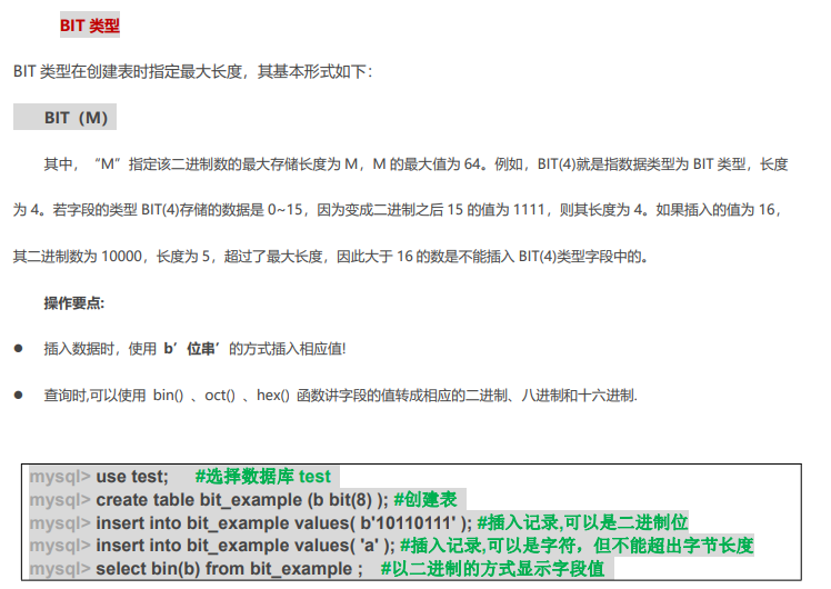
4.二进制类型
二进制数据和文本数据在mysql中最大的区别在于:




查询的时候,要带上补充的0:




浙公网安备 33010602011771号