会员
众包
新闻
博问
闪存
赞助商
HarmonyOS
Chat2DB
所有博客
当前博客
我的博客
我的园子
账号设置
会员中心
简洁模式
...
退出登录
注册
登录
ylww
随笔仅作学习记录,请辩证参考!!!
博客园
::
首页
::
新随笔
::
联系
::
订阅
::
管理
公告
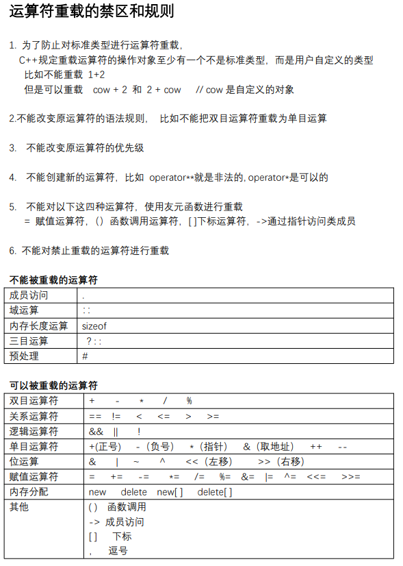
万物可运算:运算符重载
一般先定义函数,后进行友元。
posted on
2022-10-01 08:36
理想主义者光芒万丈
阅读(
18
) 评论(
0
)
收藏
举报
刷新页面
返回顶部
博客园
© 2004-2025
浙公网安备 33010602011771号
浙ICP备2021040463号-3