详细介绍:计算机毕业设计 java 实验报告管理系统 基于 Java 的实验报告在线管理平台Java 开发的实验教学辅助系统
通过计算机毕业设计 java 实验报告管理系统09f5zw79 (配套有源码 程序 mysql数据库 论文)本套源码能够先看具体功能演示视频领取,文末有联xi 可分享
实验报告作为教学环节的重点组成部分,传统纸质提交与审核模式存在效率低、归档难等挑战。为规范实验报告管理流程,提升师生协作效率,研发一款实验报告管理系统十分必要,既能实现线上提交与评阅,也能方便成绩统计与分析。
该系统采用 Java 技术、SSM 框架和 MySQL 数据库研发,实现了丰富的功能,涵盖学生管理、教师管理、实验课程管理(含任务要求、截止时间等)、实验报告管理、实验评分管理、实验排名管理、通知公告管理、收藏管理、系统管理以及个人资料管理等。这些功能覆盖了从实验任务发布、报告提交、教师评阅到成绩排名的全流程,通过数字化手段建立了报告管理的无纸化、评分过程的规范化以及教学反馈的及时化,不仅减轻了师生负担,也为教学质量提升献出了数据支撑,有效推动了实验教学管理的信息化和智能化发展。
注:以上是纯毕业设计介绍,并非实际构建完成,最终创建完成的毕业设计软件以下面的的环境软件、机制图和界面为准。
系统所需要的环境软件:idea、eclipse+mysql5.7、8.0+Navicat+JDK1.8+tomcat7.0
3.4系统用例分析
在设计系统的过程中,用例图是系统设计过程中必不可少的模型,用例图可以更为细致的,结合架构中人员的有关分配,能够从细节上描绘出系统中有关功能所完成的具体事件,确切的反映出某个操作以及它们相互之间的内部联系。
其中参与者就是和系统能够发生交互的外在实体,一般可以指系统的某个用户。一个用例图就能对应出系统中的一个功能过程,系统中完整的功能都是由许多不同的用例图所组成的。
系统用例图如图3-1、图3-2、图3-3所示。

图3-1 管理员用例图

图3-2 教师用例图

图3-3 学生用例图
3.5 架构流程分析
流程图就是用它已经特定的图形符号以及相应的线条,用来展现出系统在执行中的整个的过程。由于这种图形能够很方便的描绘系统的一系列流程,故而它的所有的图形符号是比较关键的,基础都是一个图形符号就能表示某个过程的一个单独的步骤。流程图不只是提供出比较完整、全面的执行过程,而且在整个团队的协作设计过程中,还允许发现其中有可能存在的缺陷以及不足,便于在后续的过程中能够及时的纠正和完善体系。
通过依据流程图能够对系统的需求和相关过程进行分析,能够详细的细分到每个部分的设计。对于设计者来说在开发过程中能够使用流程图作为基础,行快速提高自身的逻辑思想,并且还能在后续的操作中能够有章可循,在系统的设计中最重要的就是程序的设计,然后才是软件的具体编写,流程图便是在设计过程中重要的工具,以下就是部分流程图设计。
登录流程图和添加信息流程图分别如图3-4、图3-5所示。

图3-4 登录流程图

图3-5 添加信息流程图
4 系统设计
4.1系统功能结构设计图
通过本次系统所涉及到的有关的功能,都是用特性结构图来简洁和清晰的表示出来,功能结构图就是能够把比较复杂的功能结构用图的形式清晰的描绘下来,并且为后续的设计以及测试等模块提供了明确的方向,在构思能力结构图的时候,便可以给设计的过程带来一定的思维导向,不至于在设计过程中有所遗漏,能够尽可能的明确系统所涉及到的特性。系统的功能结构如图4-1所示。

图 4-1系统特性结构图
4.2数据库设计
4.2.1数据库设计原则
学习程序设计,如果要了解数据库管理系统或者是根据需求而制定的系统接口,就必须创建一种数据库管理系统的模式,用来保存数据资料,这样当在应用编程过程中时候,就不需要再向操作系统页面上加载信息,进而增加了整个系统的工作效率。信息库管理系统中保存着许多数据,应该说是一个管理信息系统建设的中心和基础,而信息库管理系统也为管理信息系统建设提出了新增、删除、更改和搜索的运行功能,使管理信息系统建设能够迅速地查询所需要的数据,而不会直接从程序代码中查找。信息库管理系统通过将信息表的各个组成部分按照特定的办法准确地合并,排序和组成信息库管理系统。
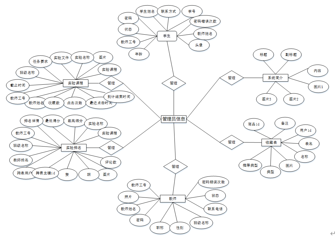
借助对实验报告管理系统的主要功能信息进行规划并分为若干功能实体信息,实体信息将使用E-R图加以表示,本系统在体系中将“学生、教师、实验课程、系统简介、实验排名、收藏表”等作为实体,它们的局部E-R如图4-2所示。

图4-2实体属性图
5系统详细设计
5.1系统前台功能实现
首页界面。在这里,通过导航条进入各能力进行详细操作。系统首页界面如图5-1所示:就是图5-5个人中心界面当人们打开体系的网址后,起初看到的就

图5-1 系统首页界面
在注册流程中,用户在Vue前端填写必要信息(如用户名、密码等)并提交。前端将这些信息通过HTTP请求发送到Java后端。后端处理这些信息,检查用户名是否唯一,并将新用户资料存入MySQL数据库。完成后,后端向前端发送注册成功的确认,前端随后通知用户完成注册。这个过程实现了新用户的数据收集、验证和存储。系统注册页面如图5-2所示:

图5-2系统注册页面
实验课程:在实验课程页面的输入栏中输入实验课程、实验名称、截止时间、教师姓名进行查询,可能查看到实验课程详细信息,并根据需要进行下载、提交报告或收藏操作;实验课程页面如图5-3所示:

图5-3实验课程详细页面
公告信息:在通知公告页面的输入栏中输入标题进行搜索,行查看到通知公告详细信息,并根据需要进行点赞或收藏管理;通知公告页面如图5-4所示:

图5-4通知公告详细页面
个人中心:在个人中心页面行对个人中心、修改密码、实验报告、实验评分、我的收藏等进行详细操作;如图5-5所示:

图5-5个人中心界面
5.2后台模块的达成
在登录流程中,用户第一在Vue前端界面输入用户名和密码。这些信息经过HTTP请求发送到Java后端。后端接收请求,通过与MySQL数据库交互验证用户凭证。如果认证成功,后端会返回给前端,允许用户访问系统。这个过程涵盖了从用户输入到系统验证和响应的全过程。如图5-6所示。

图5-6后台登录界面图
5.2.1管理员功能的实现
管理员登录进入架构可以查看到学生、教师、实验课程、实验报告、实验评分、实验排名、系统管理、个人资料等机制进行详细操作,如图5-7所示。

图5-7管理员功能界面
学生功能在视图层(view层)进行交互,比如点击“搜索、新增或删除”按钮或填写学生表单。这些学生表单动作被视图层捕获并作为请求发送给相应的控制器层(controller层)。控制器接收到这些请求后,调用服务层(service层)以执行相关的业务逻辑,例如验证输入数据的有效性和与数据库的交互。服务层处理完这些逻辑后,进一步与数据访问对象层(DAO层)交互,后者负责具体的内容操作如查看、修改或删除学生信息,并将操作结果返回给控制器。最终,控制器根据这些结果更新视图层,以便学生功能可以看到最新的信息或相应的执行反馈。如图5-8所示。

图5-8学生界面
教师功能在视图层(view层)进行交互,比如点击“搜索、新增或删除”按钮或填写教师表单。这些教师表单动作被视图层捕获并作为请求发送给相应的控制器层(controller层)。控制器接收到这些请求后,调用服务层(service层)以执行相关的业务逻辑,例如验证输入数据的有效性和与数据库的交互。服务层处理完这些逻辑后,进一步与数据访问对象层(DAO层)交互,后者负责具体的数据操作如查看、修改或删除教师信息,并将执行结果返回给控制器。最终,控制器根据这些结果更新视图层,以便教师机制能够看到最新的信息或相应的操控反馈。如图5-9所示。

图5-9教师界面
实验报告效果在视图层(view层)进行交互,比如点击“搜索或删除”按钮或填写实验报告表单。这些实验报告表单动作被视图层捕获并作为请求发送给相应的控制器层(controller层)。控制器接收到这些请求后,调用服务层(service层)以执行相关的业务逻辑,例如验证输入内容的有效性和与数据库的交互。服务层处理完这些逻辑后,进一步与内容访问对象层(DAO层)交互,后者负责具体的材料操控如查看、车位预约、修改或删除实验报告,并将操控结果返回给控制器。最终,控制器根据这些结果更新视图层,以便实验报告效果可能看到最新的信息或相应的操作反馈。如图5-10所示。

图5-10实验报告界面
通过实验评分功能在视图层(view层)进行交互,比如点击“搜索、删除、导出或打印”按钮或填写实验评分信息表单。这些实验评分表单动作被视图层捕获并作为请求发送给相应的控制器层(controller层)。控制器接收到这些请求后,调用服务层(service层)以执行相关的业务逻辑,例如验证输入材料的有效性和与数据库的交互。服务层处理完这些逻辑后,进一步与数据访问对象层(DAO层)交互,后者负责具体的素材管理如查看、入场或删除实验评分信息,并将运行结果返回给控制器。最终,控制器根据这些结果更新视图层,以便实验评分作用能够看到最新的信息或相应的操作反馈。如图5-11所示。

图5-11实验评分界面
5.2.2教师作用的实现
教师登录进入系统能够查看到实验课程、实验报告、实验评分、实验排名、通知公告、个人资料等功能进行详细操作,如图5-12所示。

图5-12教师作用界面
实验课程特性在视图层(view层)进行交互,比如点击“搜索、新增或删除”按钮或填写实验课程表单。这些实验课程表单动作被视图层捕获并作为请求发送给相应的控制器层(controller层)。控制器接收到这些请求后,调用服务层(service层)以执行相关的业务逻辑,例如验证输入数据的有效性和与数据库的交互。服务层处理完这些逻辑后,进一步与数据访问对象层(DAO层)交互,后者负责具体的数据操作如查看、修改或删除实验课程信息,并将运行结果返回给控制器。最终,控制器根据这些结果更新视图层,以便实验课程功能可以看到最新的信息或相应的操作反馈。如图5-13所示。

图5-13实验课程界面
源码无偿分享,文未领取
浙公网安备 33010602011771号