Springcloud幼儿园管理系统-毕业设计源码25442 - 实践
Springboot Springboot 幼儿园管理系统
摘 要
在当今社会,家长们对儿童上学得环境情况越发关注,想知道孩子在学校呆一天都在干什么,老师再给孩子们上什么课程,老师是怎么教学等。 为了更好地管理和促进幼儿园儿童的身体成长,引入了Springboot 幼儿园管理系统。
该体系的设计旨在提供一个全面、高效、便捷的解决方案,以满足幼儿园管理人员、教师和家长对儿童在学校情况管理的需求。通过应用 Spring Boot 科技,我们可以构建一个可靠、灵活和易于维护的平台。
通过该系统,Springboot 幼儿园管理系统许可更好地监测和管理儿童在学校得情况,及时发现问题并采取相应的措施。同时,家长也可以通过系统实时了解孩子的活动信息和课程情况,与幼儿园保持良好的沟通和合作。
Springboot 幼儿园管理系统使用Java语言,采用基于 MVVM模式的Java技术进行开发,使用 MyEclipse 2017 CI 10 编译器编写,数据方面主要采用的是微软的MySQL关系型数据库来作为数据存储媒介,配合前台HTML+CSS 技术完成系统的开发。
关键词:Java语言;Spring Boot 技术;Springboot 幼儿园管理系统
A Kindergarten Physical Health and Healthy Diet Management System Based on Spring Boot Technology
Abstract
In today's society, parents are paying more and more attention to the environment in which their children go to school, wondering what their children are doing all day at school, what lessons teachers teach their children, and how teachers teach. In order to better manage and promote the physical health of kindergarten children, a kindergarten management system was introduced.
The system is designed to provide a comprehensive, efficient and convenient solution to meet the needs of kindergarten administrators, teachers and parents for the management of children's situation at school. By using Spring Boot technology, we can build a system that is reliable, flexible, and easy to maintain.
Through this system, the kindergarten management system can better monitor and manage the situation of children in school, identify problems in time and take corresponding measures. At the same time, parents can also understand their children's activity information and curriculum in real time through the system, and maintain good communication and cooperation with the kindergarten.
The kindergarten management system uses Java language, uses Java technology based on MVVM mode to develop, uses MyEclipse 2017 CI 10 compiler to write, and the data mainly uses Microsoft's MySQL relational database as a data storage medium, and cooperates with the front-end HTML+CSS technology to complete the development of the system.
Keywords:Java language, Spring Boot technology;Kindergarten management system
目 录
现代社会对儿童成长的关注度日益提高,幼儿园作为儿童成长的重要环境,需要有一套科学有效的身体Springboot 幼儿园管理系统。然而,传统的管理方式可能存在效率低下、信息不及时等挑战。在这种背景下,基于 Spring Boot 技术的管理系统应运而生。
研究Springboot 幼儿园管理系统的意义在于提高幼儿园办园效率,优化资源配置,提升教学质量,增强家长和学校之间的沟通,促进幼儿身心健康全面发展。通过科学的管理系统,可以更好地管理教学计划、幼儿档案、人员安排等方面,援助园所更好地实现教育目标,确保幼儿获得更好的教育和成长环境。终于,家长可以实时了解孩子在幼儿园的成长和饮食情况,加强与学校的沟通与合作。
- 国内外研究现状
Springboot 幼儿园管理系统是基于Spring Boot技能的一种应用软件,旨在给予幼儿园管理者、教师和家长们一个方便、高效的平台,以促进幼儿园学生的身体成长和成长环境得系统。以下是国内外关于这方面研究的现状:
成长管理系统:越来越多的幼儿园开始意识到儿童成长的重要性,因此出现了许多幼儿园成长管理系统的研发和应用。这些系统通过整合儿童得活动信息、课程信息、教师风采、学生风貌记录等。
运动监测平台:成长管理系统中的运动监测模块可能记录学生的运动情况,例如步数、运动时长等,并分析其身体活动水平。这有助于促进学生积极参与体育锻炼,增强身体素质。
总的来说,国内外对于基于Spring Boot技术的Springboot 幼儿园管理系统的研究主要关注于学生风貌、教师风采、活动信息、课程信息等方面。这些环境的应用可以有效地促进家长跟教师之间的合作,通过平台了解孩子得情况、了解校园资讯等,为他们提供一个更成长、更安全的学习环境。
第一章是绪论,本文章的开头部分,对本题目的研究背景和研究意义等一些做文字性的描述。
第二章研究了Springboot 幼儿园管理系统的所采用的开发技术和开发工具。
第三章是系统分析部分,包括平台总体需求描述、功能性角度分析系统需求、非功能性等各个方面分析系统是否允许实现。
体系设计部分,本文章的重要部分,供应了系统架构的详细设计和一些主要功能模块的设计说明。就是第四章
第五章是系统的具体实现,介绍系统的各个模块的具体建立。
第六章在前几章的基础上对系统进行测试和运行。
最终对系统进行了认真的总结,以此对未来有一个新的展望。
本系统前端框架采用了比较流行的渐进式JavaScript框架Vue.js。使用Vue-Router和Vuex实现动态路由和全局状态管理,Ajax实现前后端通信,Element UI组件库使页面快速成型。后端部分:采用springboot作为编写框架,同时集成MyBatis、Redis等相关技术。
- MVVM模式
MVVM是Model-View-ViewModel的简写。它本质上就是MVC 的改进版。MVVM 就是将其中的View 的状态和行为抽象化,让大家将视图 UI 和业务逻辑分开。当然这些事 ViewModel 已经帮我们做了,它可以取出 Model 的数据同时帮忙处理 View 中由于得展示内容而涉及的业务逻辑。微软的WPF带来了新的工艺体验,如Silverlight、音频、视频、3D、动画……,这导致了软件UI层更加细节化、可定制化。同时,在技术层面,WPF也带来了 诸如Binding、Dependency Property、Routed Events、Command、DataTemplate、ControlTemplate等新特性。MVVM(Model-View-ViewModel)框架的由来便是MVP(Model-View-Presenter)模式与WPF结合的应用方式时发展演变过来的一种新型架构框架。它立足于原有MVP框架并且把WPF的新特性糅合进去,以应对客户日益繁琐的需求变化。
B/S(Browser/Server)比前身架构更为省事的架构。它借助Web server完成数据的传递交流。只需要下载浏览器作为客户端,那么工作就达到“瘦身”效果, 不需要考虑不停装软件的挑战。
科技的进步,给日常带来许多便利:教室的投影器用到了虚拟成像技术,数码相机用到了光电检测技术,比如超市货物进出库的记录需一个信息仓库。该信息仓库就是数据库,而这次的Springboot 幼儿园管理系统也需要这项技术的帮助。
用MySQL这个软件,是因为它能接受多个使用者访问,而且里面存在Archive等。它会先把数据进行分类,然后分别保存在表里,这样的特别运行就会提高数据管理系统自身的速度,让数据库能被灵活运用。MySQL的代码是公开的,而且允许别人二次编译升级。这个特点能够降低使用者的成本,再搭配合适的软件后形成一个良好的网站系统。虽然它有缺点,但是综合各方面来说,它是使用者的主流运用的对象。
Spring框架是Java平台上的一种开源应用框架,提供具有控制反转特性的容器。尽管Spring框架自身对编程模型没有限制,但其在Java应用中的频繁使用让它备受青睐,以至于后来让它作为EJB(EnterpriseJavaBeans)模型的补充,甚至是替补。Spring框架为开发给出了一系列的解决方案,比如利用控制反转的核心特性,并通过依赖注入实现控制反转来实现管理对象生命周期容器化,利用面向切面编程进行声明式的事务管理,整合多种持久化技术管理数据访问,提供大量优秀的Web框架方便构建等等。Spring框架具有控制反转(IOC)特性,IOC旨在方便项目维护和测试,它提供了一种通过Java的反射机制对Java对象进行统一的配置和管理的技巧。Spring框架利用容器管理对象的生命周期,容器可以依据扫描XML资料或类上特定Java注解来安装对象,开发者可以利用依赖查找或依赖注入来获得对象。Spring框架具有面向切面编程(AOP)框架,SpringAOP框架基于代理模式,同时运行时可部署;AOP框架主要针对模块之间的交叉关注点进行模块化。Spring框架的AOP框架仅提供基本的AOP特性,虽无法与AspectJ框架相比,但通过与AspectJ的集成,也可以满足基本需求。Spring框架下的事务管理、远程访问等能力均可以通过应用SpringAOP技术建立。Spring的事务管理框架为Java平台带来了一种抽象机制,使本地和全局事务以及嵌套事务能够与保存点一起工作,并且几乎允许在Java平台的任何环境中工作。Spring集成多种事务模板,架构可能通过事务模板、XML或Java注解进行事务配置,并且事务框架集成了消息传递和缓存等功能。Spring的数据访问框架解决了开发人员在应用程序中利用数据库时遇到的常见困难。它不仅对Java:JDBC、iBATS/MyBATIs、Hibernate、Java数据对象(JDO)、ApacheOJB和ApacheCayne等所有流行的数据访问框架中提供支持,同时还行与Spring的事务管理一起使用,为材料访问提供了灵活的抽象。Spring框架最初是没有打算构建一个自己的WebMVC框架,其开发人员在开发过程中认为现有的StrutsWeb框架的呈现层和请求处理层之间以及请求处理层和模型之间的分离不够,于是创建了SpringMVC。
,Vue采用自底向上增量构建的设计。Vue 的核心库只关注视图层,并且非常容易学习,非常容易与其它库或已有项目整合。另一方面,Vue 完全有能力驱动采用单档案组件和Vue生态系统支持的库制作的复杂单页应用。就是Vue.js是一套构建用户界面的渐进式框架。与其他重量级框架不同的
依据尽可能简单的 API 达成响应的就是Vue.js 的目标数据绑定和组合的视图组件。
一个全能框架——它只聚焦于视图层。因此它非常容易学习,非常容易与其它库或已有任务整合。另一方面,在与相关设备和支撑库一起使用时,Vue.js 也能驱动复杂的单页应用。就是Vue.js 自身不
本次设计基于B/S 模式下,运用Java技术采用的是MySQL数据库和Myeclipse实现,总体的可行性共分为以下三个方面。
非非之想。就是所谓的技能可行性就是在限定时间,前期拟定的功能能否被满足。在开发设计上是否会遇上解决不了的难题。做完的项目能否被很好地应用,假如存在缺点在后期的维护上是否存在很大的难度。在对这个系统评估后,认定已存在的技术能达成目标。用Java技巧来实现动态的页面,嵌入低依赖性的设计模式,灵活的数据库,配合稳定的服务器,整个系统的运行效率大大提升。由此可见,在技术层面达成目标不
在项目上使用的工具大部分都是是当下流行开源免费的,所以在开发前期,开发时用于项目的经费将会大大降低,不会让构建该软件在项目启动期受到经费的影响,所以经济上还是可行的。尽量用最少的花费去满足用户的需求。省下经费用于人工费,以及设备费用。将在无纸化,高效率的道路上越走越远。
本系统实现特性的操作很简便,普通电脑的常见配置就可以运行本软件,并且只要粗通电脑使用的基本常识就可能流畅的使用本软件。电脑具备连接互联网的能力,并且可以正常访问体系,并不需要操作者有什么高超的能力,只需了解业务流程,并且按照专业知识进行正确执行即可,所以Springboot 幼儿园管理系统具备操作可行性。
在系统开发设计前,应该对功能做初步设想,清楚这个管理系统有什么板块,每个板块有什么功能,整体的设计是否满足使用者的需求,接着对所编写的系统作用进行的详细分析总结,从而设计出完整的系统并将其实现。用户和开发人员的交流分析,使其达到最佳理解程度,使平台功能达到最佳。
家长用例图如下所示。

图3-1 家长用例图
教师用例图如下所示。

图3-2 教师用例图
管理员用例图如下所示。

图3-5 管理员用例图
零层数据流程图包括了登录注册、用户功能和检索维护等模块,在登录注册模块使用到的信息存储有用户账户文档,用户功能模块需要的存储是用户各功能模块数据文档,检索维护是运用以上这些数据文档借助关键词进行检索。
平台的零层数据流图如下图所示。

图3-5系统数据流图(零层)
对零层数据流程图的细化,将登录注册细分为填制登录注册数据和完善信息,用户功能细分为用户基本功能和用户核心功能。就是一层数据流程图
系统的一层数据流图如下图所示。

图3-6系统数据流图(一层)
目前B/S体系的体系关键的数据访问方式是:凭借浏览器页面用户可以进入系统,系统可以自动对用户向服务器发送的请求进行处理,处理请求是在系统后台中进行的,用户在浏览器页面上进行相应处理,就能够看到服务端传递的处理结果。Springboot 幼儿园管理系统主要分为视图-模型-控制三层架构设计。在视图层中,主要是管理在服务器端向客户端反馈并展示的内容,在模型层中,主要处理相关的业务逻辑、数据整合等,最后的控制层它介于视图和模型之间,主要是调整两层之间的关系,最终落实内容的传递。
体系架构图如下图所示。

图4-1系统架构图
系统设计的目的是分析系统包括的所有功能结构,为开发人员设计开发和实现系统做好准备工作。经过前期的需求调查、分析和整理之后,确定的总体需求核心包括多个模块,分别是:后台首页、系统用户、教师风采管理、课程信息管理、课程分类管理、学生信息管理、考勤记录管理、学生风貌管理、活动信息管理、留言中心管理等。系统整体角色分为三部分,一是家长、二是教师、三是管理员。权限分布也是很明显,家长用户是在除去浏览信息之外还具有查询和管理自己账户信息、还有学生信息管理、活动信息、课程信息、家长留言管理等权限;管理员是最高权限拥有者。
系统功能结构图如下图所示。

图4-2系统效果结构图
对于一个要开发的体系来说,E-R图能够让别人能更快更轻松的了解此系统的事务及它们之间的关系。根据系统分析阶段所得出的结论确定了在Springboot 幼儿园管理系统中存在着多个实体分别是用家长、管理员、学生信息、成绩信息、家园共享、留言中心。
系统总体ER图如下图所示。

图4-4系统总体ER图
数据库逻辑结构就是将E-R图在数据库中用具体的字段进行描述。用字段和数据类型描述来使对象特征实体化,最后形成具有一定逻辑关系的数据库表结构。Springboot 幼儿园管理系统所需要的部分数据结构表如下表所示。数据库表结构文档
编号 | 名称 | 数据类型 | 长度 | 小数位 | 允许空值 | 主键 | 默认值 | 说明 |
1 | token_id | int | 10 | 0 | N | Y | 临时访问牌ID | |
2 | token | varchar | 64 | 0 | Y | N | 临时访问牌 | |
3 | info | text | 65535 | 0 | Y | N | ||
4 | maxage | int | 10 | 0 | N | N | 2 | 最大寿命:默认2小时 |
5 | create_time | timestamp | 19 | 0 | N | N | CURRENT_TIMESTAMP | 创建时间: |
6 | update_time | timestamp | 19 | 0 | N | N | CURRENT_TIMESTAMP | 更新时间: |
7 | user_id | int | 10 | 0 | N | N | 0 | 用户编号: |
表article (文章:用于内容管理系统的文章)
编号 | 名称 | 数据类型 | 长度 | 小数位 | 允许空值 | 主键 | 默认值 | 说明 |
1 | article_id | mediumint | 8 | 0 | N | Y | 文章id:[0,8388607] | |
2 | title | varchar | 125 | 0 | N | Y | 标题:[0,125]用于文章和html的title标签中 | |
3 | type | varchar | 64 | 0 | N | N | 0 | 文章分类:[0,1000]用来搜索指定类型的文章 |
4 | hits | int | 10 | 0 | N | N | 0 | 点击数:[0,1000000000]访问这篇文章的人次 |
5 | praise_len | int | 10 | 0 | N | N | 0 | 点赞数 |
6 | create_time | timestamp | 19 | 0 | N | N | CURRENT_TIMESTAMP | 创建时间: |
7 | update_time | timestamp | 19 | 0 | N | N | CURRENT_TIMESTAMP | 更新时间: |
8 | source | varchar | 255 | 0 | Y | N | 来源:[0,255]文章的出处 | |
9 | url | varchar | 255 | 0 | Y | N | 来源地址:[0,255]用于跳转到发布该文章的网站 | |
10 | tag | varchar | 255 | 0 | Y | N | 标签:[0,255]用于标注文章所属相关内容,多个标签用空格隔开 | |
11 | content | longtext | 2147483647 | 0 | Y | N | 正文:文章的主体内容 | |
12 | img | varchar | 255 | 0 | Y | N | 封面图 | |
13 | description | text | 65535 | 0 | Y | N | 文章描述 |
编号 | 名称 | 数据类型 | 长度 | 小数位 | 允许空值 | 主键 | 默认值 | 说明 |
1 | type_id | smallint | 5 | 0 | N | Y | 分类ID:[0,10000] | |
2 | display | smallint | 5 | 0 | N | N | 100 | 显示顺序:[0,1000]决定分类显示的先后顺序 |
3 | name | varchar | 16 | 0 | N | N | 分类名称:[2,16] | |
4 | father_id | smallint | 5 | 0 | N | N | 0 | 上级分类ID:[0,32767] |
5 | description | varchar | 255 | 0 | Y | N | 描述:[0,255]描述该分类的作用 | |
6 | icon | text | 65535 | 0 | Y | N | 分类图标: | |
7 | url | varchar | 255 | 0 | Y | N | 外链地址:[0,255]如果该分类是跳转到其他网站的情况下,就在该URL上设置 | |
8 | create_time | timestamp | 19 | 0 | N | N | CURRENT_TIMESTAMP | 创建时间: |
9 | update_time | timestamp | 19 | 0 | N | N | CURRENT_TIMESTAMP | 更新时间: |
编号 | 名称 | 数据类型 | 长度 | 小数位 | 允许空值 | 主键 | 默认值 | 说明 |
1 | attendance_record_id | int | 10 | 0 | N | Y | 考勤记录ID | |
2 | teacher_users | int | 10 | 0 | Y | N | 0 | 教师用户 |
3 | teacher_id | varchar | 64 | 0 | Y | N | 教师工号 | |
4 | teachers_name | varchar | 64 | 0 | Y | N | 教师姓名 | |
5 | check_in_time | datetime | 19 | 0 | Y | N | 打卡时间 | |
6 | check_in_status | varchar | 64 | 0 | Y | N | 打卡状态 | |
7 | remarks | text | 65535 | 0 | Y | N | 备注信息 | |
8 | create_time | datetime | 19 | 0 | N | N | CURRENT_TIMESTAMP | 创建时间 |
9 | update_time | timestamp | 19 | 0 | N | N | CURRENT_TIMESTAMP | 更新时间 |
表auth (用户权限管理)
编号 | 名称 | 数据类型 | 长度 | 小数位 | 允许空值 | 主键 | 默认值 | 说明 |
1 | auth_id | int | 10 | 0 | N | Y | 授权ID: | |
2 | user_group | varchar | 64 | 0 | Y | N | 用户组: | |
3 | mod_name | varchar | 64 | 0 | Y | N | 模块名: | |
4 | table_name | varchar | 64 | 0 | Y | N | 表名: | |
5 | page_title | varchar | 255 | 0 | Y | N | 页面标题: | |
6 | path | varchar | 255 | 0 | Y | N | 路由路径: | |
7 | position | varchar | 32 | 0 | Y | N | 位置: | |
8 | mode | varchar | 32 | 0 | N | N | _blank | 跳转方式: |
9 | add | tinyint | 3 | 0 | N | N | 1 | 是否可增加: |
10 | del | tinyint | 3 | 0 | N | N | 1 | 是否可删除: |
11 | set | tinyint | 3 | 0 | N | N | 1 | 是否可修改: |
12 | get | tinyint | 3 | 0 | N | N | 1 | 是否可查看: |
13 | field_add | text | 65535 | 0 | Y | N | 添加字段: | |
14 | field_set | text | 65535 | 0 | Y | N | 修改字段: | |
15 | field_get | text | 65535 | 0 | Y | N | 查询字段: | |
16 | table_nav_name | varchar | 500 | 0 | Y | N | 跨表导航名称: | |
17 | table_nav | varchar | 500 | 0 | Y | N | 跨表导航: | |
18 | option | text | 65535 | 0 | Y | N | 配置: | |
19 | create_time | timestamp | 19 | 0 | N | N | CURRENT_TIMESTAMP | 创建时间: |
20 | update_time | timestamp | 19 | 0 | N | N | CURRENT_TIMESTAMP | 更新时间: |
编号 | 名称 | 数据类型 | 长度 | 小数位 | 允许空值 | 主键 | 默认值 | 说明 |
1 | collect_id | int | 10 | 0 | N | Y | 收藏ID: | |
2 | user_id | int | 10 | 0 | N | N | 0 | 收藏人ID: |
3 | source_table | varchar | 255 | 0 | Y | N | 来源表: | |
4 | source_field | varchar | 255 | 0 | Y | N | 来源字段: | |
5 | source_id | int | 10 | 0 | N | N | 0 | 来源ID: |
6 | title | varchar | 255 | 0 | Y | N | 标题: | |
7 | img | varchar | 255 | 0 | Y | N | 封面: | |
8 | create_time | timestamp | 19 | 0 | N | N | CURRENT_TIMESTAMP | 创建时间: |
9 | update_time | timestamp | 19 | 0 | N | N | CURRENT_TIMESTAMP | 更新时间: |
编号 | 名称 | 数据类型 | 长度 | 小数位 | 允许空值 | 主键 | 默认值 | 说明 |
1 | comment_id | int | 10 | 0 | N | Y | 评论ID: | |
2 | user_id | int | 10 | 0 | N | N | 0 | 评论人ID: |
3 | reply_to_id | int | 10 | 0 | N | N | 0 | 回复评论ID:空为0 |
4 | content | longtext | 2147483647 | 0 | Y | N | 内容: | |
5 | nickname | varchar | 255 | 0 | Y | N | 昵称: | |
6 | avatar | varchar | 255 | 0 | Y | N | 头像地址:[0,255] | |
7 | create_time | timestamp | 19 | 0 | N | N | CURRENT_TIMESTAMP | 创建时间: |
8 | update_time | timestamp | 19 | 0 | N | N | CURRENT_TIMESTAMP | 更新时间: |
9 | source_table | varchar | 255 | 0 | Y | N | 来源表: | |
10 | source_field | varchar | 255 | 0 | Y | N | 来源字段: | |
11 | source_id | int | 10 | 0 | N | N | 0 | 来源ID: |
编号 | 名称 | 数据类型 | 长度 | 小数位 | 允许空值 | 主键 | 默认值 | 说明 |
1 | course_classification_id | int | 10 | 0 | N | Y | 课程分类ID | |
2 | course_type | varchar | 64 | 0 | Y | N | 课程类型 | |
3 | create_time | datetime | 19 | 0 | N | N | CURRENT_TIMESTAMP | 创建时间 |
4 | update_time | timestamp | 19 | 0 | N | N | CURRENT_TIMESTAMP | 更新时间 |
编号 | 名称 | 数据类型 | 长度 | 小数位 | 允许空值 | 主键 | 默认值 | 说明 |
1 | course_information_id | int | 10 | 0 | N | Y | 课程信息ID | |
2 | course_name | varchar | 64 | 0 | Y | N | 课程名称 | |
3 | course_type | varchar | 64 | 0 | Y | N | 课程类型 | |
4 | cover_photo | varchar | 255 | 0 | Y | N | 封面图片 | |
5 | teacher_users | int | 10 | 0 | Y | N | 0 | 教师用户 |
6 | teachers_name | varchar | 64 | 0 | Y | N | 教师姓名 | |
7 | age_group_type | varchar | 64 | 0 | Y | N | 年龄段类型 | |
8 | release_date | date | 10 | 0 | Y | N | 发布日期 | |
9 | course_materials | longtext | 2147483647 | 0 | Y | N | 课程资料 | |
10 | hits | int | 10 | 0 | N | N | 0 | 点击数 |
11 | praise_len | int | 10 | 0 | N | N | 0 | 点赞数 |
12 | create_time | datetime | 19 | 0 | N | N | CURRENT_TIMESTAMP | 创建时间 |
13 | update_time | timestamp | 19 | 0 | N | N | CURRENT_TIMESTAMP | 更新时间 |
编号 | 名称 | 数据类型 | 长度 | 小数位 | 允许空值 | 主键 | 默认值 | 说明 |
1 | event_information_id | int | 10 | 0 | N | Y | 活动信息ID | |
2 | activity_name | varchar | 64 | 0 | Y | N | 活动名称 | |
3 | activity_type | varchar | 64 | 0 | Y | N | 活动类型 | |
4 | cover_photo | varchar | 255 | 0 | Y | N | 封面图片 | |
5 | start_time | datetime | 19 | 0 | Y | N | 开始时间 | |
6 | end_time | datetime | 19 | 0 | Y | N | 结束时间 | |
7 | activity_content | text | 65535 | 0 | Y | N | 活动内容 | |
8 | hits | int | 10 | 0 | N | N | 0 | 点击数 |
9 | praise_len | int | 10 | 0 | N | N | 0 | 点赞数 |
10 | create_time | datetime | 19 | 0 | N | N | CURRENT_TIMESTAMP | 创建时间 |
11 | update_time | timestamp | 19 | 0 | N | N | CURRENT_TIMESTAMP | 更新时间 |
编号 | 名称 | 数据类型 | 长度 | 小数位 | 允许空值 | 主键 | 默认值 | 说明 |
1 | forum_id | mediumint | 8 | 0 | N | Y | 论坛id | |
2 | display | smallint | 5 | 0 | N | N | 100 | 排序 |
3 | user_id | mediumint | 8 | 0 | N | N | 0 | 用户ID |
4 | nickname | varchar | 16 | 0 | Y | N | 昵称:[0,16] | |
5 | praise_len | int | 10 | 0 | Y | N | 0 | 点赞数 |
6 | hits | int | 10 | 0 | N | N | 0 | 访问数 |
7 | title | varchar | 125 | 0 | N | N | 标题 | |
8 | keywords | varchar | 125 | 0 | Y | N | 关键词 | |
9 | description | varchar | 255 | 0 | Y | N | 描述 | |
10 | url | varchar | 255 | 0 | Y | N | 来源地址 | |
11 | tag | varchar | 255 | 0 | Y | N | 标签 | |
12 | img | text | 65535 | 0 | Y | N | 封面图 | |
13 | content | longtext | 2147483647 | 0 | Y | N | 正文 | |
14 | create_time | timestamp | 19 | 0 | N | N | CURRENT_TIMESTAMP | 创建时间: |
15 | update_time | timestamp | 19 | 0 | N | N | CURRENT_TIMESTAMP | 更新时间: |
16 | avatar | varchar | 255 | 0 | Y | N | 发帖人头像: | |
17 | type | varchar | 64 | 0 | N | N | 0 | 论坛分类:[0,1000]用来搜索指定类型的论坛帖 |
编号 | 名称 | 数据类型 | 长度 | 小数位 | 允许空值 | 主键 | 默认值 | 说明 |
1 | type_id | smallint | 5 | 0 | N | Y | 分类ID:[0,10000] | |
2 | name | varchar | 16 | 0 | N | N | 分类名称:[2,16] | |
3 | description | varchar | 255 | 0 | Y | N | 描述:[0,255]描述该分类的作用 | |
4 | url | varchar | 255 | 0 | Y | N | 外链地址:[0,255]要是该分类是跳转到其他网站的情况下,就在该URL上设置 | |
5 | father_id | smallint | 5 | 0 | N | N | 0 | 上级分类ID:[0,32767] |
6 | icon | varchar | 255 | 0 | Y | N | 分类图标: | |
7 | create_time | timestamp | 19 | 0 | N | N | CURRENT_TIMESTAMP | 创建时间: |
8 | update_time | timestamp | 19 | 0 | N | N | CURRENT_TIMESTAMP | 更新时间: |
编号 | 名称 | 数据类型 | 长度 | 小数位 | 允许空值 | 主键 | 默认值 | 说明 |
1 | grade_information_id | int | 10 | 0 | N | Y | 成绩信息ID | |
2 | parental_users | int | 10 | 0 | Y | N | 0 | 家长用户 |
3 | student_name | varchar | 64 | 0 | Y | N | 学生姓名 | |
4 | course_name | varchar | 64 | 0 | Y | N | 课程名称 | |
5 | grade_score | int | 10 | 0 | Y | N | 0 | 成绩分数 |
6 | rating_teacher | int | 10 | 0 | Y | N | 0 | 评分教师 |
7 | teachers_name | varchar | 64 | 0 | Y | N | 教师姓名 | |
8 | review_details | text | 65535 | 0 | Y | N | 评价详情 | |
9 | create_time | datetime | 19 | 0 | N | N | CURRENT_TIMESTAMP | 创建时间 |
10 | update_time | timestamp | 19 | 0 | N | N | CURRENT_TIMESTAMP | 更新时间 |
编号 | 名称 | 数据类型 | 长度 | 小数位 | 允许空值 | 主键 | 默认值 | 说明 |
1 | hits_id | int | 10 | 0 | N | Y | 点赞ID: | |
2 | user_id | int | 10 | 0 | N | N | 0 | 点赞人: |
3 | create_time | timestamp | 19 | 0 | N | N | CURRENT_TIMESTAMP | 创建时间: |
4 | update_time | timestamp | 19 | 0 | N | N | CURRENT_TIMESTAMP | 更新时间: |
5 | source_table | varchar | 255 | 0 | Y | N | 来源表: | |
6 | source_field | varchar | 255 | 0 | Y | N | 来源字段: | |
7 | source_id | int | 10 | 0 | N | N | 0 | 来源ID: |
编号 | 名称 | 数据类型 | 长度 | 小数位 | 允许空值 | 主键 | 默认值 | 说明 |
1 | message_center_id | int | 10 | 0 | N | Y | 留言中心ID | |
2 | parental_users | int | 10 | 0 | Y | N | 0 | 家长用户 |
3 | parents_name | varchar | 64 | 0 | Y | N | 家长姓名 | |
4 | teacher_users | int | 10 | 0 | Y | N | 0 | 教师用户 |
5 | message_time | datetime | 19 | 0 | Y | N | 留言时间 | |
6 | message_content | text | 65535 | 0 | Y | N | 留言内容 | |
7 | reply_content | text | 65535 | 0 | Y | N | 回复内容 | |
8 | create_time | datetime | 19 | 0 | N | N | CURRENT_TIMESTAMP | 创建时间 |
9 | update_time | timestamp | 19 | 0 | N | N | CURRENT_TIMESTAMP | 更新时间 |
编号 | 名称 | 数据类型 | 长度 | 小数位 | 允许空值 | 主键 | 默认值 | 说明 |
1 | notice_id | mediumint | 8 | 0 | N | Y | 公告id: | |
2 | title | varchar | 125 | 0 | N | N | 标题: | |
3 | content | longtext | 2147483647 | 0 | Y | N | 正文: | |
4 | create_time | timestamp | 19 | 0 | N | N | CURRENT_TIMESTAMP | 创建时间: |
5 | update_time | timestamp | 19 | 0 | N | N | CURRENT_TIMESTAMP | 更新时间: |
编号 | 名称 | 数据类型 | 长度 | 小数位 | 允许空值 | 主键 | 默认值 | 说明 |
1 | parental_users_id | int | 10 | 0 | N | Y | 家长用户ID | |
2 | parents_name | varchar | 64 | 0 | Y | N | 家长姓名 | |
3 | parental_age | varchar | 64 | 0 | Y | N | 家长年龄 | |
4 | parental_gender | varchar | 64 | 0 | Y | N | 家长性别 | |
5 | contact_information | varchar | 64 | 0 | Y | N | 联系方式 | |
6 | home_address | varchar | 64 | 0 | Y | N | 家庭住址 | |
7 | examine_state | varchar | 16 | 0 | N | N | 已通过 | 审核状态 |
8 | user_id | int | 10 | 0 | N | N | 0 | 用户ID |
9 | create_time | datetime | 19 | 0 | N | N | CURRENT_TIMESTAMP | 创建时间 |
10 | update_time | timestamp | 19 | 0 | N | N | CURRENT_TIMESTAMP | 更新时间 |
编号 | 名称 | 数据类型 | 长度 | 小数位 | 允许空值 | 主键 | 默认值 | 说明 |
1 | praise_id | int | 10 | 0 | N | Y | 点赞ID: | |
2 | user_id | int | 10 | 0 | N | N | 0 | 点赞人: |
3 | create_time | timestamp | 19 | 0 | N | N | CURRENT_TIMESTAMP | 创建时间: |
4 | update_time | timestamp | 19 | 0 | N | N | CURRENT_TIMESTAMP | 更新时间: |
5 | source_table | varchar | 255 | 0 | Y | N | 来源表: | |
6 | source_field | varchar | 255 | 0 | Y | N | 来源字段: | |
7 | source_id | int | 10 | 0 | N | N | 0 | 来源ID: |
8 | status | bit | 1 | 0 | N | N | 1 | 点赞状态:1为点赞,0已取消 |
编号 | 名称 | 数据类型 | 长度 | 小数位 | 允许空值 | 主键 | 默认值 | 说明 |
1 | slides_id | int | 10 | 0 | N | Y | 轮播图ID: | |
2 | title | varchar | 64 | 0 | Y | N | 标题: | |
3 | content | varchar | 255 | 0 | Y | N | 内容: | |
4 | url | varchar | 255 | 0 | Y | N | 链接: | |
5 | img | varchar | 255 | 0 | Y | N | 轮播图: | |
6 | hits | int | 10 | 0 | N | N | 0 | 点击量: |
7 | create_time | timestamp | 19 | 0 | N | N | CURRENT_TIMESTAMP | 创建时间: |
8 | update_time | timestamp | 19 | 0 | N | N | CURRENT_TIMESTAMP | 更新时间: |
编号 | 名称 | 数据类型 | 长度 | 小数位 | 允许空值 | 主键 | 默认值 | 说明 |
1 | student_information_id | int | 10 | 0 | N | Y | 学生信息ID | |
2 | student_name | varchar | 64 | 0 | Y | N | 学生姓名 | |
3 | student_age | varchar | 64 | 0 | Y | N | 学生年龄 | |
4 | student_gender | varchar | 64 | 0 | Y | N | 学生性别 | |
5 | class_name | varchar | 64 | 0 | Y | N | 班级名称 | |
6 | parental_users | int | 10 | 0 | Y | N | 0 | 家长用户 |
7 | parents_name | varchar | 64 | 0 | Y | N | 家长姓名 | |
8 | contact_information | varchar | 64 | 0 | Y | N | 联系方式 | |
9 | home_address | varchar | 64 | 0 | Y | N | 家庭住址 | |
10 | remarks | text | 65535 | 0 | Y | N | 备注信息 | |
11 | create_time | datetime | 19 | 0 | N | N | CURRENT_TIMESTAMP | 创建时间 |
12 | update_time | timestamp | 19 | 0 | N | N | CURRENT_TIMESTAMP | 更新时间 |
编号 | 名称 | 数据类型 | 长度 | 小数位 | 允许空值 | 主键 | 默认值 | 说明 |
1 | student_style_id | int | 10 | 0 | N | Y | 学生风貌ID | |
2 | title_name | varchar | 64 | 0 | Y | N | 标题名称 | |
3 | class_name | varchar | 64 | 0 | Y | N | 班级名称 | |
4 | student_name | varchar | 64 | 0 | Y | N | 学生姓名 | |
5 | parental_users | int | 10 | 0 | Y | N | 0 | 家长用户 |
6 | cover_photo | varchar | 255 | 0 | Y | N | 封面图片 | |
7 | classroom_performance | varchar | 64 | 0 | Y | N | 课堂表现 | |
8 | activity_performance | varchar | 64 | 0 | Y | N | 活动表现 | |
9 | teacher_users | int | 10 | 0 | Y | N | 0 | 教师用户 |
10 | record_date | date | 10 | 0 | Y | N | 记录日期 | |
11 | details_remarks | text | 65535 | 0 | Y | N | 详情备注 | |
12 | create_time | datetime | 19 | 0 | N | N | CURRENT_TIMESTAMP | 创建时间 |
13 | update_time | timestamp | 19 | 0 | N | N | CURRENT_TIMESTAMP | 更新时间 |
编号 | 名称 | 数据类型 | 长度 | 小数位 | 允许空值 | 主键 | 默认值 | 说明 |
1 | teachers_demeanor_id | int | 10 | 0 | N | Y | 教师风采ID | |
2 | teacher_users | int | 10 | 0 | Y | N | 0 | 教师用户 |
3 | teachers_name | varchar | 64 | 0 | Y | N | 教师姓名 | |
4 | teacher_id | varchar | 64 | 0 | Y | N | 教师工号 | |
5 | teacher_age | varchar | 64 | 0 | Y | N | 教师年龄 | |
6 | teacher_gender | varchar | 64 | 0 | Y | N | 教师性别 | |
7 | educational_background | varchar | 64 | 0 | Y | N | 教育背景 | |
8 | work_experience | varchar | 64 | 0 | Y | N | 工作经验 | |
9 | cover_photo | varchar | 255 | 0 | Y | N | 封面图片 | |
10 | details_introduction | longtext | 2147483647 | 0 | Y | N | 详情简介 | |
11 | hits | int | 10 | 0 | N | N | 0 | 点击数 |
12 | praise_len | int | 10 | 0 | N | N | 0 | 点赞数 |
13 | create_time | datetime | 19 | 0 | N | N | CURRENT_TIMESTAMP | 创建时间 |
14 | update_time | timestamp | 19 | 0 | N | N | CURRENT_TIMESTAMP | 更新时间 |
编号 | 名称 | 数据类型 | 长度 | 小数位 | 允许空值 | 主键 | 默认值 | 说明 |
1 | teacher_users_id | int | 10 | 0 | N | Y | 教师用户ID | |
2 | teacher_id | varchar | 64 | 0 | N | N | 教师工号 | |
3 | teachers_name | varchar | 64 | 0 | Y | N | 教师姓名 | |
4 | teacher_age | varchar | 64 | 0 | Y | N | 教师年龄 | |
5 | teacher_gender | varchar | 64 | 0 | Y | N | 教师性别 | |
6 | educational_background | varchar | 64 | 0 | Y | N | 教育背景 | |
7 | work_experience | varchar | 64 | 0 | Y | N | 工作经验 | |
8 | examine_state | varchar | 16 | 0 | N | N | 已通过 | 审核状态 |
9 | user_id | int | 10 | 0 | N | N | 0 | 用户ID |
10 | create_time | datetime | 19 | 0 | N | N | CURRENT_TIMESTAMP | 创建时间 |
11 | update_time | timestamp | 19 | 0 | N | N | CURRENT_TIMESTAMP | 更新时间 |
编号 | 名称 | 数据类型 | 长度 | 小数位 | 允许空值 | 主键 | 默认值 | 说明 |
1 | upload_id | int | 10 | 0 | N | Y | 上传ID | |
2 | name | varchar | 64 | 0 | Y | N | 文件名 | |
3 | path | varchar | 255 | 0 | Y | N | 访问路径 | |
4 | file | varchar | 255 | 0 | Y | N | 文件路径 | |
5 | display | varchar | 255 | 0 | Y | N | 显示顺序 | |
6 | father_id | int | 10 | 0 | Y | N | 0 | 父级ID |
7 | dir | varchar | 255 | 0 | Y | N | 文件夹 | |
8 | type | varchar | 32 | 0 | Y | N | 文件类型 |
编号 | 名称 | 数据类型 | 长度 | 小数位 | 允许空值 | 主键 | 默认值 | 说明 |
1 | user_id | mediumint | 8 | 0 | N | Y | 用户ID:[0,8388607]用户获取其他与用户相关的素材 | |
2 | state | smallint | 5 | 0 | N | N | 1 | 账户状态:[0,10](1可用|2异常|3已冻结|4已注销) |
3 | user_group | varchar | 32 | 0 | Y | N | 所在用户组:[0,32767]决定用户身份和权限 | |
4 | login_time | timestamp | 19 | 0 | N | N | CURRENT_TIMESTAMP | 上次登录时间: |
5 | phone | varchar | 11 | 0 | Y | N | 手机号码:[0,11]用户的手机号码,用于找回密码时或登录时 | |
6 | phone_state | smallint | 5 | 0 | N | N | 0 | 手机认证:[0,1](0未认证|1审核中|2已认证) |
7 | username | varchar | 16 | 0 | N | N | 用户名:[0,16]用户登录时所用的账户名称 | |
8 | nickname | varchar | 16 | 0 | Y | N | 昵称:[0,16] | |
9 | password | varchar | 64 | 0 | N | N | 密码:[0,32]用户登录所需的密码,由6-16位数字或英文组成 | |
10 | varchar | 64 | 0 | Y | N | 邮箱:[0,64]用户的邮箱,用于找回密码时或登录时 | ||
11 | email_state | smallint | 5 | 0 | N | N | 0 | 邮箱认证:[0,1](0未认证|1审核中|2已认证) |
12 | avatar | varchar | 255 | 0 | Y | N | 头像地址:[0,255] | |
13 | open_id | varchar | 255 | 0 | Y | N | 针对获取用户信息字段 | |
14 | create_time | timestamp | 19 | 0 | N | N | CURRENT_TIMESTAMP | 创建时间: |
15 | vip_level | varchar | 255 | 0 | Y | N | 会员等级 | |
16 | vip_discount | double | 11 | 2 | Y | N | 0.00 | 会员折扣 |
表user_group (用户组:用于用户前端身份和鉴权)
编号 | 名称 | 数据类型 | 长度 | 小数位 | 允许空值 | 主键 | 默认值 | 说明 |
1 | group_id | mediumint | 8 | 0 | N | Y | 用户组ID:[0,8388607] | |
2 | display | smallint | 5 | 0 | N | N | 100 | 显示顺序:[0,1000] |
3 | name | varchar | 16 | 0 | N | N | 名称:[0,16] | |
4 | description | varchar | 255 | 0 | Y | N | 描述:[0,255]描述该用户组的特点或权限范围 | |
5 | source_table | varchar | 255 | 0 | Y | N | 来源表: | |
6 | source_field | varchar | 255 | 0 | Y | N | 来源字段: | |
7 | source_id | int | 10 | 0 | N | N | 0 | 来源ID: |
8 | register | smallint | 5 | 0 | Y | N | 0 | 注册位置: |
9 | create_time | timestamp | 19 | 0 | N | N | CURRENT_TIMESTAMP | 创建时间: |
10 | update_time | timestamp | 19 | 0 | N | N | CURRENT_TIMESTAMP | 更新时间: |
表user_group (用户组:用于用户前端身份和鉴权)
编号 | 名称 | 数据类型 | 长度 | 小数位 | 允许空值 | 主键 | 默认值 | 说明 |
1 | group_id | mediumint | 8 | 0 | N | Y | 用户组ID:[0,8388607] | |
2 | display | smallint | 5 | 0 | N | N | 100 | 显示顺序:[0,1000] |
3 | name | varchar | 16 | 0 | N | N | 名称:[0,16] | |
4 | description | varchar | 255 | 0 | Y | N | 描述:[0,255]描述该用户组的特点或权限范围 | |
5 | source_table | varchar | 255 | 0 | Y | N | 来源表: | |
6 | source_field | varchar | 255 | 0 | Y | N | 来源字段: | |
7 | source_id | int | 10 | 0 | N | N | 0 | 来源ID: |
8 | register | smallint | 5 | 0 | Y | N | 0 | 注册位置: |
9 | create_time | timestamp | 19 | 0 | N | N | CURRENT_TIMESTAMP | 创建时间: |
10 | update_time | timestamp | 19 | 0 | N | N | CURRENT_TIMESTAMP | 更新时间: |
系统的登录窗口是用户的入口,用户只有在登录成功后才可以进入访问。凭借在登录提交表单,后台处理判断是否为合法用户,进行页面跳转,进入系统中去。
登录合法性判断过程:用户输入账号和密码后,体系首先确定输入输入数据合法性,接着在login.jsp页面发送登录请求,调用src下的mainctrl类的dopost技巧来验证。
用户登录模块的IPO如下所示:
输入:用户名和密码。
处理:
1)检测用户输入的账号、密码是否正确及在数据库已对应存在。
2)从数据库中提取记录,并储存在本地的session中(timeout默认=30min)。
3)根据用户名,将其显示在系统首页上。
否成功的信息。就是输出:
登录流程图如下所示。

图5-1登录流程图
框架登录界面如下所示。

图5-2系统登录界面
架构呈现出一种简洁大方的首页:界面简约、鳞次栉比,用户能轻车熟路的利用。出于对系统启用群体广泛的顾虑,应有良好性能的后台。
如下图所示为平台的首页界面。

图5-3系统首页界面
此页面实现普通用户的注册,必须注册登录后才能利用系统大部分功能,用户名不允许重复如果重复将会注册失败,并弹出相应的提示,通过js构建对输入的验证。
用户注册流程图如下所示。

图5-4用户注册流程图
用户注册界面如下图所示。

图5-5用户注册界面
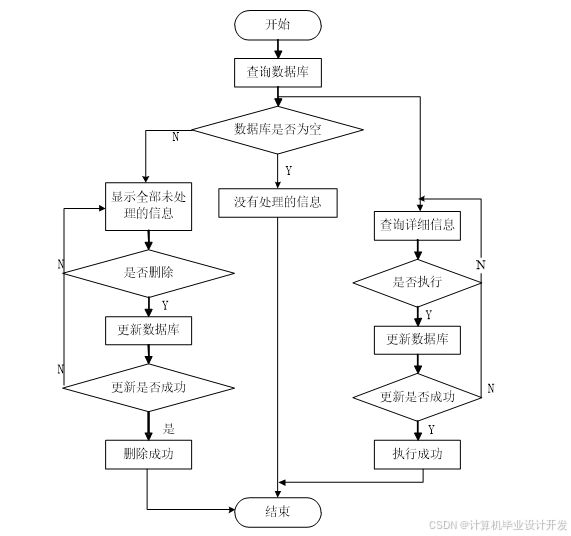
用户在lyblist查看家长留言信息,先启用sql语句查询出所有留言表的内容,之后调用PageManager.getPages(url,4,sql, request ),返回一个ArrayList的对象,在for循环里,应用jsp得到每个ArrayList对象的材料,然后放入页面模板中,用户点击意见反馈则跳转至lyb.jsp。
家长留言流程图如下所示。

图5-6家长留言流程图
家长留言界面如图所示。

图5-7家长留言界面
开始使用sql语句查询出学生的数据,用户在学生表现页查看教师对学生表现信息,点击留言,跳转至留言 添加页面,学生表现流程图如下所示。

图5-8学生风貌流程图
学生风貌界面如图所示。

图5-9学生风貌界面
登录,通过填写注册时输入的用户名、密码、选择角色进行登录,如下图所示。

图5-10管理员登录界面
系统用户,管理员可以对系统中所有的用户角色进行管控,假设需要添加新的用户,点击页面中的“添加”按钮根据提示输入上用户信息,点击“提交”以后在对应的用户界面就允许查看到了,可以点击用户后面的“删除”按钮直接删除某一用户。架构用户管理界面如下图所示。

图5-11系统用户界面
学生信息管理,在学生信息页面可以查看学生姓名、学生性别、学生学号、班级名称、紧急联系人等详细内容,编辑或修改、删除等操作,如下图所示。

图5-12学生信息管理界面
- 教师用户系统模块的实现
通过教师登录进入环境能够查看后台首页、学生信息管理、班级活动管理、学生表现管理、家长留言管理等信息进行详细操作,如下图所示。

图5-13教师功能界面
教师登录进入系统可以查看发布课程信息相关内容。如下图所示。

图5-14课程信息管理界面
- 成绩信息管理模块
教师登录进入系统可以查看发布成绩信息相关内容。如下图所示。

图5-15成绩信息管理界面
- 学生风貌管理模块
教师登录进入系统可以对学生风貌进行添加,包括学生的姓名、班级名称、课堂表现、活动表现等详细记录。如下图所示。

否运行无误,反复进行测试和修改,使之最后成为完整的软件,满足用户的需求,实现预期的功能。就是在对该系统进行完详细设计和编码之后,就要对Springboot 幼儿园管理系统的工具进行测试,检测程序
在软件的测试过程中,通常测试人员需要针对不同的功能模块设计多种测试用例。通过测试用例能够及时发现代码业务逻辑上是否与真实的业务逻辑相对应,及时发现代码上或逻辑上的缺陷,以此来来完善系统,提高软件产品的质量,使软件具有良好的用户体验。
注册测试用例表如下所示。
表6-1注册测试用例
测试性能 | 新用户注册 | ||
用例目的 | 测试系统新用户个人信息注册功能的功能和安全性 | ||
前提条件 | 进入注册页面填写个人信息 | ||
输入条件 | 预期输出 | 实际情况 | |
各项基本信息输入不完整 | 不允许注册,无法点击注册按钮 | 一致 | |
填写已存在的用户名 | 系统显示出提示信息,要求重新填写 | 一致 | |
两次密码输入不一致 | 架构显示出提示信息,要求重新填写 | 一致 | |
填写的各项信息没有符合提示的长度和字符要求 | 系统显示出提示信息,要求重新填写 | 一致 | |
胡乱填写电话号码 | 收不到验证码 | 一致 | |
填写验证码与收到的不一致 | 系统显示提示信息告知用户验证码错误,不予注册 | 一致 | |
登录测试用例表如下所示。
表6-2登录测试用例
测试性能 | 用户或操作员登录框架 | ||
用例目的 | 否正常就是测试用户或操作员登录系统时功能 | ||
前提条件 | 进入用户登录页面或操作员登录页面 | ||
输入条件 | 预期输出 | 实际情况 | |
各项信息不予填写,直接点击登陆按钮 | 不允许登录,提示填写账号相关信息 | 一致 | |
填写错误的登录名或密码后点击登录系统 | 提示用户名或密码错误,要求重新填写进行登录 | 一致 | |
填写与验证码信息不一致的信息 | 系统显示出提示信息,表明验证码错误,要求重新填写 | 一致 | |
教师管理测试用例表如下所示。
表6-3教师管理测试用例
测试性能 | 教师相关信息管理特性 | ||
用例目的 | 测试系统操作者对教师相关信息进行管理的功能是否正常 | ||
前提条件 | 登录系统进入相关管理页面 | ||
输入条件 | 预期输出 | 实际情况 | |
进入教师管理界面,点击“录入”按钮,填写所有必填项,点击提交 | 提示“录入成功”,并返回查询界面 | 一致 | |
进入教师管理界面,点击“录入”按钮,未填写一个或者多个必填项,点击提交 | 提示“录入失败”,请填写必填项 | 一致 | |
进入教师管理界面,选择要修改的一条数据,点击该条数据后面的“修改”按钮 | 节目跳转至修改界面 | 一致 | |
在修改界面,修改可修改项后,点击“提交”按钮 | 提示“修改成功”,并返回查询界面 | 一致 | |
进入教师管理界面,点击某条数据后面的删除按钮 | 提示“是否要删除该数据”,如果用户点击“确定”按钮,则成功删除该条数据,并提示“删除成功”,之后返回查询界面 | 一致 | |
经过对此系统的测试,得出该平台足以满足用户日常需求,在功能项目和操作等方面也能满足操作员对于其他用户的管理。可是,还有很多作用有待添加,这个系统仅能满足大部分的需求,还需要对此系统的效果更进一步的完善,这样采用起来才能更加的完美。
通过Springboot 幼儿园管理系统的开发,本人巩固了之前学过的知识,如今将平时所学到的知识融合在设计中,在设计过程中,做了很多的准备,首先,在数据库系统的设计过程中,尤其是在数据库的工作原理、工作特点,对其深刻的讨论,与此同时,对于小型站点来说,最好服务器的选择,其次,利用所学的知识点分析所做的系统,并在此基础上设计。
目前本系统已经上线,正在试运行阶段,用户反馈良好,基本完毕用户所需,试运行过程中没有出现阻断性问题,有一些不足和小疑问也及时予以修正,环境上线后,为了保证数据的安全性,对系统进行了备份操作,系统备份是每两个月备份一次,数据库备份为每周备份一次,系统部署在租赁的云平台服务器中。
本次系统上线成功后,得到了用户的高度认可,但是在效果上和性能上还需做进一步的研究处理,使其有更高的性能和更好的用户体验。
系统在以后的升级过程中,应该解决一系列用户所提出的问题,例如打印过程中如何避免浏览器的兼容性问题,大量用户访问时,如何保持较高的响应速度,在系统今后的升级过程中将着重解决这些安全性问题。
参考文献
[1]谭光兴,甘景,戚秋晨.基于Java语言的远程数据采集架构设计与实现[J].科技与创新,2024,(01):19-22.DOI:10.15913/j.cnki.kjycx.2024.01.005.
[2]袁琳琳.计算机软件Java编程特点及技术分析[J].数字通信世界,2023,(12):87-89.
[3]宋晓燕,杨芬.Java程序设计语言的分层教学实践[J].电子技术,2023,52(11):182-183.
[4]胡人元.基于CBR理论和Java语言的石油化工火灾情景元选择方法[C]//中国消防协会灭火救援技术专业委员会,中国人民警察大学救援指挥学院,中国人民警察大学防火工程学院,中国消防协会学术工作委员会.2023年度灭火与应急救援科技学术研讨会论文集 -灭火救援决策指挥与作战行动安全.重庆市万州区消防救援支队;,2023:4.DOI:10.26914/c.cnkihy.2023.048611.
[5]张永军,李翔.多维度Java EE课程教学改革探索[J].中国信息技术教育,2023,(22):97-99.
[6]田玉昆.基于Java Web技术的手机销售网站的设计与建立[J].电脑知识与科技,2023,19(32):47-49.DOI:10.14004/j.cnki.ckt.2023.1766.
[7]Cutler J T .Ernest Evans and the Battle of the Java Sea: Conclusion[J].Naval History,2023,37(5):
[8]Cutler J T .Ernest Evans and the Battle of the Java Sea: Prelude to Leyte Gulf[J].Naval History,2023,37(5):
[9]Cutler J T .Ernest Evans and the Battle of the Java Sea: Continued[J].Naval History,2023,37(5):
[10]N A ,A E .Diversity of non-targeted species on blue swimming crab collapsible trap fishery in Pemalang, Central Java[J].IOP Conference Series: Earth and Environmental Science,2023,1251(1):
[11]B M S ,Z R W ,P R U .Composition of lost and discarded fishing gear (ghost fishing) in the blue swimming crab fishery in Rembang, Central Java[J].IOP Conference Series: Earth and Environmental Science,2023,1251(1):
[12]张颖.高校体育教学与学生成长管理系统的关联[J].中国学校卫生,2023,44(09):1447.
[13]吴宇,汪骞,丁海元等.深圳市智慧校园卫生成长管理系统建设与应用[J].中国公共卫生,2023,39(09):1217-1220.
[14]朱彦.高龄者智慧成长管理服务平台设计研究[J].设计,2023,36(13):62-65.DOI:10.20055/j.cnki.1003-0069.000884.
[15]张芮嘉.基于具身认知理论的成长饮食管理产品交互与体验设计[D].江南大学,2023.DOI:10.27169/d.cnki.gwqgu.2023.002535.
[16]王春慧.SEI员工成长信息管理系统的设计及开发[J].石油化工设计,2023,40(01):37-40+5-6.
[17]胥馥琴.家园共育的教育平台与Springboot 幼儿园管理系统的集成[J].新智慧,2023,(03):29-31.
[18]朱澳临,卢晶晶,闻畅等.湖北监利家宝生态幼儿园管理信息系统设计与搭建[J].电脑知识与技术,2022,18(04):53-54+61.DOI:10.14004/j.cnki.ckt.2022.0240.
[19]吴戴明,成长饮食管理系统V1.0.陕西省,西安鼎顺物联网科技有限公司,2021-07-01.
[20]王英玲.情感管理在幼儿园管理中的应用策略[C]//福建省商贸协会.华南教育信息化研究经验交流会2021论文汇编(六).威海市文登区环山街道中心幼儿园;,2021:3.DOI:10.26914/c.cnkihy.2021.003460.
致谢
伴随着设计的完成,大学生涯也随之即将结束。大学期间是我最珍惜的时光,大学时光中学会了很多,也成长了很多,这段时光中每一段回忆都刻在脑海中。感谢一起学习,一起成长同学们,和成长过程悉心教导的老师们,非常感激有你们的陪伴。
首先感谢我的指导老师,设计的完成离不开老师的一系列指导。在毕业设计的完成过程中,老师给出了很多中肯的建议,正是由于老师一丝不苟的工作态度,我的设计才能顺利的完成。
最后,感谢在大学生涯中每一位教导我的老师,是你们教给了我丰富的知识,更教会了我遇到问题时,如何去应对并解决。谢谢你们的帮助与支持。
点赞+收藏+关注 →私信免费领取本源代码、数据
浙公网安备 33010602011771号