虚拟机栈(四)
本地方法接口:

什么是本地方法?
简单来讲,一个Native Method就是一个Java调用非Java代码的接口。一个Native Method是这样一个Java方法,该方法的实现由非Java语言实现,比如C,这个特征并非Java所特有,很多其他的编程语言都有这一机制,比如C++中,你可以用extern "C"告知C++编译器去调用一个C的函数。
在定义一个native method时,并不提供实现体(有些像定义一个Java interface),因为其实现体是由非Java语言在外面实现的。
本地接口的作用是融合不同的编程语言为Java所用,它的初衷是融合C/C++程序。
举例:

标识符native可以与所有其他的Java标识符连用,但是abstract除外。
为什么要使用Native Method?
Java使用起来非常方便,然而有些层次的任务用Java实现起来不容易,或者我们对程序的效率很在意时,问题就来了。
与Java环境外交互:
有时Java应用需要与Java外面的环境交互,这是本地方法存在的主要原因。你可以想想Java需要与一些底层系统,如操作系统或某些硬件交换信息时的情况。本地方法正是这样一种交流机制:它为我们提供了一个非常简洁的接口,而且我们无需去了解Java应用之外的繁琐的细节。
与操作系统交互
JVM支持着Java语言本身和运行时库,它是Java程序赖以生存的平台,它由一个解释器(解释字节码)和一些连接到本地代码的库组成。然而不管怎么样,它毕竟不是一个完整的系统,它经常依赖于一些底层系统的支持。这些底层系统常常是强大的操作系统。通过使用本地方法,我们得以用Java实现了jre的与底层系统的交互,甚至JVM的一部分就是C写的。还有,如果我们要使用一些Java语言本身没有提供封装的操作系统的特性时,我们也需要使用本地方法。
Sun's Java
Sun的解释器是用C实现的,这使得它能像一些普通的C一样与外部交互。jre大部分是用Java实现的,它也通过一些本地方法与外界交互。例如:类java.lang.Thread的setPriority()方法是用Java实现的,但它实现调用的是该类里的本地方法setPriority0()。这个本地方法使用C实现的,并被植入JVM内部,在windows 95的平台上,这个本地方法最终将调用win32 SetPriority()API。这是一个本地方法的具体实现由JVM直接提供,更多的情况是本地方法由外部的动态链接库提供,然后被JVM调用。
现状
目前该方法使用的越来越少了,除非是与硬件有关的应用,比如通过Java程序驱动打印机或者Java系统管理生产设备,在企业级应用中已经比较少见。因为现在的异构领域间的通信很发达,比如可以使用Socket通信,也可以使用Web Service等等。
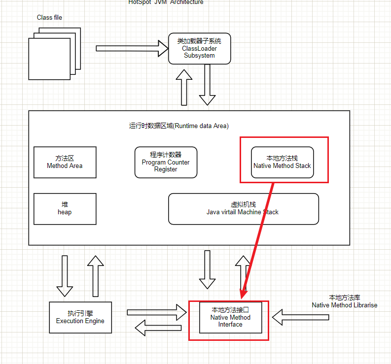
本地方法栈(Native Method Stack)
- Java虚拟机栈用于管理Java方法的调用,而本地方法栈用于管理本地方法的调用。
- 本地方法栈,也是线程私有的。
- 允许被实现成固定或者是可动态扩展的内存大小。(在内存溢出方面是相同的)
如果线程请求分配的栈容量超过本地方法栈允许的最大容量,Java虚拟机将会抛出一个StackOverflowError异常。
如果本地方法栈可以动态扩展,并且在尝试扩展的时候无法申请到足够的内存,或者在创建新的线程时没有足够的内存去创建对应的本地方法栈,那么Java虚拟机将会抛出一个OutofMemoryError异常。 - 本地方法是使用C语言实现的。
- 它的具体做法是Native Method Stack中登记native方法,在Execution Engine 执行时加载本地方法库。

- 当某个线程调用一个本地方法时,它就进入了一个全新的并且不再受虚拟机限制的世界。它和虚拟机拥有同样的权限。
- 本地方法可以通过本地方法接口来访问虚拟机内部的运行时数据区。
- 它甚至可以直接使用本地处理器中的寄存器
- 直接从本地内存在堆中分配任意数量的内存。
- 并不是所有的JVM都支持本地方法。因为Java虚拟机规范并没有明确要求本地方法栈的使用语言,具体实现方式,数据结构等。如果JVM产品不打算支持native方法,也可以无需实现本地方法栈。
- 在Hotspot JVM中,直接将本地方法栈和虚拟机栈合二为一。

浙公网安备 33010602011771号