BMS防护电路分享
BMS 中的防护电路
BMS 是 BATTERY MANAGEMENT SYSTEM 的第一个字母简称组合,称之谓电池管理系统。
为什么锂电池需要 BMS 管理系统? 锂电池存在安全性差,时有发生爆炸等缺陷(详见附录说明)

电源 信号

电池
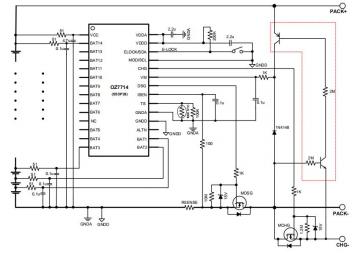
一种主从结构的 BMS 接线示意(上图)
|
|
|
一.充放电回路中 MOS 管的防护电路
BMS 充放电回路中 MOS 管, 开关瞬间电流的突变而产生漏极尖峰电压,进而损坏 MOS 管,功率管开关速度越快,产生的过电压也就越高。为了防止器件损坏,会在 GS 间增加大功率的 TVS 管

MDSG GS 之间 SMCJ15CA

MDSG GS 之间 SMCJ36CA
TVS 推荐使用 SMCJ 系列产品,选型根据电池的最高电压和 MOS 的耐压来选择,
电池电压 | GS 极间保护管 | 封装形式 | 保护管功率 |
11V 电池(3 串) | SMC/Do-214AA | 1500W | |
14.4V 电池(4 串) | SMC/Do-214AA | 1500W | |
18V(5 串) | SMC/Do-214AA | 1500W | |
21V(6 串) | SMC/Do-214AA | 1500W | |
25V(7 串) | SMC/Do-214AA | 1500W | |
36V(10 串) | SMC/Do-214AA | 1500W |
TVS 推荐使用5.0SMDJ 系列产品,选型根据电池的最高电压和 MOS 的耐压来选择,
电池电压 | GS 极间保护管 | 封装形式 | 保护管功率 |
48V 电池(14 串) | SMC/Do-214AB | 5000W(工业级或汽车级) | |
58V 电池(16 串) | SMC/Do-214AB | 5000W(工业级或汽车级) | |
64V(18 串) | SMC/Do-214AB | 5000W(工业级或汽车级) | |
72V(20 串) | SMC/Do-214AB | 5000W(工业级或汽车级) |
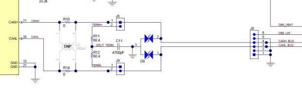
二.CAN BUS 的 ESD 防护

D8 常用物料:ESD24VAPB
三.RS485 防护器件选择

常用的防护器件
器件选择 | 应用范围 | 封装描述 |
小型电池,固定在金属盒内,信线号对外使用屏蔽线的场景,经常拔插次数少 | SOT-23 ,7V or 12V | |
类似指纹锁,智能家居类产品 | SOD-323 | |
电动自行车,助力车的控制,比照:雅迪,新日,小牛等等,安装时经常会有拔插调试等操作。 | SMA/Do-214AC | |
电动储能电源类,太阳能储能类产品 | SMB/Do-214AA |
延伸知识:

为什么锂电池需要 BMS 管理系统? 锂电池存在安全性差,时有发生爆炸等缺陷。尤其是钴酸锂为正极材料的锂电池不能大电流放电,安全性较差。此外,几乎所有种类的锂电池过度充电或过度放电都会引起电芯不可逆转的损伤。锂电池对温度也极为敏感:
如果在温度过高的状况下使用,可能引起电解液分解、燃烧甚至爆炸;温度过低将导致锂电池的各项性能明显恶化,影响设备的正常使用。
由于锂电池制作工艺的限制,每个电池单元的内阻、容量等均会存在差异。当多个电池单元串联使用时,会引起各个电芯的充放电速率不一致,这导致了电池容量的利用率低下。鉴于此,锂电池在实际使用过程中通常需要专门的保护系统来监控电池的健康状态,从而管理锂电池的使用过程。
锂电池管理系统能有效的对锂电池组进行有效的监控、保护、能量均衡和故障警报,进而提高整个动力电池组的工作效率和使用寿命。锂电池由于其工作电压高、体积小、质量轻、能量密度大、无记忆效应、无污染、 自放电小、循环寿命长等众多优点而被广泛使用在各种精密设备上。
BMS 动力锂电池管理系统的原理:
锂电池管理系统(BMS),通过检测动力电池组中各单体电池的状态来确定整个电池系统的状态,并根据它们的状态对动力电池系统进行对应的控制调整和策略实施,实现对动力锂电池系统及各单体的充放电管理以保证动力电池系统安全稳定地运行。
典型锂电池管理系统拓扑图结构主要分为主控模块和从控模块两大块。具体来说,由中央处理单元(主控模块)、数据采集模块、数据检测模块、显示单元模块、控制部件(熔断装置、继电器)等构成。
一般通过采用内部 CAN 总线技术实现模块之间的数据信息通讯。
基于各个模块的功能,BMS 能实时检测动力锂电池的电压、电流、温度等参数,实现对动力电池进行热管理、均衡管理、高压及绝缘检测等,并且能够计算动力电池剩余容量、充放电功率以及 SOC&SOH 状态。



浙公网安备 33010602011771号