【转载】0-5V转4-20mA电路以及Howland电流源分析与仿真
原文(公众号:EEDesign):https://mp.weixin.qq.com/s/nj3F-DZt1_-RLWnoFcuOWg
由于项目需要,这两天在分析4-20mA的恒流源电路,当输入为05V或者010V时候,输出4~20mA。
首先介绍下Howland电流源,这篇pdf讲解非常详细(下载链接:https://api.eestar.com/article/share/2025/04/ddb81202504242157361902.pdf)

Howland由发明者得名,该电路不仅包含负反馈,还包含正反馈。其反馈系数可写成下 式。显然只要电路中负载RL存在<∞,负反馈将大于正负反馈,电路稳定。

从负载端RL看进去的电路,可以用图8的诺顿等效电路代替:

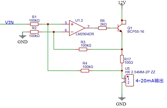
上面是原始的Howland电流源电路,但是我发现实际使用的PCB上面,电路都做了改进,如下图所示,用到4~20mA的同学直接抄就行。

可得到恒定电流 Iout=Vin/R5
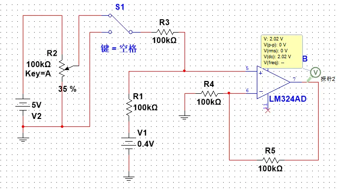
当然如果对这个电路表示怀疑,可以先用仿真软件试试:
Vin输入为0.4V时,电流为0.4/100=4mA

Vin输入为1.2V时,电流为1.2/100=12mA

Vin输入为2V时,电流为2/100=20mA

第二步,我们已经有电流源电路了,但是输入时05V,如何把05V转化成0.4V~2V呢?
0V的时候,对于输出0.4V;
0~5V的时候,输出呈线性;
5V的时候,对应输出2V;
后者可以使用分压电路来实现,但是0V输出0.4V只能使用加法器电路,这时候必须要用到运放了。
虽然初始值是没有0.4V电压的,但是我们可以使用TL431基准电路来实现:

因此当输入0时,可以使用加法器电路:

当Vin0-5V输入为5V时,5V需分压得到1.6V左右的电压,可取13K和27K,近似等于1.6V。
当然,也可以使用电位器来调节,如下:

好了,基本上这样就可以0-5V转换到4~20mA电流输出了,有其他0-10V也是类似的原理,大同小异。

浙公网安备 33010602011771号