【转载】外置USB供电与内置锂电池供电自动切换电路
前言

很多内置有锂电池的便携电子设备,比如手机,通常采用这样的供电方式:
1、没有插入USB电源时,使用内置的锂电池供电。
2、当插入USB电源时,切换为由外置的USB电源供电,并对锂电池进行充电。
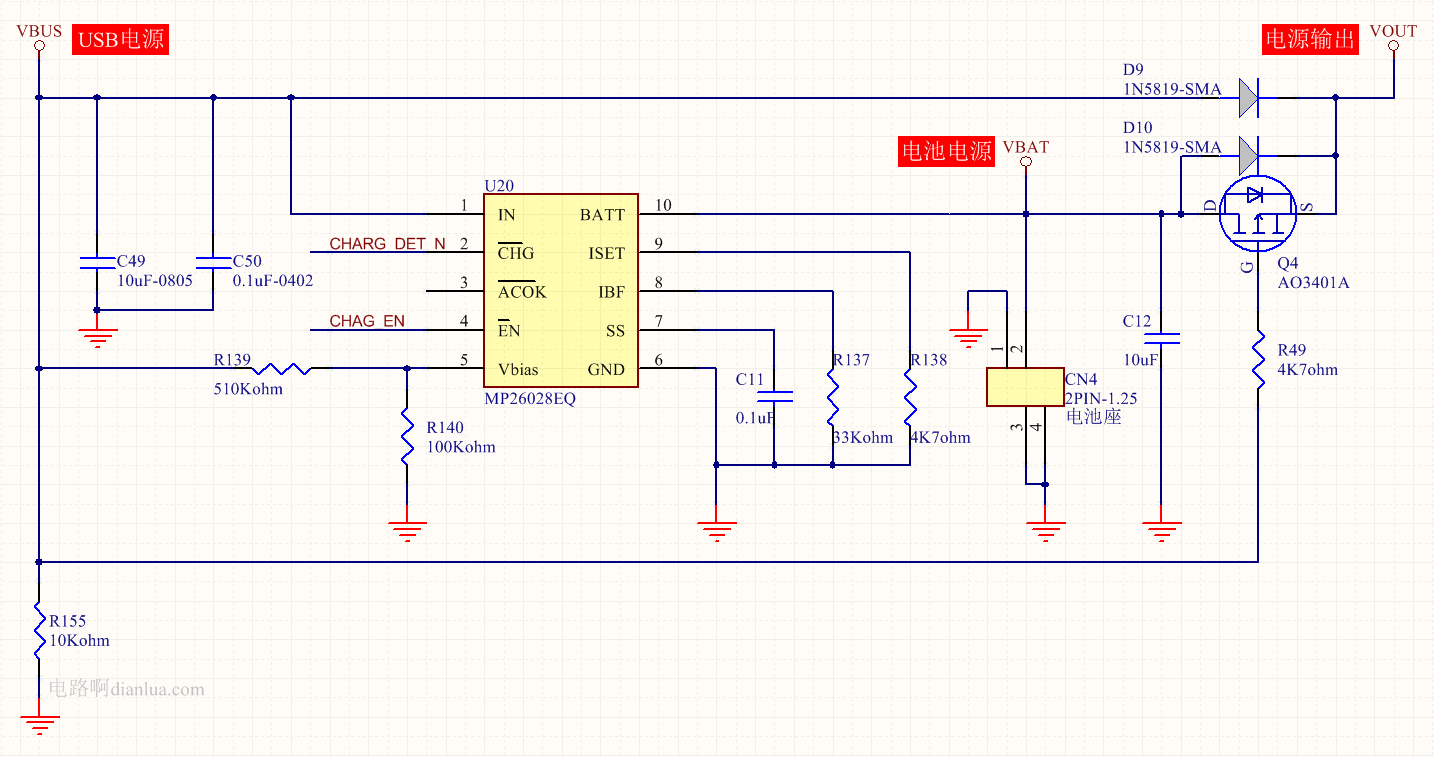
下图电路就是实现上述的功能,它来自一款电子书阅读器(Kindle同类产品):

本文要讲解的是“外置USB供电与内置锂电池供电的自动切换电路”,所以先把上述电路中不相关的电路隐藏。
也就是隐藏锂电池充电管理、电源滤波等电路:

隐藏后变成这样:

这一下子,电路变得好简单,实现电源切换的功能,竟然只需要一个二极管、一个MOS管、一个电阻!
电路分析

功能逻辑是这样的:
1、当插着USB电源时,由外置的USB电源供电,即VBUS对VOUT供电。
2、当拔掉USB电源时,切换为由内置的锂电池供电,即VBAT对VOUT供电。
3、当重新插入USB电源时,切换为由外置的USB电源供电,即VBUS对VOUT供电。
最终电路
在拔掉USB电源的瞬间,有没有可能MOS管Q4来不及打开,导致VBAT的电压没有及时切过来?
是有可能的。
MOS管Q4没有快速打开,VBAT供电不能及时续上来,会导致VOUT电压下降过多,VOUT的负载电路就可能工作异常。如果电路的负载较重,拉取的电流较大,尤其容易出现在供电电源切换时VOUT电压下降过多的问题。
怎么办呢?
1、可以加快MOS管打开导通的速度。方法是减小VBUS的滤波电容的容值,减小电阻R155的阻值,这都是让VBUS快速掉电,从而让Vgs快点到达令MOS管完全打开的电压。
2、在VOUT增加滤波电容,但是效果不怎么明显。
3、这是重点!可以给MOS管并联一个肖特基二极管D1,如下图所示:

该肖特基二极管D1的正向导通压降约为0.3V,比MOS管的体二极管要小。在MOS管完全打开之前,VBAT通过肖特基二极管D1对VOUT进行供电,可以缓解VOUT电压下降过多的问题。
这个方法非常实用,该电路与方法已经被申请了实用新型专利。其实很多再普通不过的电路都被申请了实用新型专利,尽管这些电路被大众长期使用在先,具体就不展开了。
应用案例
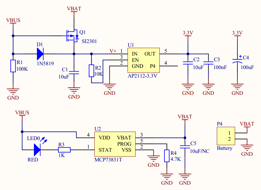
除了上述的电子书阅读器有应用之外,还有大量的产品使用了这个切换电路。
比如MicroPython领域著名的01Studio公司,其出品的多款开发板都有这个切换电路。
以其中的一款型号为“pyWiFi-ESP32”的开发板举例,其电源部分的电路图如下:

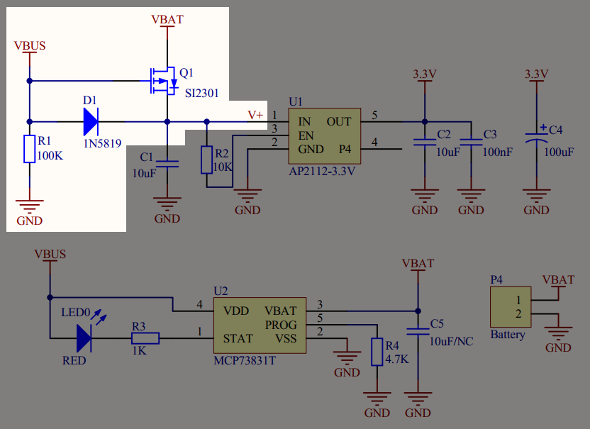
其中,电源切换相关的电路在这里:


浙公网安备 33010602011771号