会员
周边
新闻
博问
闪存
众包
赞助商
Chat2DB
所有博客
当前博客
我的博客
我的园子
账号设置
会员中心
简洁模式
...
退出登录
注册
登录
yinsua
.
博客园
首页
新随笔
联系
订阅
管理
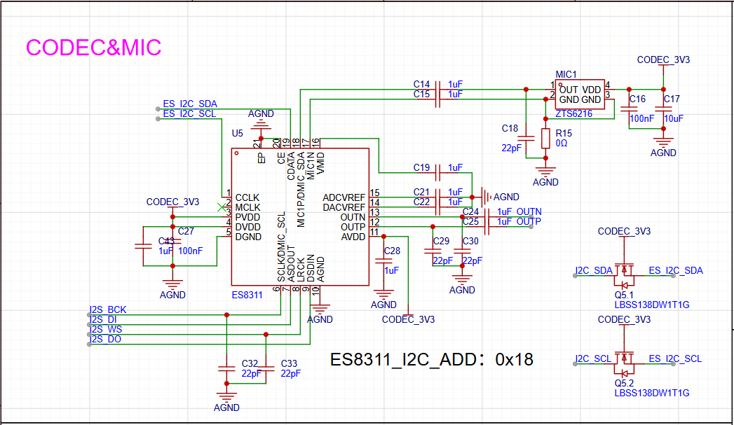
模块的电气隔离的例子(音频采集电路)
示例来源:立创开源平台
https://oshwhub.com/esp-college/esp-spot
电源部分
这里模拟地和系统的地使用0欧电阻连接
音频解码芯片电路
注意这里的I2C通信接口使用了MOS管进行隔离
posted @
2025-05-30 17:47
yinsua
阅读(
34
) 评论(
0
)
收藏
举报
刷新页面
返回顶部
公告