- 211611302 洪康 211605242 杨慧德
一~单元测试
测试思路:
- 因为很多方法都是有返回值的,这样的方法是比较好测试的,只要返回值和预期相同即可。
- 调度场算法”和“计算后缀表达式”放在一起测试。 传入一个正常的中缀表达式,如果能返回正确的计算结果,那测试就通过。
- 用户输入正确与否时,当用户输入错误会直接结束程序。 因此测试的时候,主要是测试“正则表达式”能否正确排查错误的输入。
- 出题部分的测试比较麻烦,比较难测试随机出的题目的正确性,只能人工检查。
单元测试代码
public static Collection<Object[]>t(){
return Arrays.asList(new Object[][] {
{false,"-grade 100 -n 100"},
{false,"-grade 0 -n 3"},
{false,"-n 1"},
{false,"-na 1"},
{false,"-n 100 -grade 2.3"},
{false,"-n 0 -grade 3"},
{true,"-n 1 -grade 2"},
{true,"-n 100 -grade 2"},
{true,"-grade 3 -n 3"}
});
}
```
####测试覆盖率截图

##二、结构优化(重构)
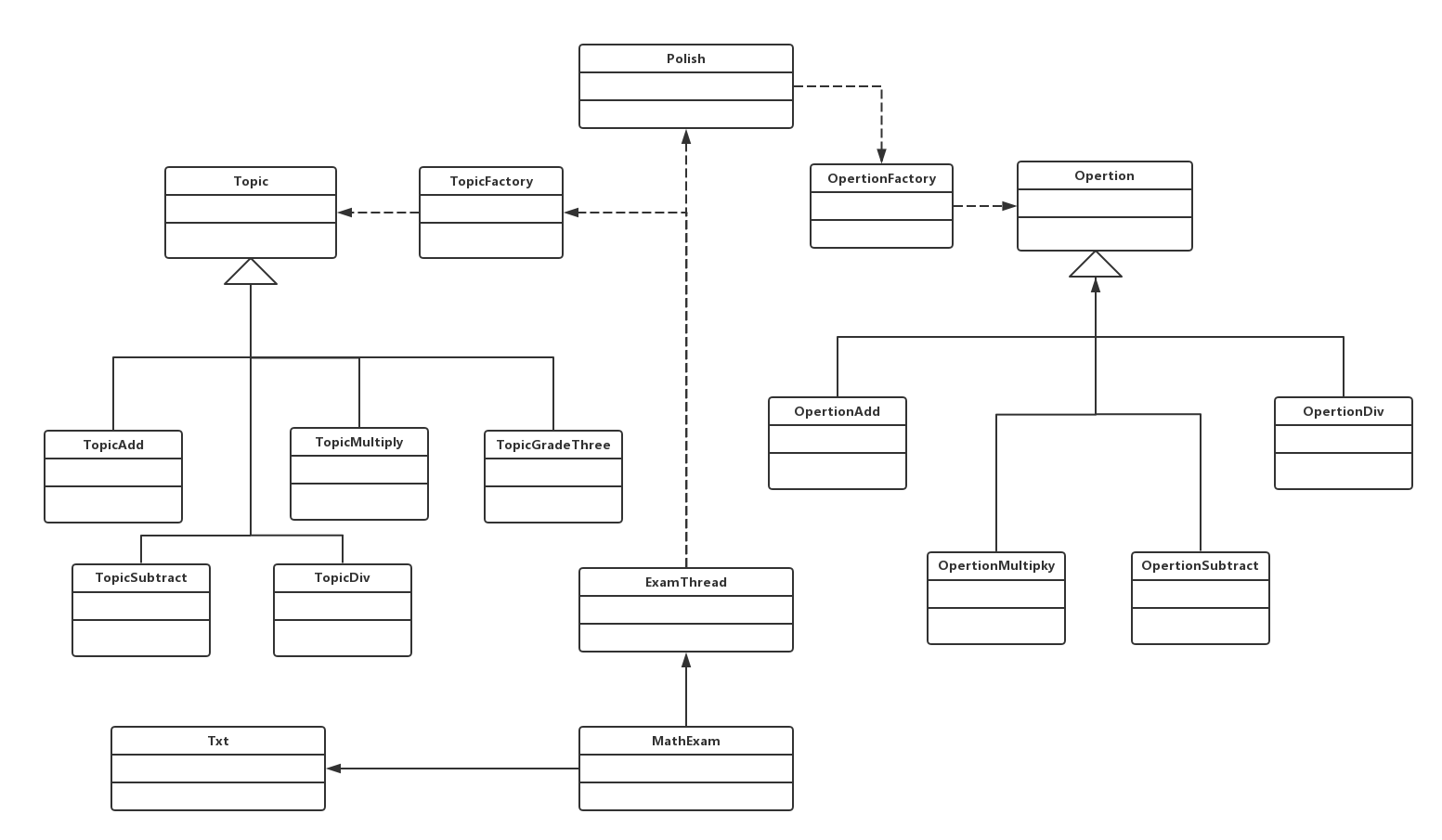
####重构后的uml图

####流程图

##三、性能调优(未完)