基于微信小软件的车辆租赁系统的设计与实现 计算机毕业设计源码94857
摘 要
随着信息技术和网络技术的飞速发展,人类已进入全新信息化时代,传统管理技术已无法高效、便捷地管理信息。为了迎合时代需求,优化管理效率,汽车租赁系统应运而生。本系统设计与实现基于SpringBoot框架和微信小程序平台,致力于打造一个高效、用户友好的线上车辆租赁解决方案。
系统选用Java语言进行开发,后端架构采用SpringBoot框架,以其轻量级、快速启动和强大的集成能力,为系统给予高效、稳定的服务支持。前端则利用微信小程序平台,实现用户界面的交互和展示,使用户能够实时搜索租车场地信息,预订车辆,大大简化了租赁流程,减少了时间和人力成本。同时,使得车辆信息管理更为有序,提升了用户体验和满意度。
在系统开发过程中,首先进行了深入的市场调研和需求分析,明确了体系的功能需求和设计规范。随后,进行了系统的概要设计和详细设计,包括数据库设计、接口设计、页面设计等。在开发阶段,注重代码的可维护性和扩展性,以适应未来可能的需求变化。末了,经过详尽的测试,确保系统达到了预设的作用和性能要求。
综上所述,基于SpringBoot的微信小程序的车辆租赁系统,不仅提高了车辆租赁的管理效率,还为用户提供了更加便捷、高效的租车体验。
关键词:车辆租赁体系、SpringBoot框架、微信小脚本。
Abstract
With the rapid development of information technology and network technology, human beings have entered a new information age, and the traditional management technology has been unable to manage information efficiently and conveniently. In order to meet the needs of The Times and optimize the management efficiency, the car rental system arises at the historic moment. This system is designed and implemented based on the SpringBoot framework and wechat small program platform, and is committed to creating an efficient and user-friendly online vehicle rental solution.
The system is developed in the Java language, and the back-end architecture adopts the SpringBoot framework, which provides efficient and stable service support for the system with its lightweight, fast start and powerful integration capabilities. At the front end, the wechat small program platform is used to realize the interaction and display of the user interface, enabling users to search the car rental space information in real time and book vehicles, which greatly simplifies the rental process and reduces the time and labor cost. At the same time, it makes the vehicle information management more orderly, and improves the user experience and satisfaction.
In the process of system development, in-depth market research and demand analysis are first conducted, and the functional requirements and design specifications of the system are defined. Subsequently, the outline design and detailed design of the system, including database design, interface design, page design. In the development stage, focus on the maintainability and scalability of the code to adapt to possible future demand changes. Finally, after detailed testing, to ensure that the system meets the preset function and performance requirements.
To sum up, the vehicle rental system based on SpringBoot wechat mini program not only improves the management efficiency of vehicle rental, but also provides users with a more convenient and efficient car rental experience.
Keywords:vehicle rental system, SpringBoot framework, wechat small program.
目 录
第1章 绪 论
1.1选题背景和意义
通过随着信息技术的快捷发展和社会经济模式的不断变革,车辆租赁行业正面临着前所未有的机遇与挑战。微信小软件作为一种便捷的应用形式,能够有用简化车辆登记等流程,提升用户体验和服务效率[1]。特别是在当前城市化进程加快、交通拥堵问题日益严重的背景下,基于微信小程序的车辆租赁系统设计不仅能够满足用户个性化需求,还能促进资源的有效利用和社会经济效益的提高。智能电动自行车充电桩解决方案的成功应用为其他类型的交通工具献出了借鉴,尤其是在新能源领域[2]。MySQL数据库的数据安全应用设计技术对于构建可靠的车辆租赁系统至关重要[3]。基于Java的汽车租赁管理系统则提供了丰富的实践经验和技术支持,有助于进一步优化车辆租赁服务的质量和效率[4]。《山东省省级行政事业单位公务出行租赁社会车辆管理办法》为公务出行租赁给予了规范化的指导,体现了政策层面的支持[5]。因此,研究并制作基于微信小程序的车辆租赁系统,不仅有助于推动汽车租赁行业的现代化进程,还能为解决交通拥堵、环境污染等挑战提供新的思路。
1.2国内外研究现状
国内外关于基于微信小程序的车辆租赁系统的研究呈现多样化的发展趋势。电动汽车分时租赁系统的建模仿真分析为新型租赁模式的建立给予了理论基础[6]。从库存路径与定价障碍的角度出发,考虑车辆租赁的综合管理策略丰富了相关理论研究[7]。关注动态需求及车辆共享情况下的配送中心车辆设置,为车辆租赁系统的优化给予了新视角[8]。集团公司中标合肥市社会化车辆定点租赁采购项目进一步证明了市场对高效、便捷租车服务的需求[9]。探讨车辆租赁模式下的道路客运管理政策改革,强调了信息化手段对于优化资源配置的重要性[10]。工程运输中车辆临时租赁的任务分配和利益分配问题展示了复杂环境下租赁管理的挑战与对策[11]。考虑交通拥堵的配送中心车辆租赁-车货匹配两阶段随机规划为应对城市交通问题提供了创新思路[12]。租赁公司发力车辆租赁完善汽车金融服务供给的情况表明金融支持在车辆租赁中的重要性[13]。
1.3研究方法
首先,通过引擎搜索或者查阅相关文献资料,了解了本系统开发的背景及意义和国内外研究现状,收集用户需求信息。其次,在开发工具上,最终确定是基于Mysql数据库,在Java的springboot框架设计的基础上实现,设计出系统大致的功能模块。主要从方便系统用户和系统管理员的角度进行分析,明确该框架应该具有的功能。最终是测试体系,通过用例测试发现存在的问题并找到解决的方案。利用现有的开发平台,结合自己所学的知识,在老师的指导帮助下来完成该设计,确保系统的可用性、实用性。
2.1制作环境与器具
学的使用Java语言作为主导开发语言,前端采用Vue.js框架,后端基于SpringBoot框架编写,素材存储采用广泛应用的MySQL数据库,同时结合微信小程序技术,提供便捷的移动端服务。系统所采用的系统开发环境如下表2-1所示。
表2-1系统构建环境
操作系统版本: | Win10 |
数据库环境: | MySQL5.7 |
JDK版本: | JDK1.8.0_191 |
主要技术: | Springboot2、Apache Tomcat8.5、Webpack 4.0、Vue.js、Element UI、Navicat、bootstrap、微信小程序开发工具…… |
浏览器: | Chrome |
MySQL是一款广受欢迎的关系数据库管理系统,它能够高效地存储和处理大量的数据。MySQL在Web应用程序中有着卓越的表现,是众多开发者的首选。MySQL遵循SQL语言的标准,这是一种通用的数据库执行语言,简单易学,功能强大。结合Apache服务器,MySQL可以构建出一个优秀的开发环境。
SpringBoot是一个新颖的框架,由Pivotal团队推出,旨在简化Spring应用的创建和开发过程。SpringBoot通过献出一些默认的设置和约定,避免了开发者重复编写模板化的代码。SpringBoot力求成为迅速应用开发领域的领导者,让开发者能够更专注于业务逻辑。
对Apache的一种延伸[7],但它与Apache之间的关系更加紧密,缘于它们在不同的进程中运行,而且它们之间也有着自己的独立性。就是Tomcat是一种免费的服务器,它能够奏效地处理大量的网络访问,特殊是在访问量较少的情况下。当将Tomcat安装在电脑上时,它能够自动分析前端HTML页面的请求,从而提高网络的性能。事实上,Tomcat
通过Vue.js是一个轻量级的、用于构建用户界面的渐进式框架。它与其他大型框架不同,Vue.js采用了自底向上的设计思想,可以逐层地应用到项目中。Vue.js的核心库只关注视图层,易于上手,也便于与第三方库或现有任务集成。另一方面,Vue.js也能够与现代化的工具链和各种帮助库结合使用,从而实现复杂的单页应用程序。
2.2技术架构
本系统是基于SpringBoot、Mysql、Vue的前后端完全分离的后台管理系统。
2.2.1B/S模式
B/S模式,即浏览器/服务器模式,是一种常见的网络应用架构模式。在B/S模式中,用户通过浏览器作为客户端与服务器进行交互。在浏览器/服务器(browser / Server Architecture)系统中,用户只需通过浏览器,就能够轻松地向分布在网络各处的众多服务器发送海量的请求。B/S平台大大地简化了客户端的工作,让用户体验更加便捷。
2.2.2 SpringBoot框架
启用XML设置的,不过随着项目的增长,XML配置也变得越来越多。就是Spring是一个知名的开源框架,它于2003年诞生于Rod Johnson的《Expert One-on-One Java EE Development and Design》一书中。Spring的初衷是为了解决企业级应用开发的复杂性,它让简单的JavaBean也能够建立原本只有EJB才能做到的效果。Spring不仅适用于服务器端的开发,它还能够为任何Java应用程序带来简洁、可测试和低耦合的优势。尽管Spring的组件代码很轻量级,但是它的配置却很繁琐。最初,Spring
为了改进和优化Spring的缺点,SpringBoot框架应运而生,它基于约定优于配备的理念,让开发者无需编写大量的配置文件,只需遵循一些简单的规则即可。SpringBoot使开发者能够专注于业务逻辑的编码,而不用在配置和业务之间切换思维,这在很大程度上提高了开发效率,缩短了项目开发周期。
2.2.3Java 语言
Java语言是一种广泛应用于企业级开发的编程语言,它具有跨平台、面向对象、泛型编程等特点。Java语言以其强大的内存管理和异常处理机制,确保了应用程序的稳定性和安全性。在开发学时,Java语言能够供应良好的性能和可扩展性,满足系统对于数据处理和业务逻辑复杂性的需求。此外,Java语言的广泛社区和丰富的第三方库也为开发过程提供了强大的支持。
2.2.4MySQL 数据库
MySQL数据库是一个开源的关系型数据库管理系统,它使用SQL语言进行数据操作。MySQL数据库具有高性能、可靠性和易用性等特点,能够满足系统对于数据存储和查询的需求。在学时管理系统中,MySQL数据库用于存储用户信息、学时记录、课程信息等核心数据,确保了数据的完整性和一致性。同时,MySQL数据库还帮助多种存储引擎,可以根据不同的应用场景选择合适的存储引擎,进一步提高系统的性能和可靠性。
2.2.5Redis 缓存技术
Redis是一种高性能的、开源的、内存中的数据结构存储系统,它可以用作数据库、缓存和消息中间件。Redis支持多种类型的数据结构,如字符串(strings)、哈希(hashes)、列表(lists)、集合(sets)、有序集合(sorted sets)与范围查询、bitmaps、hyperloglogs和地理空间(geospatial)索引半径查询。Redis内置了复制(replication)、LUA脚本(Lua scripting)、LRU驱动事件(LRU eviction)、事务(transactions)和不同级别的磁盘持久化(persistence),并依据Redis Sentinel和自动分区(Cluster)提供高可用性(high availability)。在构建学时,Redis可以用作缓存,提高素材访问速度,减轻数据库的负担,从而提升体系的整体性能。
2.3微信开发者工具
一款专为小程序开发而设计的应用,它不断改进,提供了便捷的操作方式,并且在开发过程中可以通过微信扫描二维码来访问,从而达成快速、准确的小程序开发和调试。就是微信开发者工具
根据用户的需求,我们将采用不同的屏幕大小来制作小程序。
在完成了视图布置之后,可以通过执行编辑功能,高效更改当前的视图界面。
控制台:方便调试打印输出信息。
将代码上传至腾讯服务器,并在审核过程中填写版本号和备注信息,以确保代码的安全性和准确性。
通过查看资源文件,我们可以高效地调整相关项目的文件目录,从而实现断点调试。
使用远程调试技术,无论是在手机端还是PC端,都能够轻松地进行开发工作。
本地信息存储:显示的是本地存储的数据。
通过使用子父层级结构,我们可以更容易地进行视图调试。
微信的代码体积应该保持在2M 以内,而且在开发过程中,应该严格检查合法域名信息,并且为小程序的后台配置服务器域名。
微信开发者工具已经成为了开发过程中不可或缺的一部分,并且正在不断地改进和完善。
2.4小程序框架以及目录结构介绍
这款微信小程序的设计旨在帮助用户快速、便捷地创建出一款拥有完全独特色的应用。它由一套完善的框架结构,将用户界面、操作界面、功能界面等多种机制完美结合,使用户只需要一点点的操控,就能轻松实现微信小程序的创建。框架的核心机制是一个快速的数据绑定机制,它能够轻松地将用户的信息和界面进行一致性的管理。它不仅支持对用户信息的实时监控,还能够根据用户的需求,达成对界面的飞快调整和优化,从而使用户能够轻松地构建强大的微信小工具。
第3章需求分析
3.1可行性分析
通过综合考虑经济、操作、手艺等因素,可以对基于微信小工具的车辆租赁系统的的可行性进行全面评估。这将有助于确定项目的成功概率,并为项目规划提供坚实的基础。
3.1.1经济可行性分析
经济可行性在此仅代表平台的运维成本,开发成本不在此考虑。
目前该模式下的相关框架的数量日益增多,信息管理系统的平民化、普及化使用户人数呈上升趋势,当用户人数庞大了,运维成本可以由广告费进行填补,包括开发成本。
所以经济可行性没有困难。
3.1.2操作可行性分析
此次项目设计参考了几个该模式下系统的研发案例,对他们的操作界面分析,将众多案例结合在一起,突出以人为本简化处理,所以具有基础计算机知识的人都会运行本计划。
因此操作可行性也没有难题。
3.1.3技术可行性分析
手艺可行性指的是对于搭建框架的可行性,以及有更优秀的技术出现时系统的技术更新换代的纳新性如何,开发时间成本费用比如何。
现有的JAVA语言能够迎合所有系统的搭建。小程序是一种流行的移动应用开发平台,给出了便捷的开发和部署支持。开发该车辆租赁系统的时候我采用了JAVA+SpringBoot+Vue 用以运行整体程序。
综上所述科技可行性也没有挑战。
3.2作用需求分析
通过对应的功能做了需求分析以后该车辆租赁环境的各角色主要包括的功能说明如下:
租客用户角色:
注册登陆:租客用户可以通过填写必要的个人信息进行注册,包括手机号码、邮箱、密码等,以创建个人账户。登录功能允许用户使用注册的凭证快速进入系统,享受个性化的租赁服务。
首页:在首页上,用户可以快速浏览到最新的租赁优惠、热门车型推荐以及用户评价等信息。首页设计简洁直观,方便用户快速找到所需车辆类型或服务。
网站公告:此部分向用户展示最新的公司通知、政策变更、活动信息等。用户许可在这里查看到所有重点的更新和公告,确保在租赁过程中了解所有相关信息。
汽车信息:用户可以浏览不同车型的详细信息,包括车辆图片、规格参数、租金价格等。体系提供点赞、收藏和评论作用,方便用户表达对车辆的喜好,并进行预订。
交流论坛:用户可能在论坛中与其他租客或车主交流经验、分享故事。论坛支持点赞评论功能,用户可以发布话题,参与讨论,获取更多租赁知识和建议。
汽车资讯:给出最新的汽车相关新闻、保养知识、驾驶技巧等内容。用户可以对感兴趣的文章进行点赞、收藏和评论,以获取更多有用信息。
通过我的:这是用户的个人中心,用户能够查看和编辑自己的根本信息,管理收藏的车辆,查看预订记录和租赁订单,提交事故申诉,查看归还记录,以及接收通知提醒。个人中心为用户提供了一个集中管理所有租赁活动的地方。
根据应用该环境的用户角色可以划分为租客用户、车主用户和管理员,具体如下所示。
车辆租赁系统的租客用户角色用例图如下所示。

图-1租客用户角色用例图
车主用户角色:
注册登陆: 车主用户可以通过填写必要的个人信息进行注册,包括但不限于姓名、联系方式、车牌号以及车辆相关资料。注册成功后,车主可以使用自己的账号和密码登录系统,进行车辆信息的发布、管理以及查看租赁订单等操作。
首页: 在首页,车主用户可以快速浏览到网站的最新公告、热门汽车信息、汽车资讯以及论坛动态。首页设计简洁直观,方便车主用户快速找到自己感兴趣的内容,同时也可以查看和管理自己的车辆信息。
网站公告: 车主用户行查看最新的网站公告,了解平台的最新政策、活动信息以及任何可能影响车辆租赁的更新。公告特性确保车主用户能够及时获取重要信息,以便做出相应的调整或准备。
汽车信息: 车主可能查看自己和别人发布的汽车信息,包括车型、年份、价格、车辆状况描述等。此外,车主行查看其他用户对车辆的点赞、收藏和评论,从而了解用户对车辆的反馈和兴趣程度。
交流论坛: 车主用户可以在论坛中参与讨论,发表自己的观点,分享经验,或者解答其他用户的问题。同时,车主可以对论坛中的帖子进行点赞、收藏和评论,也可以发布自己的帖子,与更广泛的用户群体交流。
汽车资讯: 车主用户可以阅读最新的汽车资讯,了解行业动态、保养知识、安全驾驶等相关信息。利用资讯功能,车主可以提升自己的专业知识,更好地维护和管理自己的车辆。
我的:这是用户的个人中心,用户可以查看和编辑自己的基本信息,具备姓名、联系方式、身份证号、驾照信息等,用于身份验证和信息核对。收藏特性:用户可将感兴趣汽车信息加入收藏夹,便于日后查看和比较。添加租赁汽车信息:用户可填写汽车详细信息,如品牌、型号、价格、租赁条件,并添加至租赁列表。预订记录:用户可查看所有预订汽车的记录,包括预订时间、租赁时间、汽车型号等。租赁订单:用户可查看所有已完成租赁订单,包括租赁时间、归还时间、租赁费用等。事故申诉:用户遇事故可提交申诉,平台将及时处理并提供解决方案。归还记录:用户可查看所有已归还汽车记录,包括归还时间、汽车状态等。通知提醒:平台发送订单状态更新、租赁时间提醒等通知,帮助用户管理租赁事务。
车辆租赁系统的车主用户角色用例图如下所示。

图-2车主用户角色用例图
管理员角色:
登录:管理员依据输入账号和密码登录系统,登录后能够访问所有管理功能,确保车辆租赁架构的正常运营和管理。
后台首页:管理员登录后进入后台首页,这里提供了一个概览仪表板,方便管理员快速了解环境状态并进行决策。
体系用户管理:管理员可以管理不同类型的用户账户,包括车主用户、租客用户和管理员账户。可以添加新用户、删除或禁用现有用户,以及修改用户信息。
汽车信息管理:管理员负责汽车信息的管理,包括添加新车辆信息、删除不再租赁的车辆、查询车辆信息,以及查看和管理用户对车辆的评论。
汽车分类管理:管理员可能添加新的车辆分类,删除不再利用的分类,以及查询和管理现有的车辆分类,确保车辆信息的有序分类。
预订记录管理:管理员行删除无效或错误的预订记录,查询和查看预订详情,开始新的订单流程,并审核租客的预订请求。
租赁订单管理:管理员负责租赁订单的管理,包括删除异常订单、查询和查看订单详情、处理事故申诉、确认汽车归还以及发送提醒给用户。
事故申诉管理:管理员可以删除无效的事故申诉,查询和查看申诉详情,确保及时处理用户在租赁过程中遇到的难题。
归还记录管理:管理员负责归还记录的管理,包括删除错误记录、查询和查看归还详情,以及审核归还情况,确保车辆状态正确记录。
通知提醒管理:管理员可以删除不再应该的通知提醒,查询和查看通知详情,确保用户及时收到重要信息。
系统管理:功能涵盖了轮播图的添加、删除和查询操作。具体来说,用户可以借助系统管理界面轻松地上传新的轮播图,以便在网站或应用的显眼位置展示重点信息或活动。同时,假如某些轮播图不再需要展示,用户可以方便地进行删除操作,确保展示内容的时效性和准确性。
系统公告管理:则允许管理员发布和管理各类公告信息。通过这一功能,管理员可以发布最新的通知、活动信息或其他重要公告,确保所有用户都能及时了解到最新的动态。用户还能够对已发布的公告进行编辑或删除操作,以保持公告内容的准确性和时效性。
资源管理:管理员管理汽车资讯内容,包括添加、删除和查询资讯,以及管理资讯分类,确保用户能够获取到最新的车辆租赁相关信息。
交流管理:管理员负责交流论坛的管理,包括添加、删除和查询论坛分类,以及管理论坛帖子,维护良好的用户交流环境。
车辆租赁环境的管理员角色用例图如下所示。

图-3管理员角色用例图
3.3性能需求分析
系统稳定性:平台应具备一定的容错能力和稳定性,防止因为意外情况导致系统崩溃。
数据安全:用户个人信息、压力数据记录等敏感数据应该加密存储,确保数据安全性。
架构并发能力:平台应考虑到可能大量用户同时访问的情况,保证系统的并发处理能力。
日志记录:系统需要记录用户操作日志、异常日志等,便于排查难题和分析用户行为。
基于以上性能需求将确保车辆租赁系统的能够稳定、高效地运行,能够很好地满足用户和管理员的需求。
3.4系统流程分析
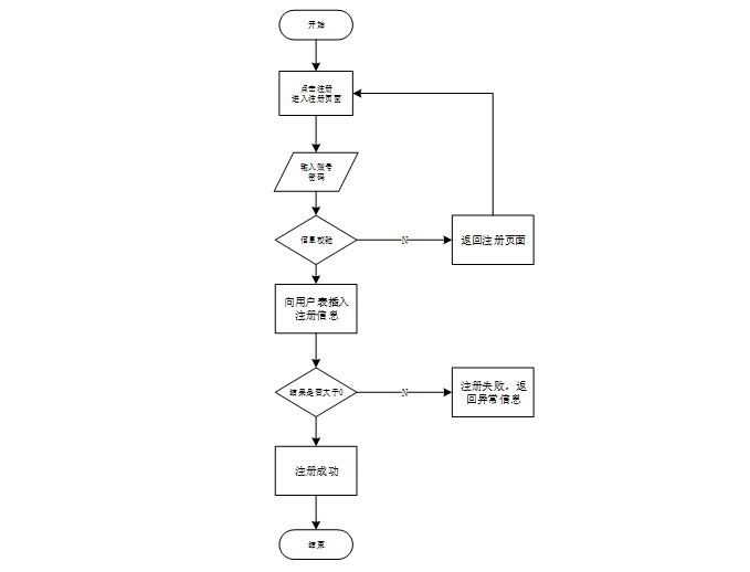
3.4.1用户注册流程图
注册的过程,第一部分是账号的注册,第二部分是信息完善。在业务开展过程中,管理员可对用户信息进行修改等管理操作,注册流程如图3-4用户注册流程图所示。

图-4用户注册流程图
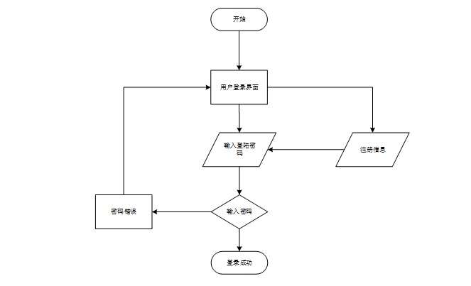
3.4.2用户登录流程图
登录时,用户填写用户名、密码、选择身份进行登录,在登录过程中后端会对发送过来的信息进行验证和判断,具体的登录流程如图3-5用户登录流程图所示。

图-5用户登录流程图
第4章系统设计
4.1环境功能设计
4.1.1前台功能模块
基于微信小程序的车辆租赁环境采用前后端分离的设计,游客可以浏览系统前台信息,平台为用户提供了全面的汽车信息支持与资源,分为车主用户和租客用户两类权限。对于车主用户而言,首页献出了一个概览式的入口,能够便捷地访问网站公告、汽车信息、交流论坛、汽车资讯等。并管理个人的基本信息、收藏、添加要租赁的汽车信息、预订记录、租赁订单、事故申诉、归还记录、通知提醒
针对租客用户,平台同样提供了网站公告、汽车信息、交流论坛、汽车资讯的效果,也能在平台上查看通知公告、加入讨论交流论坛、了解最新的汽车资讯,并且可以在“我的”部分管理自己的基本信息、收藏、预订记录、租赁订单、事故申诉、归还记录、通知提醒。系统前台功能模块图如下图所示。

图-1系统前台功能模块图
4.1.2后台功能模块
后台功能管理员平台整合了系统用户管理、汽车信息管理、汽车分类管理、预订记录管理、租赁订单管理、事故申诉管理、归还记录管理、通知提醒管理、系统管理、框架公告管理、资源管理、交流管理等多项作用,旨在提供一个全面且高效的后台管理系统,确保车辆租赁平台的顺畅运作和用户体验的持续优化。系统后台功能模块图如下图所示。

图-2架构后台功能模块图
4.2数据库设计
数据库的设计是系统的设计中比较重要的一部分内容,数据库设计是一切系统设计的基础,首先需要进行概念模型E-R图的设计,然后进行关系模型物理模型的建立。
4.2.1概念模型
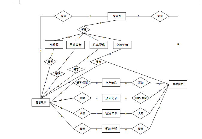
本文在系统分析阶段就抽取了一些实体,根据实体之间的关系,经过分析进行系统E-R图的设计。车辆租赁系统的实现与设计总体E-R图如下图所示。

图-3框架总体E-R图
4.2.2物理模型
本系统采MySQL数据库管理系统对资料进行管理。下面是对各个表中的表中各个字段数据类型、大小等做简短描述。车辆租赁系统的实现与设计所需要的部分数据结构表如下表所示。
表access_token (登陆访问时长)
编号 | 名称 | 数据类型 | 长度 | 小数位 | 允许空值 | 主键 | 默认值 | 说明 |
1 | token_id | int | 10 | 0 | N | Y | 临时访问牌ID | |
2 | token | varchar | 64 | 0 | Y | N | 临时访问牌 | |
3 | info | text | 65535 | 0 | Y | N | ||
4 | maxage | int | 10 | 0 | N | N | 2 | 最大寿命:默认2小时 |
5 | create_time | timestamp | 19 | 0 | N | N | CURRENT_TIMESTAMP | 创建时间: |
6 | update_time | timestamp | 19 | 0 | N | N | CURRENT_TIMESTAMP | 更新时间: |
7 | user_id | int | 10 | 0 | N | N | 0 | 用户编号: |
编号 | 名称 | 数据类型 | 长度 | 小数位 | 允许空值 | 主键 | 默认值 | 说明 |
1 | accident_appeal_id | int | 10 | 0 | N | Y | 事故申诉ID | |
2 | car_number | varchar | 64 | 0 | Y | N | 汽车编号 | |
3 | car_brand | varchar | 64 | 0 | Y | N | 汽车品牌 | |
4 | car_classification | varchar | 64 | 0 | Y | N | 汽车分类 | |
5 | car_owner_user | int | 10 | 0 | Y | N | 0 | 车主用户 |
6 | tenant_user | int | 10 | 0 | Y | N | 0 | 租客用户 |
7 | tenant_name | varchar | 64 | 0 | Y | N | 租客姓名 | |
8 | tenants_phone_number | varchar | 64 | 0 | Y | N | 租客电话 | |
9 | appeal_date | date | 10 | 0 | Y | N | 申诉日期 | |
10 | accident_content | text | 65535 | 0 | Y | N | 事故内容 | |
11 | processing_status | varchar | 64 | 0 | Y | N | 处理状态 | |
12 | handling_replies | text | 65535 | 0 | Y | N | 处理回复 | |
13 | handling_arrangements | text | 65535 | 0 | Y | N | 处理安排 | |
14 | create_time | datetime | 19 | 0 | N | N | CURRENT_TIMESTAMP | 创建时间 |
15 | update_time | timestamp | 19 | 0 | N | N | CURRENT_TIMESTAMP | 更新时间 |
16 | source_table | varchar | 255 | 0 | Y | N | 来源表 | |
17 | source_id | int | 10 | 0 | Y | N | 来源ID | |
18 | source_user_id | int | 10 | 0 | Y | N | 来源用户 |
编号 | 名称 | 数据类型 | 长度 | 小数位 | 允许空值 | 主键 | 默认值 | 说明 |
1 | article_id | mediumint | 8 | 0 | N | Y | 文章id:[0,8388607] | |
2 | title | varchar | 125 | 0 | N | Y | 标题:[0,125]用于文章和html的title标签中 | |
3 | type | varchar | 64 | 0 | N | N | 0 | 文章分类:[0,1000]用来搜索指定类型的文章 |
4 | hits | int | 10 | 0 | N | N | 0 | 点击数:[0,1000000000]访问这篇文章的人次 |
5 | praise_len | int | 10 | 0 | N | N | 0 | 点赞数 |
6 | create_time | timestamp | 19 | 0 | N | N | CURRENT_TIMESTAMP | 创建时间: |
7 | update_time | timestamp | 19 | 0 | N | N | CURRENT_TIMESTAMP | 更新时间: |
8 | source | varchar | 255 | 0 | Y | N | 来源:[0,255]文章的出处 | |
9 | url | varchar | 255 | 0 | Y | N | 来源地址:[0,255]用于跳转到发布该文章的网站 | |
10 | tag | varchar | 255 | 0 | Y | N | 标签:[0,255]用于标注文章所属相关内容,多个标签用空格隔开 | |
11 | content | longtext | 2147483647 | 0 | Y | N | 正文:文章的主体内容 | |
12 | img | varchar | 255 | 0 | Y | N | 封面图 | |
13 | description | text | 65535 | 0 | Y | N | 文章描述 |
编号 | 名称 | 数据类型 | 长度 | 小数位 | 允许空值 | 主键 | 默认值 | 说明 |
1 | type_id | smallint | 5 | 0 | N | Y | 分类ID:[0,10000] | |
2 | display | smallint | 5 | 0 | N | N | 100 | 表明顺序:[0,1000]决定分类显示的先后顺序 |
3 | name | varchar | 16 | 0 | N | N | 分类名称:[2,16] | |
4 | father_id | smallint | 5 | 0 | N | N | 0 | 上级分类ID:[0,32767] |
5 | description | varchar | 255 | 0 | Y | N | 描述:[0,255]描述该分类的作用 | |
6 | icon | text | 65535 | 0 | Y | N | 分类图标: | |
7 | url | varchar | 255 | 0 | Y | N | 外链地址:[0,255]如果该分类是跳转到其他网站的情况下,就在该URL上设置 | |
8 | create_time | timestamp | 19 | 0 | N | N | CURRENT_TIMESTAMP | 创建时间: |
9 | update_time | timestamp | 19 | 0 | N | N | CURRENT_TIMESTAMP | 更新时间: |
编号 | 名称 | 数据类型 | 长度 | 小数位 | 允许空值 | 主键 | 默认值 | 说明 |
1 | auth_id | int | 10 | 0 | N | Y | 授权ID: | |
2 | user_group | varchar | 64 | 0 | Y | N | 用户组: | |
3 | mod_name | varchar | 64 | 0 | Y | N | 模块名: | |
4 | table_name | varchar | 64 | 0 | Y | N | 表名: | |
5 | page_title | varchar | 255 | 0 | Y | N | 页面标题: | |
6 | path | varchar | 255 | 0 | Y | N | 路由路径: | |
7 | parent | varchar | 64 | 0 | Y | N | 父级菜单 | |
8 | parent_sort | int | 10 | 0 | N | N | 0 | 父级菜单排序 |
9 | position | varchar | 32 | 0 | Y | N | 位置: | |
10 | mode | varchar | 32 | 0 | N | N | _blank | 跳转方式: |
11 | add | tinyint | 3 | 0 | N | N | 1 | 是否可增加: |
12 | del | tinyint | 3 | 0 | N | N | 1 | 是否可删除: |
13 | set | tinyint | 3 | 0 | N | N | 1 | 是否可修改: |
14 | get | tinyint | 3 | 0 | N | N | 1 | 是否可查看: |
15 | field_add | text | 65535 | 0 | Y | N | 添加字段: | |
16 | field_set | text | 65535 | 0 | Y | N | 修改字段: | |
17 | field_get | text | 65535 | 0 | Y | N | 查询字段: | |
18 | table_nav_name | varchar | 500 | 0 | Y | N | 跨表导航名称: | |
19 | table_nav | varchar | 500 | 0 | Y | N | 跨表导航: | |
20 | option | text | 65535 | 0 | Y | N | 配置: | |
21 | create_time | timestamp | 19 | 0 | N | N | CURRENT_TIMESTAMP | 创建时间: |
22 | update_time | timestamp | 19 | 0 | N | N | CURRENT_TIMESTAMP | 更新时间: |
表automotive_information (汽车信息)
编号 | 名称 | 数据类型 | 长度 | 小数位 | 允许空值 | 主键 | 默认值 | 说明 |
1 | automotive_information_id | int | 10 | 0 | N | Y | 汽车信息ID | |
2 | car_number | varchar | 64 | 0 | N | N | 汽车编号 | |
3 | car_brand | varchar | 64 | 0 | Y | N | 汽车品牌 | |
4 | car_classification | varchar | 64 | 0 | Y | N | 汽车分类 | |
5 | car_status | varchar | 64 | 0 | Y | N | 汽车状态 | |
6 | license_plate | varchar | 64 | 0 | Y | N | 车牌号码 | |
7 | car_color | varchar | 64 | 0 | Y | N | 汽车颜色 | |
8 | number_of_seats | varchar | 64 | 0 | Y | N | 座位数量 | |
9 | car_rental | double | 9 | 2 | Y | N | 0.00 | 汽车租金 |
10 | rental_unit | varchar | 64 | 0 | Y | N | 租金单位 | |
11 | rental_location | varchar | 64 | 0 | Y | N | 租车地点 | |
12 | car_owner_user | int | 10 | 0 | Y | N | 0 | 车主用户 |
13 | car_pictures | varchar | 255 | 0 | Y | N | 汽车图片 | |
14 | car_introduction | text | 65535 | 0 | Y | N | 汽车介绍 | |
15 | hits | int | 10 | 0 | N | N | 0 | 点击数 |
16 | praise_len | int | 10 | 0 | N | N | 0 | 点赞数 |
17 | collect_len | int | 10 | 0 | N | N | 0 | 收藏数 |
18 | comment_len | int | 10 | 0 | N | N | 0 | 评论数 |
19 | recommend | int | 10 | 0 | N | N | 0 | 智能推荐 |
20 | booking_record_limit_times | int | 10 | 0 | N | N | 0 | 预订限制次数 |
21 | create_time | datetime | 19 | 0 | N | N | CURRENT_TIMESTAMP | 创建时间 |
22 | update_time | timestamp | 19 | 0 | N | N | CURRENT_TIMESTAMP | 更新时间 |
编号 | 名称 | 数据类型 | 长度 | 小数位 | 允许空值 | 主键 | 默认值 | 说明 |
1 | booking_record_id | int | 10 | 0 | N | Y | 预订记录ID | |
2 | car_number | varchar | 64 | 0 | Y | N | 汽车编号 | |
3 | car_brand | varchar | 64 | 0 | Y | N | 汽车品牌 | |
4 | car_classification | varchar | 64 | 0 | Y | N | 汽车分类 | |
5 | car_rental | double | 9 | 2 | Y | N | 0.00 | 汽车租金 |
6 | rental_unit | varchar | 64 | 0 | Y | N | 租金单位 | |
7 | rental_location | varchar | 64 | 0 | Y | N | 租车地点 | |
8 | car_owner_user | int | 10 | 0 | Y | N | 0 | 车主用户 |
9 | tenant_user | int | 10 | 0 | Y | N | 0 | 租客用户 |
10 | tenant_name | varchar | 64 | 0 | Y | N | 租客姓名 | |
11 | tenants_phone_number | varchar | 64 | 0 | Y | N | 租客电话 | |
12 | booking_date | date | 10 | 0 | Y | N | 预订日期 | |
13 | booking_days | double | 9 | 2 | Y | N | 0.00 | 预订天数 |
14 | total_rental_price | varchar | 64 | 0 | Y | N | 租金总价 | |
15 | booking_remarks | text | 65535 | 0 | Y | N | 预订备注 | |
16 | examine_state | varchar | 16 | 0 | N | N | 未审核 | 审核状态 |
17 | examine_reply | varchar | 16 | 0 | Y | N | 审核回复 | |
18 | pay_state | varchar | 16 | 0 | N | N | 未支付 | 支付状态 |
19 | pay_type | varchar | 16 | 0 | Y | N | 支付类型: 微信、支付宝、网银 | |
20 | rental_order_limit_times | int | 10 | 0 | N | N | 0 | 开始订单限制次数 |
21 | create_time | datetime | 19 | 0 | N | N | CURRENT_TIMESTAMP | 创建时间 |
22 | update_time | timestamp | 19 | 0 | N | N | CURRENT_TIMESTAMP | 更新时间 |
23 | source_table | varchar | 255 | 0 | Y | N | 来源表 | |
24 | source_id | int | 10 | 0 | Y | N | 来源ID | |
25 | source_user_id | int | 10 | 0 | Y | N | 来源用户 |
编号 | 名称 | 数据类型 | 长度 | 小数位 | 允许空值 | 主键 | 默认值 | 说明 |
1 | car_classification_id | int | 10 | 0 | N | Y | 汽车分类ID | |
2 | car_classification | varchar | 64 | 0 | Y | N | 汽车分类 | |
3 | create_time | datetime | 19 | 0 | N | N | CURRENT_TIMESTAMP | 创建时间 |
4 | update_time | timestamp | 19 | 0 | N | N | CURRENT_TIMESTAMP | 更新时间 |
编号 | 名称 | 数据类型 | 长度 | 小数位 | 允许空值 | 主键 | 默认值 | 说明 |
1 | car_owner_user_id | int | 10 | 0 | N | Y | 车主用户ID | |
2 | car_owners_name | varchar | 64 | 0 | Y | N | 车主姓名 | |
3 | car_owner_gender | varchar | 64 | 0 | Y | N | 车主性别 | |
4 | car_owners_phone_number | varchar | 16 | 0 | Y | N | 车主电话 | |
5 | examine_state | varchar | 16 | 0 | N | N | 已通过 | 审核状态 |
6 | user_id | int | 10 | 0 | N | N | 0 | 用户ID |
7 | create_time | datetime | 19 | 0 | N | N | CURRENT_TIMESTAMP | 创建时间 |
8 | update_time | timestamp | 19 | 0 | N | N | CURRENT_TIMESTAMP | 更新时间 |
编号 | 名称 | 数据类型 | 长度 | 小数位 | 允许空值 | 主键 | 默认值 | 说明 |
1 | code_token_id | int | 10 | 0 | N | Y | ||
2 | token | varchar | 255 | 0 | Y | N | ||
3 | code | varchar | 255 | 0 | Y | N | 验证码 | |
4 | expire_time | timestamp | 19 | 0 | N | N | CURRENT_TIMESTAMP | 失效时间 |
5 | create_time | timestamp | 19 | 0 | N | N | CURRENT_TIMESTAMP | 创建时间 |
6 | update_time | timestamp | 19 | 0 | N | N | CURRENT_TIMESTAMP | 更新时间: |
编号 | 名称 | 数据类型 | 长度 | 小数位 | 允许空值 | 主键 | 默认值 | 说明 |
1 | collect_id | int | 10 | 0 | N | Y | 收藏ID: | |
2 | user_id | int | 10 | 0 | N | N | 0 | 收藏人ID: |
3 | source_table | varchar | 255 | 0 | Y | N | 来源表: | |
4 | source_field | varchar | 255 | 0 | Y | N | 来源字段: | |
5 | source_id | int | 10 | 0 | N | N | 0 | 来源ID: |
6 | title | varchar | 255 | 0 | Y | N | 标题: | |
7 | img | varchar | 255 | 0 | Y | N | 封面: | |
8 | create_time | timestamp | 19 | 0 | N | N | CURRENT_TIMESTAMP | 创建时间: |
9 | update_time | timestamp | 19 | 0 | N | N | CURRENT_TIMESTAMP | 更新时间: |
编号 | 名称 | 数据类型 | 长度 | 小数位 | 允许空值 | 主键 | 默认值 | 说明 |
1 | comment_id | int | 10 | 0 | N | Y | 评论ID: | |
2 | user_id | int | 10 | 0 | N | N | 0 | 评论人ID: |
3 | reply_to_id | int | 10 | 0 | N | N | 0 | 回复评论ID:空为0 |
4 | content | longtext | 2147483647 | 0 | Y | N | 内容: | |
5 | nickname | varchar | 255 | 0 | Y | N | 昵称: | |
6 | avatar | varchar | 255 | 0 | Y | N | 头像地址:[0,255] | |
7 | create_time | timestamp | 19 | 0 | N | N | CURRENT_TIMESTAMP | 创建时间: |
8 | update_time | timestamp | 19 | 0 | N | N | CURRENT_TIMESTAMP | 更新时间: |
9 | source_table | varchar | 255 | 0 | Y | N | 来源表: | |
10 | source_field | varchar | 255 | 0 | Y | N | 来源字段: | |
11 | source_id | int | 10 | 0 | N | N | 0 | 来源ID: |
编号 | 名称 | 数据类型 | 长度 | 小数位 | 允许空值 | 主键 | 默认值 | 说明 |
1 | forum_id | mediumint | 8 | 0 | N | Y | 论坛id | |
2 | display | smallint | 5 | 0 | N | N | 100 | 排序 |
3 | user_id | mediumint | 8 | 0 | N | N | 0 | 用户ID |
4 | nickname | varchar | 16 | 0 | Y | N | 昵称:[0,16] | |
5 | praise_len | int | 10 | 0 | Y | N | 0 | 点赞数 |
6 | hits | int | 10 | 0 | N | N | 0 | 访问数 |
7 | title | varchar | 125 | 0 | N | N | 标题 | |
8 | keywords | varchar | 125 | 0 | Y | N | 关键词 | |
9 | description | varchar | 255 | 0 | Y | N | 描述 | |
10 | url | varchar | 255 | 0 | Y | N | 来源地址 | |
11 | tag | varchar | 255 | 0 | Y | N | 标签 | |
12 | img | text | 65535 | 0 | Y | N | 封面图 | |
13 | content | longtext | 2147483647 | 0 | Y | N | 正文 | |
14 | create_time | timestamp | 19 | 0 | N | N | CURRENT_TIMESTAMP | 创建时间: |
15 | update_time | timestamp | 19 | 0 | N | N | CURRENT_TIMESTAMP | 更新时间: |
16 | avatar | varchar | 255 | 0 | Y | N | 发帖人头像: | |
17 | type | varchar | 64 | 0 | N | N | 0 | 论坛分类:[0,1000]用来搜索指定类型的论坛帖 |
18 | istop | int | 10 | 0 | N | N | 0 | 是否置顶 |
编号 | 名称 | 数据类型 | 长度 | 小数位 | 允许空值 | 主键 | 默认值 | 说明 |
1 | type_id | smallint | 5 | 0 | N | Y | 分类ID:[0,10000] | |
2 | name | varchar | 16 | 0 | N | N | 分类名称:[2,16] | |
3 | description | varchar | 255 | 0 | Y | N | 描述:[0,255]描述该分类的作用 | |
4 | url | varchar | 255 | 0 | Y | N | 外链地址:[0,255]若是该分类是跳转到其他网站的情况下,就在该URL上设置 | |
5 | father_id | smallint | 5 | 0 | N | N | 0 | 上级分类ID:[0,32767] |
6 | icon | varchar | 255 | 0 | Y | N | 分类图标: | |
7 | create_time | timestamp | 19 | 0 | N | N | CURRENT_TIMESTAMP | 创建时间: |
8 | update_time | timestamp | 19 | 0 | N | N | CURRENT_TIMESTAMP | 更新时间: |
编号 | 名称 | 数据类型 | 长度 | 小数位 | 允许空值 | 主键 | 默认值 | 说明 |
1 | hits_id | int | 10 | 0 | N | Y | 点赞ID: | |
2 | user_id | int | 10 | 0 | N | N | 0 | 点赞人: |
3 | create_time | timestamp | 19 | 0 | N | N | CURRENT_TIMESTAMP | 创建时间: |
4 | update_time | timestamp | 19 | 0 | N | N | CURRENT_TIMESTAMP | 更新时间: |
5 | source_table | varchar | 255 | 0 | Y | N | 来源表: | |
6 | source_field | varchar | 255 | 0 | Y | N | 来源字段: | |
7 | source_id | int | 10 | 0 | N | N | 0 | 来源ID: |
编号 | 名称 | 数据类型 | 长度 | 小数位 | 允许空值 | 主键 | 默认值 | 说明 |
1 | notice_id | mediumint | 8 | 0 | N | Y | 公告id: | |
2 | title | varchar | 125 | 0 | N | N | 标题: | |
3 | content | longtext | 2147483647 | 0 | Y | N | 正文: | |
4 | create_time | timestamp | 19 | 0 | N | N | CURRENT_TIMESTAMP | 创建时间: |
5 | update_time | timestamp | 19 | 0 | N | N | CURRENT_TIMESTAMP | 更新时间: |
编号 | 名称 | 数据类型 | 长度 | 小数位 | 允许空值 | 主键 | 默认值 | 说明 |
1 | notification_reminder_id | int | 10 | 0 | N | Y | 通知提醒ID | |
2 | car_number | varchar | 64 | 0 | Y | N | 汽车编号 | |
3 | car_brand | varchar | 64 | 0 | Y | N | 汽车品牌 | |
4 | car_classification | varchar | 64 | 0 | Y | N | 汽车分类 | |
5 | car_owner_user | int | 10 | 0 | Y | N | 0 | 车主用户 |
6 | tenant_user | int | 10 | 0 | Y | N | 0 | 租客用户 |
7 | tenant_name | varchar | 64 | 0 | Y | N | 租客姓名 | |
8 | tenants_phone_number | varchar | 64 | 0 | Y | N | 租客电话 | |
9 | reminder_content | text | 65535 | 0 | Y | N | 提醒内容 | |
10 | create_time | datetime | 19 | 0 | N | N | CURRENT_TIMESTAMP | 创建时间 |
11 | update_time | timestamp | 19 | 0 | N | N | CURRENT_TIMESTAMP | 更新时间 |
12 | source_table | varchar | 255 | 0 | Y | N | 来源表 | |
13 | source_id | int | 10 | 0 | Y | N | 来源ID | |
14 | source_user_id | int | 10 | 0 | Y | N | 来源用户 |
编号 | 名称 | 数据类型 | 长度 | 小数位 | 允许空值 | 主键 | 默认值 | 说明 |
1 | praise_id | int | 10 | 0 | N | Y | 点赞ID: | |
2 | user_id | int | 10 | 0 | N | N | 0 | 点赞人: |
3 | create_time | timestamp | 19 | 0 | N | N | CURRENT_TIMESTAMP | 创建时间: |
4 | update_time | timestamp | 19 | 0 | N | N | CURRENT_TIMESTAMP | 更新时间: |
5 | source_table | varchar | 255 | 0 | Y | N | 来源表: | |
6 | source_field | varchar | 255 | 0 | Y | N | 来源字段: | |
7 | source_id | int | 10 | 0 | N | N | 0 | 来源ID: |
8 | status | bit | 1 | 0 | N | N | 1 | 点赞状态:1为点赞,0已取消 |
编号 | 名称 | 数据类型 | 长度 | 小数位 | 允许空值 | 主键 | 默认值 | 说明 |
1 | rental_order_id | int | 10 | 0 | N | Y | 租赁订单ID | |
2 | car_number | varchar | 64 | 0 | Y | N | 汽车编号 | |
3 | car_brand | varchar | 64 | 0 | Y | N | 汽车品牌 | |
4 | car_classification | varchar | 64 | 0 | Y | N | 汽车分类 | |
5 | car_rental | double | 9 | 2 | Y | N | 0.00 | 汽车租金 |
6 | rental_unit | varchar | 64 | 0 | Y | N | 租金单位 | |
7 | rental_location | varchar | 64 | 0 | Y | N | 租车地点 | |
8 | car_owner_user | int | 10 | 0 | Y | N | 0 | 车主用户 |
9 | tenant_user | int | 10 | 0 | Y | N | 0 | 租客用户 |
10 | tenant_name | varchar | 64 | 0 | Y | N | 租客姓名 | |
11 | tenants_phone_number | varchar | 64 | 0 | Y | N | 租客电话 | |
12 | booking_date | date | 10 | 0 | Y | N | 预订日期 | |
13 | booking_days | double | 9 | 2 | Y | N | 0.00 | 预订天数 |
14 | order_date | date | 10 | 0 | Y | N | 订单日期 | |
15 | order_remarks | text | 65535 | 0 | Y | N | 订单备注 | |
16 | accident_appeal_limit_times | int | 10 | 0 | N | N | 0 | 事故申诉限制次数 |
17 | return_record_limit_times | int | 10 | 0 | N | N | 0 | 汽车归还限制次数 |
18 | notification_reminder_limit_times | int | 10 | 0 | N | N | 0 | 发送提醒限制次数 |
19 | create_time | datetime | 19 | 0 | N | N | CURRENT_TIMESTAMP | 创建时间 |
20 | update_time | timestamp | 19 | 0 | N | N | CURRENT_TIMESTAMP | 更新时间 |
21 | source_table | varchar | 255 | 0 | Y | N | 来源表 | |
22 | source_id | int | 10 | 0 | Y | N | 来源ID | |
23 | source_user_id | int | 10 | 0 | Y | N | 来源用户 |
编号 | 名称 | 数据类型 | 长度 | 小数位 | 允许空值 | 主键 | 默认值 | 说明 |
1 | return_record_id | int | 10 | 0 | N | Y | 归还记录ID | |
2 | car_number | varchar | 64 | 0 | Y | N | 汽车编号 | |
3 | car_brand | varchar | 64 | 0 | Y | N | 汽车品牌 | |
4 | car_classification | varchar | 64 | 0 | Y | N | 汽车分类 | |
5 | car_rental | double | 9 | 2 | Y | N | 0.00 | 汽车租金 |
6 | rental_unit | varchar | 64 | 0 | Y | N | 租金单位 | |
7 | rental_location | varchar | 64 | 0 | Y | N | 租车地点 | |
8 | car_owner_user | int | 10 | 0 | Y | N | 0 | 车主用户 |
9 | tenant_user | int | 10 | 0 | Y | N | 0 | 租客用户 |
10 | tenant_name | varchar | 64 | 0 | Y | N | 租客姓名 | |
11 | tenants_phone_number | varchar | 64 | 0 | Y | N | 租客电话 | |
12 | order_date | date | 10 | 0 | Y | N | 订单日期 | |
13 | booking_days | double | 9 | 2 | Y | N | 0.00 | 预订天数 |
14 | return_date | date | 10 | 0 | Y | N | 归还日期 | |
15 | return_content | text | 65535 | 0 | Y | N | 归还内容 | |
16 | examine_state | varchar | 16 | 0 | N | N | 未审核 | 审核状态 |
17 | examine_reply | varchar | 16 | 0 | Y | N | 审核回复 | |
18 | create_time | datetime | 19 | 0 | N | N | CURRENT_TIMESTAMP | 创建时间 |
19 | update_time | timestamp | 19 | 0 | N | N | CURRENT_TIMESTAMP | 更新时间 |
20 | source_table | varchar | 255 | 0 | Y | N | 来源表 | |
21 | source_id | int | 10 | 0 | Y | N | 来源ID | |
22 | source_user_id | int | 10 | 0 | Y | N | 来源用户 |
编号 | 名称 | 数据类型 | 长度 | 小数位 | 允许空值 | 主键 | 默认值 | 说明 |
1 | schedule_id | smallint | 5 | 0 | N | Y | 日程ID:[0,32767] | |
2 | content | varchar | 255 | 0 | Y | N | 日程内容 | |
3 | scheduled_time | datetime | 19 | 0 | Y | N | 计划时间 | |
4 | user_id | int | 10 | 0 | N | N | 用户id | |
5 | create_time | datetime | 19 | 0 | Y | N | 创建时间 | |
6 | update_time | datetime | 19 | 0 | Y | N | 更新时间 |
编号 | 名称 | 数据类型 | 长度 | 小数位 | 允许空值 | 主键 | 默认值 | 说明 |
1 | score_id | int | 10 | 0 | N | Y | 评分ID: | |
2 | user_id | int | 10 | 0 | N | N | 0 | 评分人: |
3 | nickname | varchar | 64 | 0 | Y | N | 昵称: | |
4 | score_num | double | 5 | 2 | N | N | 0.00 | 评分: |
5 | create_time | timestamp | 19 | 0 | N | N | CURRENT_TIMESTAMP | 创建时间: |
6 | update_time | timestamp | 19 | 0 | N | N | CURRENT_TIMESTAMP | 更新时间: |
7 | source_table | varchar | 255 | 0 | Y | N | 来源表: | |
8 | source_field | varchar | 255 | 0 | Y | N | 来源字段: | |
9 | source_id | int | 10 | 0 | N | N | 0 | 来源ID: |
编号 | 名称 | 数据类型 | 长度 | 小数位 | 允许空值 | 主键 | 默认值 | 说明 |
1 | slides_id | int | 10 | 0 | N | Y | 轮播图ID: | |
2 | title | varchar | 64 | 0 | Y | N | 标题: | |
3 | content | varchar | 255 | 0 | Y | N | 内容: | |
4 | url | varchar | 255 | 0 | Y | N | 链接: | |
5 | img | varchar | 255 | 0 | Y | N | 轮播图: | |
6 | hits | int | 10 | 0 | N | N | 0 | 点击量: |
7 | create_time | timestamp | 19 | 0 | N | N | CURRENT_TIMESTAMP | 创建时间: |
8 | update_time | timestamp | 19 | 0 | N | N | CURRENT_TIMESTAMP | 更新时间: |
编号 | 名称 | 数据类型 | 长度 | 小数位 | 允许空值 | 主键 | 默认值 | 说明 |
1 | tenant_user_id | int | 10 | 0 | N | Y | 租客用户ID | |
2 | tenant_name | varchar | 64 | 0 | Y | N | 租客姓名 | |
3 | tenant_gender | varchar | 64 | 0 | Y | N | 租客性别 | |
4 | tenants_phone_number | varchar | 16 | 0 | Y | N | 租客电话 | |
5 | examine_state | varchar | 16 | 0 | N | N | 已通过 | 审核状态 |
6 | user_id | int | 10 | 0 | N | N | 0 | 用户ID |
7 | create_time | datetime | 19 | 0 | N | N | CURRENT_TIMESTAMP | 创建时间 |
8 | update_time | timestamp | 19 | 0 | N | N | CURRENT_TIMESTAMP | 更新时间 |
编号 | 名称 | 数据类型 | 长度 | 小数位 | 允许空值 | 主键 | 默认值 | 说明 |
1 | upload_id | int | 10 | 0 | N | Y | 上传ID | |
2 | name | varchar | 64 | 0 | Y | N | 文件名 | |
3 | path | varchar | 255 | 0 | Y | N | 访问路径 | |
4 | file | varchar | 255 | 0 | Y | N | 文件路径 | |
5 | display | varchar | 255 | 0 | Y | N | 显示顺序 | |
6 | father_id | int | 10 | 0 | Y | N | 0 | 父级ID |
7 | dir | varchar | 255 | 0 | Y | N | 文件夹 | |
8 | type | varchar | 32 | 0 | Y | N | 文件类型 |
编号 | 名称 | 数据类型 | 长度 | 小数位 | 允许空值 | 主键 | 默认值 | 说明 |
1 | user_id | int | 10 | 0 | N | Y | 用户ID:[0,8388607]用户获取其他与用户相关的内容 | |
2 | state | smallint | 5 | 0 | N | N | 1 | 账户状态:[0,10](1可用|2异常|3已冻结|4已注销) |
3 | user_group | varchar | 32 | 0 | Y | N | 所在用户组:[0,32767]决定用户身份和权限 | |
4 | login_time | timestamp | 19 | 0 | N | N | CURRENT_TIMESTAMP | 上次登录时间: |
5 | phone | varchar | 11 | 0 | Y | N | 手机号码:[0,11]用户的手机号码,用于找回密码时或登录时 | |
6 | phone_state | smallint | 5 | 0 | N | N | 0 | 手机认证:[0,1](0未认证|1审核中|2已认证) |
7 | username | varchar | 16 | 0 | N | N | 用户名:[0,16]用户登录时所用的账户名称 | |
8 | nickname | varchar | 16 | 0 | Y | N | 昵称:[0,16] | |
9 | password | varchar | 64 | 0 | N | N | 密码:[0,32]用户登录所需的密码,由6-16位数字或英文组成 | |
10 | varchar | 64 | 0 | Y | N | 邮箱:[0,64]用户的邮箱,用于找回密码时或登录时 | ||
11 | email_state | smallint | 5 | 0 | N | N | 0 | 邮箱认证:[0,1](0未认证|1审核中|2已认证) |
12 | avatar | varchar | 255 | 0 | Y | N | 头像地址:[0,255] | |
13 | open_id | varchar | 255 | 0 | Y | N | 针对获取用户信息字段 | |
14 | create_time | timestamp | 19 | 0 | N | N | CURRENT_TIMESTAMP | 创建时间: |
编号 | 名称 | 数据类型 | 长度 | 小数位 | 允许空值 | 主键 | 默认值 | 说明 |
1 | group_id | mediumint | 8 | 0 | N | Y | 用户组ID:[0,8388607] | |
2 | display | smallint | 5 | 0 | N | N | 100 | 显示顺序:[0,1000] |
3 | name | varchar | 16 | 0 | N | N | 名称:[0,16] | |
4 | description | varchar | 255 | 0 | Y | N | 描述:[0,255]描述该用户组的特点或权限范围 | |
5 | source_table | varchar | 255 | 0 | Y | N | 来源表: | |
6 | source_field | varchar | 255 | 0 | Y | N | 来源字段: | |
7 | source_id | int | 10 | 0 | N | N | 0 | 来源ID: |
8 | register | smallint | 5 | 0 | Y | N | 0 | 注册位置: |
9 | create_time | timestamp | 19 | 0 | N | N | CURRENT_TIMESTAMP | 创建时间: |
10 | update_time | timestamp | 19 | 0 | N | N | CURRENT_TIMESTAMP | 更新时间: |
第5章系统实现
5.1框架实现概述
在系统实现阶段,我们起初根据需求分析的结果,设计了环境的整体架构和各个模块的功能。系统采用了前后端分离的设计模式,前端使用Vue.js框架进行开发,负责与用户进行交互;后端应用Spring Boot框架,负责业务逻辑的处理和数据的存储。
在数据库设计方面,我们根据上文中的数据库表结构,创建了相应的数据库和表,并建立了表之间的关系。同时,为了优化数据库性能,我们还对数据库进行了索引和分区等优化操作。
前端页面设计方面,我们根据用户需求和系统设计,设计了简洁明了的页面布局和处理流程。前台登录界面布局如下图:

图-1前台登录UI界面
登录关键代码如下:
/** * 登录 * @param data * @param httpServletRequest * @return */ @PostMapping("login") public Map<String, Object> login(@RequestBody Map<String, String> data, HttpServletRequest httpServletRequest) { log.info("[执行登录接口]"); String username = data.get("username"); String email = data.get("email"); String phone = data.get("phone"); String password = data.get("password"); List resultList = null; Map<String, String> map = new HashMap<>(); if(username != null && "".equals(username) == false){ map.put("username", username); resultList = service.selectBaseList(service.select(map, new HashMap<>())); } else if(email != null && "".equals(email) == false){ map.put("email", email); resultList = service.selectBaseList(service.select(map, new HashMap<>())); } else if(phone != null && "".equals(phone) == false){ map.put("phone", phone); resultList = service.selectBaseList(service.select(map, new HashMap<>())); }else{ return error(30000, "账号或密码不能为空"); } if (resultList == null || password == null) { return error(30000, "账号或密码不能为空"); } |
前台注册界面布局如下图:

图-2 前台注册UI界面
注册关键代码如下:
/** * 注册 * @param user * @return */ @PostMapping("register") public Map<String, Object> signUp(@RequestBody User user) { // 查询用户 Map<String, String> query = new HashMap<>(); Map<String,Object> map = JSON.parseObject(JSON.toJSONString(user)); query.put("username",user.getUsername()); List list = service.selectBaseList(service.select(query, new HashMap<>())); if (list.size()>0){ return error(30000, "用户已存在"); } map.put("password",service.encryption(String.valueOf(map.get("password")))); service.insert(map); return success(1); } |
前台首页模块是系统的主入口,为用户献出导航和重要信息展示。通过清晰的界面布局和内容展示,为用户提供良好的导航菜单、轮播图、推荐内容、公告通知和信息浏览体验,引导用户进行登录、注册及系统内相关操作。
前台首页界面布局如下图:

图-3前台首页UI界面
5.2框架前台车主用户功能模块的实现
5.2.1交流论坛模块
交流论坛模块是体系前台车主用户功能的关键组成部分。该模块为用户提供了一个互动交流的平台,用户可能在此发布帖子、回复评论,以及浏览其他用户的帖子和评论。交流论坛界面布局如下图:

图-4交流论坛详情页UI界面
5.2.2汽车资讯模块
系统前台车主用户获取汽车行业最新动态和资讯的重要渠道。该模块定期更新汽车行业的新闻等内容,支援用户了解市场动态、掌握购车用车知识。汽车资讯界面布局简洁明了,用户可以通过分类筛选功能快速找到感兴趣的内容。汽车资讯详情界面布局如下图:就是汽车资讯模块

图-5汽车资讯详情UI界面
5.2.3车主用户我的界面模块
车主用户我的界面模块是系统前台车主用户功能的关键部分。该模块提供了车主用户的个人信息管理、收藏、添加要租赁的汽车信息、预订记录、租赁订单、事故申诉、归还记录、通知提醒等功能。通过简洁明了的界面布局和便捷的管理流程,用户可以轻松查看和管理自己的个人信息、车辆信息、订单记录以及收藏的内容。我的:汽车信息详情添加界面布局如下图:

图-6 我的:汽车信息详情添加UI界面
我的:预订记录界面布局如下图:

图-7我的:预订记录UI界面
我的:租赁订单界面布局如下图:

图-8 我的:租赁订单UI界面
5.3系统前台租客用户功能模块的实现
5.3.1汽车信息模块
汽车信息模块是平台前台租客用户查找和了解汽车租赁信息的重要平台。该模块展示了各类汽车的详细信息,包括车型、颜色、租金、租赁期限等关键信息,帮助租客用户快速筛选和比较不同汽车的信息,以便做出合适的租赁决策。汽车信息界面布局直观明了,用户可能凭借搜索、筛选等功能快速定位到感兴趣的汽车。汽车信息详情界面布局如下图:

图-9汽车信息详情UI界面
汽车信息预订界面布局如下图:

图-10 汽车信息预订UI界面
5.3.2租客用户我的界面模块
系统前台租客用户效果的核心部分。该模块为租客用户提供了个人信息管理、收藏的汽车信息、预订记录、租赁订单、事故申诉、归还记录、通知提醒等功能。界面设计简洁直观,操作流程便捷,用户可以轻松管理自己的个人信息、查看预订与租赁状态、支付记录以及接收系统通知。我的:预订记录界面布局清晰,展示了用户的所有预订信息,方便用户随时查看和跟踪预订状态。我的:租赁订单界面则详细记录了用户的租赁历史,包括租赁车辆、租赁时间、费用明细等关键信息,帮助用户随时了解自己的租赁情况。我的:预订记录界面布局如下图:就是租客用户我的界面模块

图-11 我的:预订记录UI界面
我的:租赁订单界面布局如下图:

图-12我的:租赁订单UI界面
5.4系统后台管理员功能模块的完成
5.4.1平台用户模块
系统后台管理员管理用户信息的关键机制。该模块提供了用户信息的增删改查功能,允许管理员查看所有车主用户和租客用户的核心信息,如用户名、联系方式、注册时间等。管理员可以通过此模块对用户信息进行必要的修改或删除,以确保用户信息的准确性和安全性。体系用户管理界面布局如下图:就是系统用户模块

图-13系统用户管理UI界面
5.4.2汽车分类管理模块
汽车分类管理模块是系统后台管理员管理汽车分类的重要工具。该模块允许管理员添加、编辑和删除汽车分类,以便更好地组织和展示环境中的汽车信息。汽车分类管理添加界面布局如下图:

图-14汽车分类管理添加UI界面
5.4.3预订记录管理模块
管理员可以删除无效或错误的预订记录,查询和查看预订详情,开始新的订单流程,并审核租客的预订请求。预订记录管理界面布局如下图:

图5-15预订记录管理UI界面
5.4.4租赁订单管理模块
管理员负责租赁订单的管理,包括删除异常订单、查询和查看订单详情、处理事故申诉、确认汽车归还以及发送提醒给用户。租赁订单管理界面布局如下图:

图-16租赁订单管理UI界面
5.4.5系统管理模块
通过功能涵盖了轮播图的添加、删除和查询操作。具体来说,用户能够通过系统管理界面轻松地上传新的轮播图,以便在网站或应用的显眼位置展示重要信息或活动。系统管理界面布局如下图:

图5-17系统管理UI界面
5.4.6资源管理模块
管理员管理汽车资讯内容,包括添加、删除和查询资讯,以及管理资讯分类,确保用户能够获取到最新的车辆租赁相关信息。资源管理界面布局如下图:

图5-18资源管理UI界面
5.4.7交流管理模块
管理员负责交流论坛的管理,包括添加、删除和查询论坛分类,以及管理论坛帖子,维护良好的用户交流环境。交流管理界面布局如下图:

图5-19交流管理UI界面
6章系统测试
6.1测试目的
在对该系统进行完详细设计和编码之后,就要对车辆租赁系统的实现与设计的程序进行测试,检测软件是否运行无误,反复进行测试和修改,使之最后成为完整的软件,满足用户的需求,实现预期的效果。体系测试的目的在于确保软件正常运作,并实现其应有的功能,促进行中出现的错误和逻辑问题。系统测试不但可以找见程序运行中的系统错误,还许可找见程序运行的需要改进的地方,并去协助改良程序运行使其获得最高幅度的完备。世界一流的安装测试员可能增加软件品质,将软件系统错误概率降至最少。
6.2功能测试
本系统的重要功能就是租客用户登录后,可搜索和浏览汽车信息,并可进行预订,管理员登录系统后台后可对汽车信息进行管理,包括增改删查执行。测试设计如下所示:
用户登录前首先需注册成为架构用户,采用账号和密码可进行登录。用户登录功能测试用例设计如下表所示:
表-1 用户登录功功能测试用例
测试编号 | 测试目的 | 测试步骤 | 预期结果 | 实际结果 | 是否通过 |
TC001 | 验证有效登录 | 1. 输入正确的用户名和密码 <br> 2. 点击登录按钮 | 显示登录成功,跳转至用户首页 | 登录成功,跳转至用户首页 | 通过 |
TC002 | 验证空用户名登录 | 1. 不输入用户名,输入正确密码 <br> 2. 点击登录按钮 | 显示用户名不能为空提示信息 | 显现用户名不能为空提示信息 | 通过 |
TC003 | 验证空密码登录 | 1. 输入正确用户名,不输入密码 <br> 2. 点击登录按钮 | 显示密码不能为空提示信息 | 显示密码不能为空提示信息 | 通过 |
TC004 | 验证错误用户名登录 | 1. 输入错误的用户名和正确密码 <br> 2. 点击登录按钮 | 显示用户名或密码错误提示信息 | 显示用户名或密码错误提示信息 | 通过 |
TC005 | 验证错误密码登录 | 1. 输入正确用户名和错误密码 <br> 2. 点击登录按钮 | 显示用户名或密码错误提示信息 | 显示用户名或密码错误提示信息 | 通过 |
- 汽车信息模块功能测试
汽车信息模块测试包括汽车信息展示功能测试、汽车信息添加功能测试、汽车信息搜索功能测试、汽车信息咨询功能测试。汽车信息模块测试用例如表6.2-6.4所示。
汽车信息展示作用测试用例设计如下表所示:
表-2汽车信息展示功能测试用例
测试编号 | 测试目的 | 测试步骤 | 预期结果 | 实际结果 | 是否通过 |
TC001 | 验证正常展示汽车信息 | 1. 进入汽车信息展示页面 <br> 2. 浏览展示的汽车信息内容 | 能够正常表明汽车信息内容 | 汽车信息内容正常显示 | 通过 |
TC002 | 验证汽车信息链接跳转 | 1. 进入汽车信息展示页面 <br> 2. 点击汽车信息链接 | 能够跳转至相应汽车信息详情页面 | 成功跳转至汽车信息详情页面 | 通过 |
TC003 | 验证搜索特性 | 1. 进入汽车信息展示页面 <br> 2. 利用搜索作用搜索汽车信息 | 显示符合搜索条件的汽车信息列表 | 显示符合搜索条件的汽车信息列表 | 通过 |
TC004 | 验证物品分类展示 | 1. 进入汽车信息展示页面 <br> 2. 选择物品分类 | 显示该分类下的汽车信息列表 | 成功显示该分类下的汽车信息列表 | 通过 |
TC005 | 验证汽车信息的评论功能 | 1. 进入汽车信息详情展示页面 <br> 2. 查看汽车信息并发表评论 | 评论成功显示在汽车信息页面 | 评论成功表明在汽车信息页面 | 通过 |
TC006 | 验证汽车信息咨询页面跳转 | 1. 进入汽车信息详情展示页面 <br> 2. 点击汽车信息咨询按钮 | 能够跳转至相应汽车信息咨询页面 | 成功跳转至汽车信息咨询页面 | 通过 |
TC007 | 验证汽车信息下单页面跳转 | 1. 进入汽车信息详情展示页面 <br> 2. 点击汽车信息下单按钮 | 能够跳转至相应汽车信息下单页面 | 成功跳转至汽车信息下单页面 | 通过 |
汽车信息添加功能测试用例设计如下表所示:
表-3 汽车信息添加功能测试用例
测试编号 | 测试目的 | 测试步骤 | 预期结果 | 实际结果 | 是否通过 |
TC001 | 验证添加汽车信息 | 1. 进入汽车信息添加界面 <br> 2. 输入汽车信息信息 <br> 3. 点击添加按钮 | 汽车信息成功添加到系统页面中 | 汽车信息成功添加到系统页面中 | 通过 |
TC002 | 验证汽车信息分类选择 | 1. 进入汽车信息添加界面 <br> 2. 选择分类 <br> 3. 输入汽车信息信息 <br> 4. 提交汽车信息信息 | 根据选择的汽车信息分类成功添加汽车信息 | 根据选择的汽车信息类型成功添加汽车信息 | 通过 |
TC003 | 验证汽车信息内容输入 | 1. 进入汽车信息添加界面 <br> 2. 输入正确汽车信息内容和答案 <br> 3. 点击添加按钮 | 汽车信息内容成功录入架构 | 汽车信息内容成功录入系统 | 通过 |
TC004 | 验证汽车信息图片上传 | 1. 进入汽车信息添加界面 <br> 2. 上传汽车信息相关图片 <br> 3. 点击添加按钮 | 图片成功上传并与汽车信息关联 | 图片成功上传并与汽车信息关联 | 通过 |
汽车信息搜索机制测试用例设计如下表所示:
表-4汽车信息搜索功能测试用例
测试编号 | 测试目的 | 测试步骤 | 预期结果 | 实际结果 | 是否通过 |
TC001 | 验证汽车信息输入物品名称搜索 | 1. 进入汽车信息搜索界面 <br> 2. 输入名称 <br> 3. 确认并搜索 | 根据选择的名称关键词显示相关汽车信息信息 | 根据选择的名称关键词成功显示相关汽车信息信息 | 通过 |
TC002 | 验证汽车信息输入分类搜索 | 1. 进入汽车信息搜索界面 <br> 2. 输入物品分类 <br> 3. 确认并搜索 | 根据选择的分类关键词显示相关汽车信息信息 | 根据选择的分类关键词成功显示相关汽车信息信息 | 通过 |
TC003 | 验证汽车信息选择审核状态搜索 | 1. 进入汽车信息搜索界面 <br> 2. 输入审核状态 <br> 3. 确认并搜索 | 根据选择的审核状态关键词显示相关汽车信息信息 | 根据选择的审核状态关键词成功显示相关汽车信息信息 | 通过 |
汽车信息预订功能测试用例设计如下表所示:
表-5 汽车信息预订功能测试用例
测试编号 | 测试目的 | 测试步骤 | 预期结果 | 实际结果 | 是否通过 |
TC001 | 验证汽车信息输入预订内容 | 1. 进入汽车信息预订界面 <br> 2. 输入正确的买家内容信息 <br> 3. 点击提交按钮 | 成功将订单信息发送至系统页面中 | 汽车信息预订成功 | 通过 |
TC002 | 验证汽车信息未输入预订内容 | 1. 进入汽车信息预订界面 <br> 2.不输入某一资讯内容信息 <br> 3. 点击提交按钮 | 提示请输入完整 | 提示请输入完整 | 通过 |
6.3性能测试
- 兼容性测试
表-6 兼容性测试用例
用例编号 | 测试类型 | 测试目标 | 操作过程 | 预期结果 |
兼容性_01 | 设备兼容性 | 测试系统在不同设备上的表现 | 在多种设备上访问系统并记录表现 | 系统在各种设备上都能正常加载和呈现页面 |
兼容性_02 | 浏览器兼容性 | 测试系统在不同浏览器上的表现 | 在多种浏览器中访问体系并记录表现 | 系统在各种主流浏览器上都能正常加载和显示页面 |
兼容性_03 | 分辨率兼容性 | 测试系统在不同分辨率下的显示效果 | 在不同分辨率的设备上访问系统并记录表现 | 系统在各种分辨率下都能适应并正常呈现内容 |
兼容性_04 | 操作系统兼容性 | 测试平台在不同操作系统上的运行情况 | 在不同操作系统上访问系统并记录表现 | 架构能够在常用操作系统上正常运行和显示 |
- 性能测试
表-7 性能测试用例
用例编号 | 测试类型 | 测试目标 | 操作过程 | 预期结果 |
性能_01 | 负载测试 | 测试架构在正常负载下的性能 | 逐步增加用户数来模拟不同的负载情况 | 系统能够稳定处理并响应不同数量的用户请求 |
性能_02 | 压力测试 | 测试系统在极端负载下的性能 | 以超过平台承受极限的用户数来测试系统 | 系统能够在高负载情况下仍然保持正常运行 |
性能_03 | 并发测试 | 测试环境能同时处理多少并发用户请求 | 同时发送多个并发用户请求来测试环境性能 | 系统能够有效地处理多个并发请求 |
性能_04 | 数据量测试 | 测试体系在大数据量下的性能 | 向系统添加大量数据并测试系统响应时间 | 系统能够在大数据量情况下保持较快的响应时间 |
6.4测试结果
全部测试用例都已借助,且不存在漏洞,实现了本论文开始时所作要求和期望。本系统运行稳定,应用流畅,可以满足客户需求。试运行后进行系统评估,可以认为该系统达到预定的目标要求,可以满足用户的需求,也满足了系统开发前所作目标。系统在经过大量重复测试后运行十分稳定,安全实用,功能模块已经达到预定目标所需。在规定的时间内实现系统的大部分功能,且满足要求,节省开发成本,有助于提高科学管理水平,符合本人经济情况。
简而言之,经过严格的测试,允许发现该系统的作用和性能非常出色,它的精度、可靠性、稳健性都达到了极高的水平,而且它还支持快速、精细的点击操作,使用者的使用感受更加良好。此外,它还支持各种主流浏览器,满足不同的使用要求。
第7章总结与展望
在基于SpringBoot框架下的车辆租赁系统的达成与设计设计与实现中,我们通过租客用户、车主用户、以及管理员等角色的划分,构建了多层次的用户管理和权限控制。提供了便捷高效的预订体验。进一步增强了平台的交互性和用户满意度,有效保障了平台的稳定运行。资源管理和公告信息管理的实施,不仅丰富了平台的内容,也促进了用户之间的信息交流与互动。
在未来的发展中,能够进一步优化系统的响应速度和用户体验,加强对用户行为的分析与挖掘,以实现个性化推荐和精准营销。同时,结合大数据分析提升平台的智能化水平,为用户献出更加智能化、便捷化的服务。此外,加强对安全性的防护和隐私保护,是平台未来发展的要紧方向之一,保障用户信息的安全与私密性,维护良好的用户口碑和品牌形象。
通过不断优化和创新,基于SpringBoot的车辆租赁系统的实现与设计将更好地满足用户的多样化需求,成为用户信赖和选择的首要平台之一。通过本次项目,我不仅深入理解了SpringBoot框架的应用和车辆租赁体系的实现与设计的设计思路,也积累了丰富的实际创建经验。未来,我将进一步优化系统的稳定性和安全性,引入更多可达成和个性化的功能,以更好地满足用户需求和市场变化。
参考文献
- 郭建梅.微信小程序让车辆登记不再“烦心”[J].班组天地,2022,(02):55-56.
- 黄永.基于微信小程序的智能电动自行车充电桩解决方案的研究与设计[R].信息记录材料,2021,22(07):237-239.
- 庞敏.MySQL数据库的数据安全应用设计技术研究[J].数字通信世界,2024,(09):25-27.
- 粟梁.基于Java的汽车租赁管理系统[R].电脑编程技巧与维护,2024,(01):43-45+52.
- 关于印发《山东省省级行政事业单位公务出行租赁社会车辆管理办法》的通知[J].山东省人民政府公报,2023,(01):76-78.
- 王丽丽.电动汽车分时租赁系统建模仿真与分析[D].西南财经大学,2021.
- 李志敏.考虑车辆租赁的库存路径与定价难题研究[D].大连海事大学,2021.
- 廉亚萍.考虑动态需求及车辆共享的配送中心车辆配置研究[D].北京交通大学,2022.
- 李克武,刘英英.集团公司中标合肥市社会化车辆定点租赁采购项目[J].城市公共交通,2022,(08):53.
- 杨海龙,高海燕.车辆租赁模式下的道路客运管理政策改革研究[J].综合运输,2022,44(06):49-53.
- 吴辰悦.工程运输中车辆临时租赁的任务分配和利益分配研究[D].浙江工商大学,2022.
- 马金亮.考虑交通拥堵的配送中心车辆租赁-车货匹配两阶段随机规划[D].大连海事大学,2023.
- 陈彦蓉.租赁公司发力车辆租赁完善汽车金融服务供给[N].金融时报,2023-06-12(006).
- 王志亮,纪松波.基于SpringBoot的Web前端与数据库的接口设计[J].工业控制计算机,2023,36(03):51-53.
- 张帅.计算机软件Java编程特点与手艺探究[J].科技资讯,2024,22(17):23-25.
- 舒国藩.A移动出行公司车辆租赁业务运营监管方案改进研究[D].吉林大学,2024.
- 蔡鹏程,卢枫,邹永可.质押租赁车辆行为定性问题的刑法教义学分析[J].辽宁公安司法管理干部学院学报,2023,(04):94-104.
- Java Sunrise Coffee: Better Beans, and Better Coffee [J]. M2 Presswire, 2025,
- Salunke V S ,Ouda A . A Performance Benchmark for the PostgreSQL and MySQL Databases [J]. Future Internet, 2024, 16 (10): 382-382.
- Shao W ,Liu K . Design and Implementation of Online Ordering System Based on SpringBoot [J]. Journal of Big Data and Computing, 2024, 2 (3):
致 谢
在完成本论文的研究与写作过程中,我深切感受到了来自各方的帮助和支持。在此,我衷心地向所有给予我援助的人表示最诚挚的感谢。
首先,我要特别感谢我的导师,不仅在学术上给予我无私的指导,而且在生活上给予我关怀和支持。是您严谨的学术态度和勤奋的工作精神将永远激励我不断前进。
你们精彩课堂和深入的指导为我的研究工作提供了宝贵的知识和灵感。就是其次,我要感谢所有教导过我的老师们,
我还要感谢我的家人,他们的理解和支持是我完成学业的坚强后盾。在我遇到困难和挑战时,他们总是给予我鼓励和力量。
此外,我也要感谢我的朋友和同学们,你们的陪伴和帮助使我的研究生活更加丰富多彩。我们共同度过的时光将成为我一生中宝贵的回忆。
终于,我要感谢所有支持本项目,为本项目提供建设性意见的人员,没有他们的协助,本论文无法顺利完成。
点赞+收藏+关注 → 私信领取本源代码、数据库

浙公网安备 33010602011771号