实验5:开源控制器实践——POX
一、实验目的
1.能够理解 POX 控制器的工作原理;
2.通过验证POX的forwarding.hub和forwarding.l2_learning模块,初步掌握POX控制器的使用方法;
3.能够运用POX控制器编写自定义网络应用程序,进一步熟悉POX控制器流表下发的方法。
二、实验环境
在虚拟机中安装Ubuntu 20.04;
三、实验要求
(一)基本要求
-
1.h1 ping h2
结果:h2、h3收到数据包
![]()
-
2.h1 ping h3
结果:h2、h3收到数据包
![]()
-
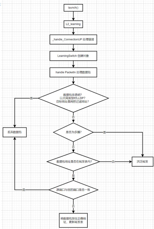
3.阅读L2_learning模块代码,画出程序流程图,使用 tcpdump 验证Switch模块。
![]()
-
4.h1 ping h2
结果:h2收到数据包,h3没有收到数据包![]()
-
5.h1 ping h3
结果:h3收到数据包,h2没有收到数据包![]()
四、个人总结
本次实验基础部分较为简单,阅读相关文档并理解代码后按照pdf的步骤做,会遇到点小问题,但大体上可以比较顺利得完成,进阶部分比较难,需要比较深刻的理解Hub模块和Swith模块,代码的编写的比较困难,通过同学的帮助解决。






浙公网安备 33010602011771号