软件工程第一次团队作业
软件工程第一次团队作业
| 这个作业属于哪个课程 | https://edu.cnblogs.com/campus/fzu/202501SoftwareEngineering |
|---|---|
| 这个作业要求在哪里 | https://edu.cnblogs.com/campus/fzu/202501SoftwareEngineering/homework/13546 |
| 这个作业的目标 | 初步学习协作开发、创建团队主页、Git和MARKDOWN等基础知识的学习、学习使用AIGC图像生成工具、学习使用github同时了解自己和明确目标 |
| 学号 | 102301522 |
团队主页
团队GitHub主页:https://github.com/QishengLiu/unbeatable-grade-hunters
个人资料截图

技能树与技术偏好自我评估
1. 目前已具备的专业知识和能力
- 基础编程能力
- 熟悉 C/C++
- 能够编写基本的算法和数据结构代码
- 团队协作与版本控制
- 了解 Git 的基本操作(clone、commit、push、pull、branch 等)
- 能够使用 GitHub 进行代码托管和协作开发
- Markdown 文档编写
- 能够使用 Markdown 进行文档排版和说明书编写
- 基础软件工程知识
- 了解软件开发流程和团队协作的基本概念
2. 技术兴趣方向
- 对后端感兴趣
3. 目前缺少的能力
- 缺乏大型项目的开发经验
- 对高级 Git 操作(如 rebase、merge 冲突解决等)不熟悉
- 不了解自动化测试、持续集成等工程实践
- 代码规范和团队协作流程有待提升
4. 目前的代码量
- 目前累计代码量较少,小于2k行
5. 本学期目标
- 希望通过本课程,代码量达到 2.5k 行
- 能够完成一个中等规模的项目开发
- 掌握团队协作开发的流程和工具
6. 课程期待
- 希望系统学习软件工程的基本理论和实践方法
- 提高团队协作和沟通能力
- 掌握项目管理、需求分析、设计、编码、测试等完整开发流程
- 能够熟练使用 GitHub 进行团队协作开发
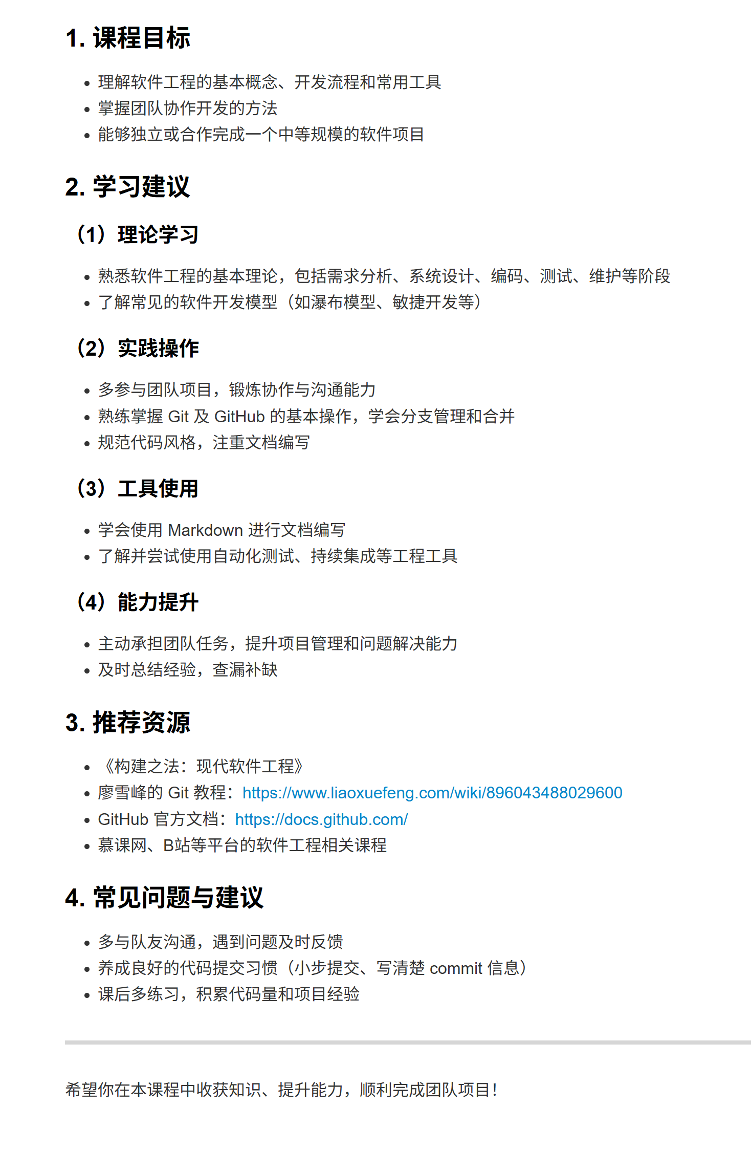
ChatGPT生成的学习指南

Markdown编辑器截图

浙公网安备 33010602011771号