银河配置平台自我总结
一、项目背景
App资源融合,好医生App分配保险业务配置页由北京团队开发与运营。
运营要求:
1、动态楼层配置
2、千人千面
3、实验对照ABT
4、楼层定时上下线
5、分平台(安卓、ios、小程序)、版本(v1.0、v1.2)展示
6、白名单预发部
二、需求分析
经过多次与业务、产品、测试同学进行头脑风暴,我们将系统进行了详细的拆分
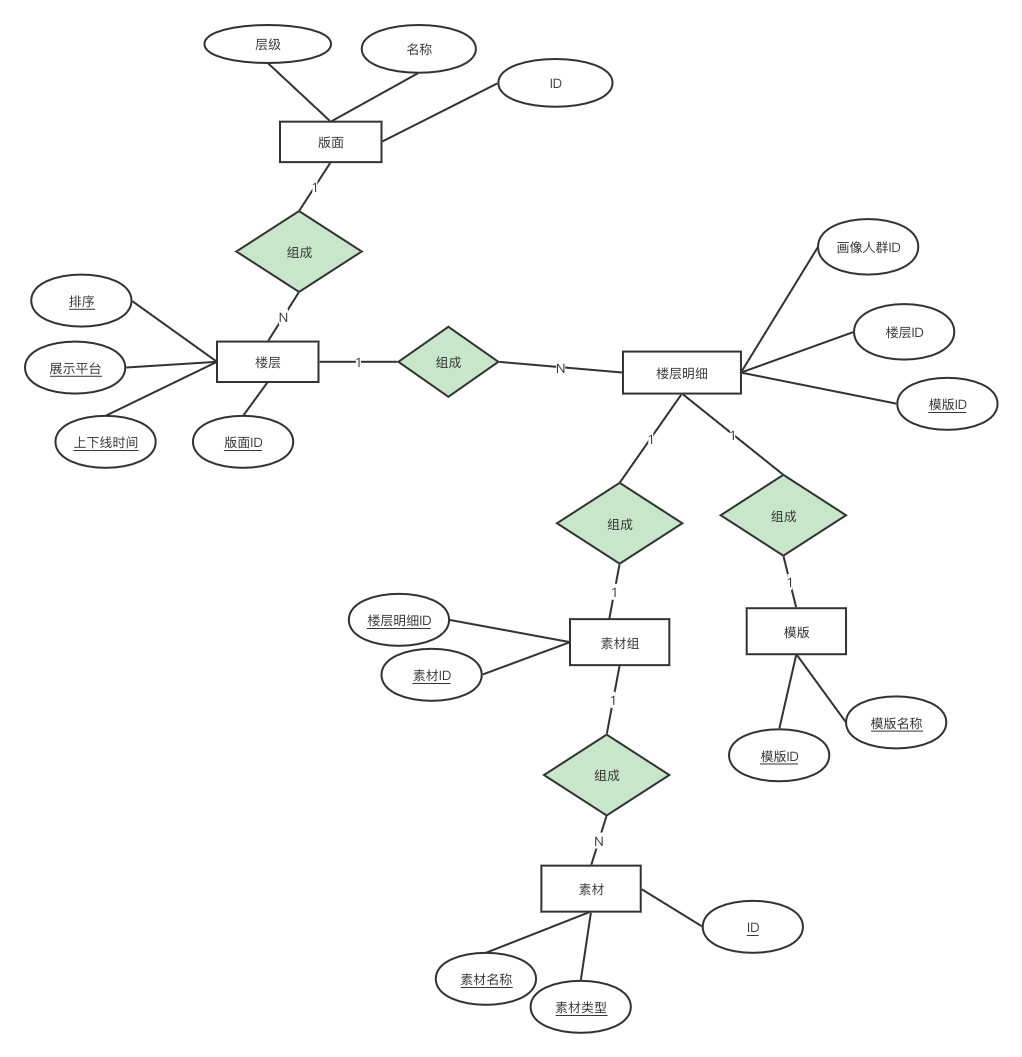
需求原子单位是素材,多个素材组成模版,一个模版填充一个楼层,多个楼层组成版面,一个完整的版面构成如下:

因每个模版的格式、组成素材都不一样,所以对模版进行拆解后,得到如下图:
素材:
1、静态素材:仅需配置名称、图片、跳转地址
2、动态素材:需配置素材名称,素材对应接口,例如有的素材上要现实实时保单数,就需要调接口获取
模版:
多个素材组成,有资源位
楼层:
1、楼层可设置定时上下线时间
2、楼层可设置安卓、ios、小程序是否展现
3、选择楼层类型:默认楼层 or 指定人群画像的楼层(例如:30岁-年入百万-男)
4、同一人群的楼层下可设置实验组与对照组,例如:实验组1-1资源位选的素材A,对照组1-1资源位选的素材B
版面:
由多个楼层组成
三、技术选型
好医生号称4亿用户,DAU百万,故需应用支持高可用高并发。
系统分为TOB配置端与TOC展现端。
TOB端职责:
与后台H5对接,素材创建、定制模版、预发布、发布等后端配置工作
数据库事务后,删除缓存
TOC端职责:
与大前端(安卓、ios、小程序)对接,版面实时组装,三方接口对接等版面展示工作
查询缓存、DB组装
系统架构设计:
1、springboot + mybatisplus
2、redis集群+mysql
3、配置中心
表结构ER图设计:

缓存与快照表设计:
设计一张专属存储缓存结构数据的快照表,将版面、楼层、楼层明细、模版、素材组、素材直接的关联关系及明细数据放入快照表,C端在查询组装时将版面数据查出,即可将版面依赖的所有元素组装完毕。
| 描述 | key | JSON数据 |
| 预发布版面key | stage_page_key_A00001 | ![]() |
| 正式发布版面key | release_page_key_A00001 | ![]() |
| 楼层key | floor_11 | ![]() |
| 楼层明细key | floor_info_20 | |
| 素材key | material_11 | ![]() |
缓存处理抽象流程图:
上述表格内所有的key的缓存查询都适用下图的多级缓存框架。
设计主备二级缓存机制,两个缓存的内容相同,过期时间不同,例如版面key 一级缓存过期时间2天,二级缓存过期时间7天。
先查主缓存,主缓存不存在,则竞争锁查询db组装,未竞争到锁的线程查备缓存组装。

注意,为提升效率,一个版面下的楼层在组装时为串行,楼层内多个素材组装时为并行。且可以将整个楼层的组装好的数据进行缓存。
四、项目复盘
系统设计初衷是配置中台,提供可复用的页面配置,避免重复造轮子。
但是随着版本需求的迭代,人员更替,更多定制化的小需求将部分模版修改的面目全非,最终配置中台变为配置平台,所有需求case by case,可复用性大大降低。
对于这样大而全的系统,业务、产品非常满意,认为有需要去银河改,在配置即可,小改动耗时短,迭代快。
开发很头痛,原本模版模式的设计,子模版下全是定制化代码,人员无法简单交接。
可优化点:
素材要按照类型分组,与模版不再是强耦合关系
模版是否可以动态组装,避免一个模版一次开发
依赖三方接口的素材,需要对三方接口的效率、格式有严格约束,避免定制化接口对接
缓存预热处理





浙公网安备 33010602011771号