Multisim14.0(01)

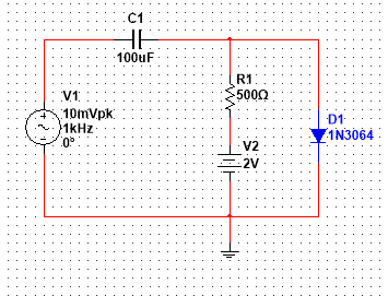
1.17  研究电路在R的阻值变化时二极管的直流电压和交流电压的变化,并总结仿真结果

 

 参数扫描

 

输出里找不到U(D1)?该添加哪个参数?

 

 


 

1.18  研究晶体管在uI为何时时从截止状态变为导通状态,uI为何值时从放大状态变为饱和状态 

 

 

 

 

 

 貌似是正确的,但为什么选输出量为V(3)就是那个端口电压?

 

posted on 2020-08-19 16:17  维特根斯坦  阅读(541)  评论(0)    收藏  举报