基于springboot+vue的民族文化推广系统设计与实现
摘 要
在全球化和信息化日益加深的当下,保护和推广民族文化显得尤为重要。民族文化不仅是一个国家或地区的独特标识,更是其历史、传统和智慧的结晶。然而,随着现代社会的快捷发展,许多传统文化和习俗面临着被遗忘和消失的风险。因此,借助先进的信息技术手段,设计并建立一套民族文化推广系统,对于保护和传承民族文化具有非常重要的意义。
基于Spring Boot和Vue的民族文化推广系统,旨在通过技术手段,将丰富的民族文化资源以数字化、网络化的形式进行展示和推广。该体系将利用Spring Boot强大的后端研发能力和Vue前端框架的易用性与高效性,实现民族文化资源的整合、分类、展示以及互动交流等功能。用户可以依据该系统了解不同民族的文化特色、历史背景、传统习俗等内容,同时也可以利用该系统参与文化交流、分享个人见解和体验,促进不同民族文化的相互理解和融合。
本系统的设计与实现,不仅有助于提升民族文化的影响力和传播力,还能够为民族文化爱好者提供一个互动交流的平台,推动民族文化的创新与发展。同时,该架构也为其他类似的文化推广项目提供了有益的参考和借鉴。
综上所述,基于Spring Boot和Vue的民族文化推广系统具有核心的现实意义和社会价值,它的成功实现将对于保护和传承民族文化产生积极而深远的影响。
关键词:Spring Boot;MySQL;民族文化推广系统
Promotion of Ethnic Culture Based on Springboot+Vue
System Design and Implementation
Abstract
In the current era of deepening globalization and informatization, protecting and promoting ethnic culture is particularly important. Ethnic culture is not only a unique identifier of a country or region, but also the crystallization of its history, tradition, and wisdom. However, with the rapid development of modern society, many traditional cultures and customs are facing the risk of being forgotten and disappearing. Therefore, with the help of advanced information technology, designing and implementing a system for promoting ethnic culture is of great significance for protecting and inheriting ethnic culture.
The ethnic culture promotion system based on Spring Boot and Vue aims to showcase and promote rich ethnic cultural resources in a digital and networked form through technological means. The system will leverage the powerful backend development capabilities of Spring Boot and the ease and efficiency of Vue front-end framework to achieve functions such as integration, classification, display, and interactive communication of ethnic cultural resources. Users can learn about the cultural characteristics, historical backgrounds, traditional customs, and other aspects of different ethnic groups through this system. They can also participate in cultural exchanges, share personal insights and experiences, and promote mutual understanding and integration of different ethnic cultures through this system.
The design and implementation of this system not only helps to enhance the influence and dissemination of ethnic culture, but also provides an interactive platform for ethnic culture enthusiasts to promote innovation and development of ethnic culture. At the same time, the system also provides useful reference and inspiration for other similar cultural promotion projects.
In summary, the promotion system of ethnic culture based on Spring Boot and Vue has important practical significance and social value. Its successful implementation will have a positive and far-reaching impact on the protection and inheritance of ethnic culture
Key words:Spring Boot; MySQL; Ethnic Culture Promotion System
目 录
第1章绪论
1.1研究背景和意义
在全球化和数字化的时代背景下,民族文化面临着前所未有的挑战与机遇。一方面,全球化进程加速了文化的交流与融合,为民族文化献出了更广阔的发展空间;另一方面,数字化技巧的迅猛发展也为民族文化的传承与推广给予了新的路径。然而,如何有效地利用这些先进技能,将丰富的民族文化资源以数字化、网络化的形式进行展示和推广,成为当前亟待解决的问题。基于Spring Boot和Vue的民族文化推广系统正是在这样的背景下应运而生。
该系统将先进的后端开发技术Spring Boot与前端框架Vue相结合,旨在构建一个功能强大、交互友好的民族文化推广平台。通过整合各种民族文化资源,提供丰富的展示方式和互动功能,该体系旨在让更多人了解和欣赏不同民族的文化特色,促进文化的交流与理解。同时,该系统也为民族文化爱好者提供了一个互动交流的平台,有助于推动民族文化的创新与发展。
因此,基于Spring Boot和Vue的民族文化推广系统的设计与实现具有重要的研究背景和意义。它不仅符合当前文化传承与推广的需求,也是推动民族文化与现代科技相结合的有益尝试,对于促进文化多样性和人类文明的进步具有积极的意义。
1.2国内外研究现状
国内研究现状:
近年来,随着信息技术的飞速发展和国家对文化传承的重视,国内在民族文化推广方面的研究与实践逐渐增多。利用现代技术手段,如Spring Boot和Vue等框架,构建民族文化推广体系成为了一种趋势。国内研究者在这方面进行了大量的探索,不仅关注系统的技术实现,还注重民族文化的深度挖掘和展示。例如,一些框架通过虚拟现实(VR)和增强现实(AR)技术,让用户能够身临其境地体验民族文化,增强了用户的参与感和沉浸感。同时,国内的研究还注重民族文化的数字化保护和传承,通过扫描、识别等技术手段,将传统的手工艺品、服饰等转化为数字资源,进行在线展示和推广。
国外研究现状:
在国外,尤其是在一些多元文化共存的国家,民族文化推广一直是研究的热点。国外的研究者和实践者利用先进的技术手段,如Spring Boot等后端框架和Vue等前端框架,构建了一系列民族文化推广系统。这些系统不仅注重技术的创新应用,还注重民族文化的国际传播和交流。例如,一些平台通过多语言承受、跨文化交流等功能,让不同国家的用户能够了解和欣赏其他民族的文化。此外,国外的研究还注重民族文化的创新性转化和发展,依据与现代设计、艺术等领域的结合,为民族文化的传承注入新的活力。
综上所述,国内外在基于Spring Boot和Vue的民族文化推广体系设计与搭建方面均取得了一定的成果和经验。然而,随着技术的不断发展和民族文化的日益丰富,仍需要继续深入研究和探索,以不断完善和优化环境的作用和性能,更好地服务于民族文化的推广和传承。
1.3论文组成结构
根据市场调研得到的信息数据,结合国内外前沿研究,利用相关系统开发和设计方法,最终设计出民族文化推广框架。
本文共有七章,如下所示。
第一章概述了民族文化推广系统的研究背景和意义;精炼地总结了国内外在内的领域研究情况和未来的研究趋势,最终给出了论文的组成结构。
第二章简要对系统各业务流程进行需求分析、可行性分析。
第三章对民族文化推广系统进行设计。
第四章对民族文化推广平台进行实现,并贴出相关页面截图,语言描述出具体功能实现的操作方法。
第五章对民族文化推广平台采用测试用例的方式来对一些主要功能模块测试,终于得出测试结果。
第六章总结全文并对未来的研究做出展望。
第2章需求分析
2.1系统可行性分析
本系统将在经济、技术、处理这三个角度上进行可行性分析。
2.1.1经济可行性
民族文化推广架构并不需要投入太多,开发工具、服务器、数据库等,都可能通过网络搜索、下载、安装,只需要一台普通的计算机就可以完成操作,而且在系统能力规划上都是通过问卷调查了解用户需求,通过百度、知网库、学校图书馆查阅相关系统,了解它们对系统具体实现的功能需求,然后进行设计开发,不存在任何开销,因此体系的构建在经济方面是可行的。
2.1.2技术可行性
民族文化推广系统在技术上采用的是JAVA语言、基于Browser/Server模式,前台使用了Vue、HTML、js、CSS等技术,后台使用了Springboot框架结合MYSQL数据库,这些工艺在校期间都已经学习过,而且用这些技术开发过一些小的系统,同时在实际开发中JAVA功能强大被普通应用,因此开发技术是没有挑战的。
2.1.3操作可行性
民族文化推广系统可行的。就是的在开发的时候充分了解用户群体,对于没有学习过计算机的用户也进行考虑在内,在系统的开发中首页有醒目的导航栏,使得即使没有学习过计算机课程的用户,也行根据导航栏的提示进行操作,十分方便,因此系统在操作上
2.2体系功能需求分析
民族文化推广环境分为两大部分:普通用户和管理员模块。
普通用户需求功能:
- 首页:展示民族文化推广框架的最新活动、推荐内容等。可能包含民族风情图片、特产展示等内容。
- 文化资讯:提供民族文化相关的资讯文章、视频等内容。
- 用户留言:用户允许在平台中留下对民族文化的看法、留言或者与其他用户进行交流。
- 民族特产:展示各民族特有的特产商品,如手工艺品、食品等。用户可以查看特产的详细信息,并进行购买。
- 商城管理:给予民族文化特产的商城管理特性入口。包括特产商品的管理、库存、订单处理等。
- 民族服装:展示各民族特有的传统服饰、服装文化等内容。用户能够了解各民族的服饰特点,并进行购买或了解相关信息。
- 民族习俗:提供各民族的传统习俗、节日庆典等相关信息。用户可以了解各民族的习俗文化和传统节日庆典的内容。
- 我的账户:用户个人账户管理作用入口。包括用户的个人信息、头像、密码等。
- 订单配送:用户可以查看自己的订单配送情况。
- 收藏:用户可以收藏感兴趣的特产、文章等内容,方便后续查阅和购买。
管理员需求功能:
- 管理员登录:管理员通过此功能登录到系统的后台管理界面,进行各项管理处理。系统会对管理员的账号和密码进行验证,确保登录的安全性。
- 后台首页:展示环境的整体运行情况和统计数据,如用户数量、访问量、留言数量等,方便管理员快速了解系统的运营状态。
- 框架用户管理:管理系统的注册用户,包括查看用户信息、修改用户资料、删除用户等操作。管理员可以根据需要设置用户权限,实现用户角色的灵活配置。
- 通过民族服装管理:发布和管理各民族的传统服装信息,包括服装的图片、描述、价格等。管理员能够添加、编辑和删除服装信息,确保信息的准确性和完整性。
- 民族习俗管理:发布和管理各民族的传统节日、习俗等信息,让用户了解各民族的文化特色。管理员行定期更新习俗内容,保持信息的时效性。
- 系统管理:管理网站首页的轮播图,包括图片的上传、替换和删除等操作。轮播图通常用于展示框架的最新动态、活动宣传等内容,提高用户的关注度。
- 留言管理:查看和管理用户的留言信息,包括回复、删除等操作。管理员可以及时响应用户的反馈和建议,提升用户体验。
- 资源管理(文化资讯、资讯分类):发布和管理关于民族文化的资讯文章,如民族历史、民族艺术等。管理员可能对资讯进行分类管理,方便用户浏览和搜索。
- 商城管理:假设系统集成了在线购物功能,商城管理将包括商品的上架、下架、价格调整、库存管理以及订单处理等操控。管理员必须确保商城的正常运营和交易安全。
根据以上功能需求分析,各个用户的用例图如下:
普通用户用例图如下所示。
图2-1普通用户用例图
管理员用例图如下所示。
图2-2 管理员用例图
商品添加用例描述如下表所示。
表2-3商品添加用例描述
用例名称 | 添加新商品 | |
参与者 | 管理员 | |
用例概述 | 本用例用于管理员进行添加新商品执行 | |
前置条件 | 管理员添加新商品前必须登录系统 | |
后置条件 | 框架中添加一个新商品 | |
基本事件流 | 参与者动作 | 系统响应 |
4、管理员填写新商品信息,点击“添加”按钮。 | 2、体系打开添加新商品界面。 正确有效的。就是3、框架检查管理员输入的商品信息 5、系统将商品添加到数据库中。 6、架构提示“运行成功”。 7、框架跳转到商品管理界面。 | |
其他事件流 | 1、系统验证管理员输入的商品名为空,则提示“*请填写商品名称!”。 2、系统验证管理员输入的价格不是货币格式,则提示“*价格必须是货币格式!” |
商品删除用例描述如下表所示。
表2-4商品删除用例描述
用例名称 | 删除商品 | |
参与者 | 管理员 | |
用例概述 | 本用例用于管理员进行删除商品管理 | |
前置条件 | 管理员删除商品前必须登录系统 | |
后置条件 | 系统中删除一个商品 | |
基本事件流 | 参与者动作 | 系统响应 |
1、管理员在后台主界面选择“商品管理”。 4、管理员选择一个商品,点击“删除”按钮。 6、管理员点击“确定”按钮。 | 2、系统从数据库中获取商品信息列表 3、系统打开商品列表界面。 5、框架提示“你确定要删除吗?”。 7、框架将商品从数据库中删除。 8、系统提示“删除成功”。 9、架构跳转到商品管理界面。 | |
其他事件流 | 无 |
用户编辑用例描述如下表所示。
表2-5用户编辑用例描述
用例名称 | 修改用户 | |
参与者 | 管理员 | |
用例概述 | 本用例用于管理员进行修改用户信息操作 | |
前置条件 | 管理员已经登录框架 | |
后置条件 | 系统中更新一条用户记录 | |
基本事件流 | 参与者动作 | 系统响应 |
1、管理员在后台主界面选择“用户管理”。 4、管理员在用户列表中选择一个用户,点击“编辑”按钮。 6、管理员填写用户信息,点击“保存修改”按钮。 | 2、系统从数据库中获取用户信息。 3、系统打开用户列表界面。 5、系统打开修改用户信息界面。 7、平台将更改后的添加到数据库中。 8、系统提示“操作成功”。 9、系统跳转到用户管理界面。 | |
其他事件流 | 无 |
商品评价用例描述如下表所示。
表2-6商品评价用例描述
用例名称 | 添加评论 | |
参与者 | 用户 | |
用例概述 | 本用例用于用户进行对商品评论操作 | |
前置条件 | 用户已经登录系统 | |
后置条件 | 系统中增加一条用户评论 | |
基本事件流 | 参与者动作 | 系统响应 |
1、用户在前台首页选择任意一个商品分类。 4、管理员在用户列表中选择一个商品。 7、用户填写评论,点击“添加评论”按钮。 | 2、平台从数据库中获取商品列表信息。 3、架构打开商品列表界面。 5、环境从数据库中获取商品和评论信息。 6、系统打开商品信息及评论界面。 正确管用的。就是8、系统检查用户输入的评论 9、系统将评论添加到数据库中。 | |
其他事件流 | 1、系统验证用户输入的字段为空,则提示“*评论内容不能为空!”。 |
商品购买用例描述如下表所示。
表2-7商品购买用例描述
用例名称 | 商品购买 | |
参与者 | 用户 | |
用例概述 | 本用例用于用户进行对商品购买操作 | |
前置条件 | 用户已经登录框架 | |
后置条件 | 系统中增加一条用户购买记录 | |
基本事件流 | 参与者动作 | 系统响应 |
1、用户在前台首页选择任意一个商品分类。 4、管理员在用户列表中选择一个商品。 7、用户填写购买订单,点击“购买”按钮。 | 2、系统从数据库中获取商品列表信息。 3、系统打开商品列表界面。 5、系统从数据库中获取商品信息。 6、系统打开商品信息及购买界面。 8、系统检查用户输入的信息是正确有效的。 9、系统将购买记录添加到数据库中。 | |
其他事件流 | 1、系统验证用户输入的字段为空,则提示“*购买数量不能为空!”。 |
2.3体系业务流程分析
民族文化推广框架的前台中,用户模块和商品模块进行数据交互,构建购买的功能。前台的功能主要包括用户模块、商品模块、订单模块。
民族文化推广系统的后台中,管理员对用户在前台提交申请产生的数据进行处理,以满足用户的需求。前台系统和后台系统有内容交互,整个系统各个部分相互独立又密不可分。后台的功能首要包括用户管理、商品管理、订单管理。
系统业务流程图如下所示。
图2-8系统业务流程图
2.4系统数据流分析
由于系统目前功能还没有确定,行先描述可能要采用到的功能内容,并且向用户了解“系统从外界接受什么数据”和“系统向外界送出什么素材”等信息,根据用户所给的答复进行设计数据流图。就是数据流图的设计首要
如下为体系的0层数据流图,系统用户分为普通用户和管理员。
图2-9系统数据流图(0层)
将订单信息管理进行细化得到订单信息管理二层数据流程图,如下图所示。
图2-10订单管理数据流图(2层)
第3章系统设计
3.1数据库结构设计
3.1.1E-R图设计
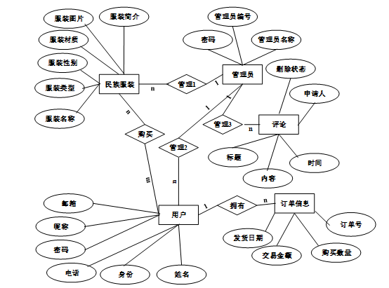
数据库的作用就是对系统中所有的信息进行存储和管理。所有的数据可以在数据库中产时间的进行存储,方便用户的使用。而且所有的数据库中的信息也应该具有一定的共享性,任何的系统可以对一些数据进行运用,同时还应该保持一定的独立性,每一个数据库中的数据都有很强的安全性,可以被很好的存放到数据库,没有进行身份的验证是不能对这些材料进行查看和使用的。数据库的设计需要明确每一个实体之间的联系,架构的E-R图如下图所示:
图3-1系统E-R图
3.1.2数据库表设计
设计和达成系统的一个重要基础。以下列出了该系统几个重要的数据库表。数据库表结构文档如下:就是数据库表
编号 | 名称 | 数据类型 | 长度 | 小数位 | 允许空值 | 主键 | 默认值 | 说明 |
1 | token_id | int | 10 | 0 | N | Y | 临时访问牌ID | |
2 | token | varchar | 64 | 0 | Y | N | 临时访问牌 | |
3 | info | text | 65535 | 0 | Y | N | ||
4 | maxage | int | 10 | 0 | N | N | 2 | 最大寿命:默认2小时 |
5 | create_time | timestamp | 19 | 0 | N | N | CURRENT_TIMESTAMP | 创建时间: |
6 | update_time | timestamp | 19 | 0 | N | N | CURRENT_TIMESTAMP | 更新时间: |
7 | user_id | int | 10 | 0 | N | N | 0 | 用户编号: |
编号 | 名称 | 数据类型 | 长度 | 小数位 | 允许空值 | 主键 | 默认值 | 说明 |
1 | address_id | int | 10 | 0 | N | Y | 收货地址: | |
2 | name | varchar | 32 | 0 | Y | N | 姓名: | |
3 | phone | varchar | 13 | 0 | Y | N | 手机: | |
4 | postcode | varchar | 8 | 0 | Y | N | 邮编: | |
5 | address | varchar | 255 | 0 | N | N | 地址: | |
6 | user_id | mediumint | 8 | 0 | N | N | 用户ID:[0,8388607]用户获取其他与用户相关的数据 | |
7 | create_time | timestamp | 19 | 0 | N | N | CURRENT_TIMESTAMP | 创建时间: |
8 | update_time | timestamp | 19 | 0 | N | N | CURRENT_TIMESTAMP | 更新时间: |
9 | default | bit | 1 | 0 | N | N | 0 | 默认判断 |
编号 | 名称 | 数据类型 | 长度 | 小数位 | 允许空值 | 主键 | 默认值 | 说明 |
1 | article_id | mediumint | 8 | 0 | N | Y | 文章id:[0,8388607] | |
2 | title | varchar | 125 | 0 | N | Y | 标题:[0,125]用于文章和html的title标签中 | |
3 | type | varchar | 64 | 0 | N | N | 0 | 文章分类:[0,1000]用来搜索指定类型的文章 |
4 | hits | int | 10 | 0 | N | N | 0 | 点击数:[0,1000000000]访问这篇文章的人次 |
5 | praise_len | int | 10 | 0 | N | N | 0 | 点赞数 |
6 | create_time | timestamp | 19 | 0 | N | N | CURRENT_TIMESTAMP | 创建时间: |
7 | update_time | timestamp | 19 | 0 | N | N | CURRENT_TIMESTAMP | 更新时间: |
8 | source | varchar | 255 | 0 | Y | N | 来源:[0,255]文章的出处 | |
9 | url | varchar | 255 | 0 | Y | N | 来源地址:[0,255]用于跳转到发布该文章的网站 | |
10 | tag | varchar | 255 | 0 | Y | N | 标签:[0,255]用于标注文章所属相关内容,多个标签用空格隔开 | |
11 | content | longtext | 2147483647 | 0 | Y | N | 正文:文章的主体内容 | |
12 | img | varchar | 255 | 0 | Y | N | 封面图 | |
13 | description | text | 65535 | 0 | Y | N | 文章描述 |
编号 | 名称 | 数据类型 | 长度 | 小数位 | 允许空值 | 主键 | 默认值 | 说明 |
1 | type_id | smallint | 5 | 0 | N | Y | 分类ID:[0,10000] | |
2 | display | smallint | 5 | 0 | N | N | 100 | 显示顺序:[0,1000]决定分类显示的先后顺序 |
3 | name | varchar | 16 | 0 | N | N | 分类名称:[2,16] | |
4 | father_id | smallint | 5 | 0 | N | N | 0 | 上级分类ID:[0,32767] |
5 | description | varchar | 255 | 0 | Y | N | 描述:[0,255]描述该分类的作用 | |
6 | icon | text | 65535 | 0 | Y | N | 分类图标: | |
7 | url | varchar | 255 | 0 | Y | N | 外链地址:[0,255]如果该分类是跳转到其他网站的情况下,就在该URL上设置 | |
8 | create_time | timestamp | 19 | 0 | N | N | CURRENT_TIMESTAMP | 创建时间: |
9 | update_time | timestamp | 19 | 0 | N | N | CURRENT_TIMESTAMP | 更新时间: |
编号 | 名称 | 数据类型 | 长度 | 小数位 | 允许空值 | 主键 | 默认值 | 说明 |
1 | auth_id | int | 10 | 0 | N | Y | 授权ID: | |
2 | user_group | varchar | 64 | 0 | Y | N | 用户组: | |
3 | mod_name | varchar | 64 | 0 | Y | N | 模块名: | |
4 | table_name | varchar | 64 | 0 | Y | N | 表名: | |
5 | page_title | varchar | 255 | 0 | Y | N | 页面标题: | |
6 | path | varchar | 255 | 0 | Y | N | 路由路径: | |
7 | position | varchar | 32 | 0 | Y | N | 位置: | |
8 | mode | varchar | 32 | 0 | N | N | _blank | 跳转方式: |
9 | add | tinyint | 3 | 0 | N | N | 1 | 是否可增加: |
10 | del | tinyint | 3 | 0 | N | N | 1 | 是否可删除: |
11 | set | tinyint | 3 | 0 | N | N | 1 | 是否可修改: |
12 | get | tinyint | 3 | 0 | N | N | 1 | 是否可查看: |
13 | field_add | text | 65535 | 0 | Y | N | 添加字段: | |
14 | field_set | text | 65535 | 0 | Y | N | 修改字段: | |
15 | field_get | text | 65535 | 0 | Y | N | 查询字段: | |
16 | table_nav_name | varchar | 500 | 0 | Y | N | 跨表导航名称: | |
17 | table_nav | varchar | 500 | 0 | Y | N | 跨表导航: | |
18 | option | text | 65535 | 0 | Y | N | 配置: | |
19 | create_time | timestamp | 19 | 0 | N | N | CURRENT_TIMESTAMP | 创建时间: |
20 | update_time | timestamp | 19 | 0 | N | N | CURRENT_TIMESTAMP | 更新时间: |
编号 | 名称 | 数据类型 | 长度 | 小数位 | 允许空值 | 主键 | 默认值 | 说明 |
1 | cart_id | int | 10 | 0 | N | Y | 购物车ID: | |
2 | title | varchar | 64 | 0 | Y | N | 标题: | |
3 | img | varchar | 255 | 0 | N | N | 0 | 图片: |
4 | user_id | int | 10 | 0 | N | N | 0 | 用户ID: |
5 | create_time | timestamp | 19 | 0 | N | N | CURRENT_TIMESTAMP | 创建时间: |
6 | update_time | timestamp | 19 | 0 | N | N | CURRENT_TIMESTAMP | 更新时间: |
7 | state | int | 10 | 0 | N | N | 0 | 状态:运用中,已失效 |
8 | price | double | 9 | 2 | N | N | 0.00 | 单价: |
9 | price_ago | double | 9 | 2 | N | N | 0.00 | 原价: |
10 | price_count | double | 11 | 2 | N | N | 0.00 | 总价: |
11 | num | int | 10 | 0 | N | N | 1 | 数量: |
12 | goods_id | mediumint | 8 | 0 | N | N | 商品id:[0,8388607] | |
13 | type | varchar | 64 | 0 | N | N | 未分类 | 商品分类: |
14 | description | varchar | 255 | 0 | Y | N | 描述:[0,255]用于产品规格描述 |
编号 | 名称 | 数据类型 | 长度 | 小数位 | 允许空值 | 主键 | 默认值 | 说明 |
1 | collect_id | int | 10 | 0 | N | Y | 收藏ID: | |
2 | user_id | int | 10 | 0 | N | N | 0 | 收藏人ID: |
3 | source_table | varchar | 255 | 0 | Y | N | 来源表: | |
4 | source_field | varchar | 255 | 0 | Y | N | 来源字段: | |
5 | source_id | int | 10 | 0 | N | N | 0 | 来源ID: |
6 | title | varchar | 255 | 0 | Y | N | 标题: | |
7 | img | varchar | 255 | 0 | Y | N | 封面: | |
8 | create_time | timestamp | 19 | 0 | N | N | CURRENT_TIMESTAMP | 创建时间: |
9 | update_time | timestamp | 19 | 0 | N | N | CURRENT_TIMESTAMP | 更新时间: |
编号 | 名称 | 数据类型 | 长度 | 小数位 | 允许空值 | 主键 | 默认值 | 说明 |
1 | comment_id | int | 10 | 0 | N | Y | 评论ID: | |
2 | user_id | int | 10 | 0 | N | N | 0 | 评论人ID: |
3 | reply_to_id | int | 10 | 0 | N | N | 0 | 回复评论ID:空为0 |
4 | content | longtext | 2147483647 | 0 | Y | N | 内容: | |
5 | nickname | varchar | 255 | 0 | Y | N | 昵称: | |
6 | avatar | varchar | 255 | 0 | Y | N | 头像地址:[0,255] | |
7 | create_time | timestamp | 19 | 0 | N | N | CURRENT_TIMESTAMP | 创建时间: |
8 | update_time | timestamp | 19 | 0 | N | N | CURRENT_TIMESTAMP | 更新时间: |
9 | source_table | varchar | 255 | 0 | Y | N | 来源表: | |
10 | source_field | varchar | 255 | 0 | Y | N | 来源字段: | |
11 | source_id | int | 10 | 0 | N | N | 0 | 来源ID: |
编号 | 名称 | 数据类型 | 长度 | 小数位 | 允许空值 | 主键 | 默认值 | 说明 |
1 | ethnic_clothing_id | int | 10 | 0 | N | Y | 民族服装ID | |
2 | clothing_name | varchar | 64 | 0 | Y | N | 服装名称 | |
3 | clothing_type | varchar | 64 | 0 | Y | N | 服装类型 | |
4 | clothing_gender | varchar | 64 | 0 | Y | N | 服装性别 | |
5 | clothing_material | varchar | 64 | 0 | Y | N | 服装材质 | |
6 | clothing_pictures | varchar | 255 | 0 | Y | N | 服装图片 | |
7 | clothing_introduction | text | 65535 | 0 | Y | N | 服装简介 | |
8 | hits | int | 10 | 0 | N | N | 0 | 点击数 |
9 | praise_len | int | 10 | 0 | N | N | 0 | 点赞数 |
10 | create_time | datetime | 19 | 0 | N | N | CURRENT_TIMESTAMP | 创建时间 |
11 | update_time | timestamp | 19 | 0 | N | N | CURRENT_TIMESTAMP | 更新时间 |
编号 | 名称 | 数据类型 | 长度 | 小数位 | 允许空值 | 主键 | 默认值 | 说明 |
1 | ethnic_customs_id | int | 10 | 0 | N | Y | 民族习俗ID | |
2 | ethnic_names | varchar | 64 | 0 | Y | N | 民族名称 | |
3 | customs_name | varchar | 64 | 0 | Y | N | 习俗名称 | |
4 | regional_location | varchar | 64 | 0 | Y | N | 地区位置 | |
5 | custom_images | varchar | 255 | 0 | Y | N | 习俗图片 | |
6 | customs_video | varchar | 255 | 0 | Y | N | 习俗视频 | |
7 | introduction_to_customs | text | 65535 | 0 | Y | N | 习俗简介 | |
8 | hits | int | 10 | 0 | N | N | 0 | 点击数 |
9 | praise_len | int | 10 | 0 | N | N | 0 | 点赞数 |
10 | create_time | datetime | 19 | 0 | N | N | CURRENT_TIMESTAMP | 创建时间 |
11 | update_time | timestamp | 19 | 0 | N | N | CURRENT_TIMESTAMP | 更新时间 |
编号 | 名称 | 数据类型 | 长度 | 小数位 | 允许空值 | 主键 | 默认值 | 说明 |
1 | ethnic_specialties_id | int | 10 | 0 | N | Y | 民族特产ID | |
2 | purchase_notice | varchar | 64 | 0 | Y | N | 购买须知 | |
3 | hits | int | 10 | 0 | N | N | 0 | 点击数 |
4 | praise_len | int | 10 | 0 | N | N | 0 | 点赞数 |
5 | cart_title | varchar | 125 | 0 | Y | N | 标题:[0,125]用于产品html的标签中 | |
6 | cart_img | text | 65535 | 0 | Y | N | 封面图:用于显示于产品列表页 | |
7 | cart_description | varchar | 255 | 0 | Y | N | 描述:[0,255]用于产品规格描述 | |
8 | cart_price_ago | double | 8 | 2 | N | N | 0.00 | 原价:[1] |
9 | cart_price | double | 8 | 2 | N | N | 0.00 | 卖价:[1] |
10 | cart_inventory | int | 10 | 0 | N | N | 0 | 商品库存 |
11 | cart_type | varchar | 64 | 0 | N | N | 未分类 | 商品分类: |
12 | cart_content | longtext | 2147483647 | 0 | Y | N | 正文:产品的主体内容 | |
13 | cart_img_1 | text | 65535 | 0 | Y | N | 主图1: | |
14 | cart_img_2 | text | 65535 | 0 | Y | N | 主图2: | |
15 | cart_img_3 | text | 65535 | 0 | Y | N | 主图3: | |
16 | cart_img_4 | text | 65535 | 0 | Y | N | 主图4: | |
17 | cart_img_5 | text | 65535 | 0 | Y | N | 主图5: | |
18 | create_time | datetime | 19 | 0 | N | N | CURRENT_TIMESTAMP | 创建时间 |
19 | update_time | timestamp | 19 | 0 | N | N | CURRENT_TIMESTAMP | 更新时间 |
编号 | 名称 | 数据类型 | 长度 | 小数位 | 允许空值 | 主键 | 默认值 | 说明 |
1 | goods_id | mediumint | 8 | 0 | N | Y | 产品id:[0,8388607] | |
2 | title | varchar | 125 | 0 | Y | N | 标题:[0,125]用于产品和html的<title>标签中 | |
3 | img | text | 65535 | 0 | Y | N | 封面图:用于展示于产品列表页 | |
4 | description | varchar | 255 | 0 | Y | N | 描述:[0,255]用于产品规格描述 | |
5 | price_ago | double | 8 | 2 | N | N | 0.00 | 原价:[1] |
6 | price | double | 8 | 2 | N | N | 0.00 | 卖价:[1] |
7 | sales | int | 10 | 0 | N | N | 0 | 销量:[0,1000000000] |
8 | inventory | int | 10 | 0 | N | N | 0 | 商品库存 |
9 | type | varchar | 64 | 0 | N | N | 商品分类: | |
10 | hits | int | 10 | 0 | N | N | 0 | 点击量:[0,1000000000]访问这篇产品的人次 |
11 | content | longtext | 2147483647 | 0 | Y | N | 正文:产品的主体内容 | |
12 | img_1 | text | 65535 | 0 | Y | N | 主图1: | |
13 | img_2 | text | 65535 | 0 | Y | N | 主图2: | |
14 | img_3 | text | 65535 | 0 | Y | N | 主图3: | |
15 | img_4 | text | 65535 | 0 | Y | N | 主图4: | |
16 | img_5 | text | 65535 | 0 | Y | N | 主图5: | |
17 | create_time | timestamp | 19 | 0 | N | N | CURRENT_TIMESTAMP | 创建时间: |
18 | update_time | timestamp | 19 | 0 | N | N | CURRENT_TIMESTAMP | 更新时间: |
19 | customize_field | text | 65535 | 0 | Y | N | 自定义字段 | |
20 | source_table | varchar | 255 | 0 | Y | N | 来源表: | |
21 | source_field | varchar | 255 | 0 | Y | N | 来源字段: | |
22 | source_id | int | 10 | 0 | N | N | 0 | 来源ID: |
23 | user_id | int | 10 | 0 | Y | N | 0 | 添加人 |
编号 | 名称 | 数据类型 | 长度 | 小数位 | 允许空值 | 主键 | 默认值 | 说明 |
1 | type_id | int | 10 | 0 | N | Y | 商品分类ID: | |
2 | father_id | smallint | 5 | 0 | N | N | 0 | 上级分类ID:[0,32767] |
3 | name | varchar | 255 | 0 | Y | N | 商品名称: | |
4 | desc | varchar | 255 | 0 | Y | N | 描述: | |
5 | icon | varchar | 255 | 0 | Y | N | 图标: | |
6 | source_table | varchar | 255 | 0 | Y | N | 来源表: | |
7 | source_field | varchar | 255 | 0 | Y | N | 来源字段: | |
8 | create_time | timestamp | 19 | 0 | N | N | CURRENT_TIMESTAMP | 创建时间: |
9 | update_time | timestamp | 19 | 0 | N | N | CURRENT_TIMESTAMP | 更新时间: |
编号 | 名称 | 数据类型 | 长度 | 小数位 | 允许空值 | 主键 | 默认值 | 说明 |
1 | hits_id | int | 10 | 0 | N | Y | 点赞ID: | |
2 | user_id | int | 10 | 0 | N | N | 0 | 点赞人: |
3 | create_time | timestamp | 19 | 0 | N | N | CURRENT_TIMESTAMP | 创建时间: |
4 | update_time | timestamp | 19 | 0 | N | N | CURRENT_TIMESTAMP | 更新时间: |
5 | source_table | varchar | 255 | 0 | Y | N | 来源表: | |
6 | source_field | varchar | 255 | 0 | Y | N | 来源字段: | |
7 | source_id | int | 10 | 0 | N | N | 0 | 来源ID: |
编号 | 名称 | 数据类型 | 长度 | 小数位 | 允许空值 | 主键 | 默认值 | 说明 |
1 | logistics_delivery_id | int | 10 | 0 | N | Y | 物流配送ID | |
2 | order_number | varchar | 64 | 0 | Y | N | 订单号 | |
3 | product_name | varchar | 64 | 0 | Y | N | 商品名称 | |
4 | purchase_quantity | varchar | 64 | 0 | Y | N | 购买数量 | |
5 | total_transaction_amount | double | 11 | 2 | Y | N | 0.00 | 交易总额 |
6 | the_date_of_issuance | date | 10 | 0 | Y | N | 发货日期 | |
7 | delivery_number | varchar | 30 | 0 | Y | N | 配送订单 | |
8 | ordinary_users | int | 10 | 0 | Y | N | 0 | 普通用户 |
9 | shipping_address | varchar | 64 | 0 | Y | N | 收货地址 | |
10 | delivery_status | varchar | 64 | 0 | Y | N | 配送状态 | |
11 | signing_status | varchar | 64 | 0 | Y | N | 签收状态 | |
12 | recommend | int | 10 | 0 | N | N | 0 | 智能推荐 |
13 | contact_name | varchar | 255 | 0 | Y | N | 联系人名字 | |
14 | merchant_id | int | 10 | 0 | Y | N | 商家id | |
15 | create_time | datetime | 19 | 0 | N | N | CURRENT_TIMESTAMP | 创建时间 |
16 | update_time | timestamp | 19 | 0 | N | N | CURRENT_TIMESTAMP | 更新时间 |
编号 | 名称 | 数据类型 | 长度 | 小数位 | 允许空值 | 主键 | 默认值 | 说明 |
1 | message_id | int | 10 | 0 | N | Y | 留言板ID: | |
2 | user_id | int | 10 | 0 | N | N | 0 | 用户ID: |
3 | title | varchar | 64 | 0 | Y | N | 标题: | |
4 | content | longtext | 2147483647 | 0 | N | N | 内容: | |
5 | nickname | varchar | 32 | 0 | N | N | 昵称: | |
6 | avatar | varchar | 255 | 0 | Y | N | 头像: | |
7 | varchar | 125 | 0 | Y | N | 留言者邮箱 | ||
8 | phone | varchar | 11 | 0 | Y | N | 留言者手机号码 | |
9 | create_time | timestamp | 19 | 0 | N | N | CURRENT_TIMESTAMP | 创建时间: |
10 | update_time | timestamp | 19 | 0 | N | N | CURRENT_TIMESTAMP | 更新时间: |
11 | reply | longtext | 2147483647 | 0 | Y | N | 回复 | |
12 | reply_state | tinyint | 4 | 0 | Y | N | 0 | 回复状态 |
编号 | 名称 | 数据类型 | 长度 | 小数位 | 允许空值 | 主键 | 默认值 | 说明 |
1 | order_id | int | 10 | 0 | N | Y | 订单ID: | |
2 | order_number | varchar | 64 | 0 | Y | N | 订单号: | |
3 | goods_id | mediumint | 8 | 0 | N | N | 商品id:[0,8388607] | |
4 | title | varchar | 32 | 0 | Y | N | 商品标题: | |
5 | img | varchar | 255 | 0 | Y | N | 商品图片: | |
6 | price | double | 10 | 2 | N | N | 0.00 | 价格: |
7 | price_ago | double | 10 | 2 | N | N | 0.00 | 原价: |
8 | num | int | 10 | 0 | N | N | 1 | 数量: |
9 | price_count | double | 8 | 2 | N | N | 0.00 | 总价: |
10 | norms | varchar | 255 | 0 | Y | N | 规格: | |
11 | type | varchar | 64 | 0 | N | N | 未分类 | 商品分类: |
12 | contact_name | varchar | 32 | 0 | Y | N | 联系人姓名: | |
13 | contact_email | varchar | 125 | 0 | Y | N | 联系人邮箱: | |
14 | contact_phone | varchar | 11 | 0 | Y | N | 联系人手机: | |
15 | contact_address | varchar | 255 | 0 | Y | N | 收件地址: | |
16 | postal_code | varchar | 9 | 0 | Y | N | 邮政编码: | |
17 | user_id | int | 10 | 0 | N | N | 0 | 买家ID: |
18 | merchant_id | mediumint | 8 | 0 | N | N | 0 | 商家ID: |
19 | create_time | timestamp | 19 | 0 | N | N | CURRENT_TIMESTAMP | 创建时间: |
20 | update_time | timestamp | 19 | 0 | N | N | CURRENT_TIMESTAMP | 更新时间: |
21 | description | varchar | 255 | 0 | Y | N | 描述:[0,255]用于产品规格描述 | |
22 | state | varchar | 16 | 0 | N | N | 待付款 | 订单状态:待付款,待发货,待签收,已签收,待退款,已退款,已拒绝,已完成 |
23 | remark | text | 65535 | 0 | Y | N | 订单备注 | |
24 | delivery_state | varchar | 16 | 0 | Y | N | 未配送 | 发货状态:未配送,已配送 |
25 | vip_discount | double | 11 | 2 | Y | N | 0.00 | 折扣 |
编号 | 名称 | 数据类型 | 长度 | 小数位 | 允许空值 | 主键 | 默认值 | 说明 |
1 | praise_id | int | 10 | 0 | N | Y | 点赞ID: | |
2 | user_id | int | 10 | 0 | N | N | 0 | 点赞人: |
3 | create_time | timestamp | 19 | 0 | N | N | CURRENT_TIMESTAMP | 创建时间: |
4 | update_time | timestamp | 19 | 0 | N | N | CURRENT_TIMESTAMP | 更新时间: |
5 | source_table | varchar | 255 | 0 | Y | N | 来源表: | |
6 | source_field | varchar | 255 | 0 | Y | N | 来源字段: | |
7 | source_id | int | 10 | 0 | N | N | 0 | 来源ID: |
8 | status | bit | 1 | 0 | N | N | 1 | 点赞状态:1为点赞,0已取消 |
编号 | 名称 | 数据类型 | 长度 | 小数位 | 允许空值 | 主键 | 默认值 | 说明 |
1 | regular_users_id | int | 10 | 0 | N | Y | 普通用户ID | |
2 | user_name | varchar | 64 | 0 | Y | N | 用户姓名 | |
3 | user_gender | varchar | 64 | 0 | Y | N | 用户性别 | |
4 | contact_number | varchar | 16 | 0 | Y | N | 联系电话 | |
5 | examine_state | varchar | 16 | 0 | N | N | 已通过 | 审核状态 |
6 | user_id | int | 10 | 0 | N | N | 0 | 用户ID |
7 | create_time | datetime | 19 | 0 | N | N | CURRENT_TIMESTAMP | 创建时间 |
8 | update_time | timestamp | 19 | 0 | N | N | CURRENT_TIMESTAMP | 更新时间 |
编号 | 名称 | 数据类型 | 长度 | 小数位 | 允许空值 | 主键 | 默认值 | 说明 |
1 | slides_id | int | 10 | 0 | N | Y | 轮播图ID: | |
2 | title | varchar | 64 | 0 | Y | N | 标题: | |
3 | content | varchar | 255 | 0 | Y | N | 内容: | |
4 | url | varchar | 255 | 0 | Y | N | 链接: | |
5 | img | varchar | 255 | 0 | Y | N | 轮播图: | |
6 | hits | int | 10 | 0 | N | N | 0 | 点击量: |
7 | create_time | timestamp | 19 | 0 | N | N | CURRENT_TIMESTAMP | 创建时间: |
8 | update_time | timestamp | 19 | 0 | N | N | CURRENT_TIMESTAMP | 更新时间: |
编号 | 名称 | 数据类型 | 长度 | 小数位 | 允许空值 | 主键 | 默认值 | 说明 |
1 | upload_id | int | 10 | 0 | N | Y | 上传ID | |
2 | name | varchar | 64 | 0 | Y | N | 文件名 | |
3 | path | varchar | 255 | 0 | Y | N | 访问路径 | |
4 | file | varchar | 255 | 0 | Y | N | 文件路径 | |
5 | display | varchar | 255 | 0 | Y | N | 显示顺序 | |
6 | father_id | int | 10 | 0 | Y | N | 0 | 父级ID |
7 | dir | varchar | 255 | 0 | Y | N | 文件夹 | |
8 | type | varchar | 32 | 0 | Y | N | 文件类型 |
编号 | 名称 | 数据类型 | 长度 | 小数位 | 允许空值 | 主键 | 默认值 | 说明 |
1 | user_id | mediumint | 8 | 0 | N | Y | 用户ID:[0,8388607]用户获取其他与用户相关的数据 | |
2 | state | smallint | 5 | 0 | N | N | 1 | 账户状态:[0,10](1可用|2异常|3已冻结|4已注销) |
3 | user_group | varchar | 32 | 0 | Y | N | 所在用户组:[0,32767]决定用户身份和权限 | |
4 | login_time | timestamp | 19 | 0 | N | N | CURRENT_TIMESTAMP | 上次登录时间: |
5 | phone | varchar | 11 | 0 | Y | N | 手机号码:[0,11]用户的手机号码,用于找回密码时或登录时 | |
6 | phone_state | smallint | 5 | 0 | N | N | 0 | 手机认证:[0,1](0未认证|1审核中|2已认证) |
7 | username | varchar | 16 | 0 | N | N | 用户名:[0,16]用户登录时所用的账户名称 | |
8 | nickname | varchar | 16 | 0 | Y | N | 昵称:[0,16] | |
9 | password | varchar | 64 | 0 | N | N | 密码:[0,32]用户登录所需的密码,由6-16位数字或英文组成 | |
10 | varchar | 64 | 0 | Y | N | 邮箱:[0,64]用户的邮箱,用于找回密码时或登录时 | ||
11 | email_state | smallint | 5 | 0 | N | N | 0 | 邮箱认证:[0,1](0未认证|1审核中|2已认证) |
12 | avatar | varchar | 255 | 0 | Y | N | 头像地址:[0,255] | |
13 | open_id | varchar | 255 | 0 | Y | N | 针对获取用户信息字段 | |
14 | create_time | timestamp | 19 | 0 | N | N | CURRENT_TIMESTAMP | 创建时间: |
15 | vip_level | varchar | 255 | 0 | Y | N | 会员等级 | |
16 | vip_discount | double | 11 | 2 | Y | N | 0.00 | 会员折扣 |
编号 | 名称 | 数据类型 | 长度 | 小数位 | 允许空值 | 主键 | 默认值 | 说明 |
1 | group_id | mediumint | 8 | 0 | N | Y | 用户组ID:[0,8388607] | |
2 | display | smallint | 5 | 0 | N | N | 100 | 显示顺序:[0,1000] |
3 | name | varchar | 16 | 0 | N | N | 名称:[0,16] | |
4 | description | varchar | 255 | 0 | Y | N | 描述:[0,255]描述该用户组的特点或权限范围 | |
5 | source_table | varchar | 255 | 0 | Y | N | 来源表: | |
6 | source_field | varchar | 255 | 0 | Y | N | 来源字段: | |
7 | source_id | int | 10 | 0 | N | N | 0 | 来源ID: |
8 | register | smallint | 5 | 0 | Y | N | 0 | 注册位置: |
9 | create_time | timestamp | 19 | 0 | N | N | CURRENT_TIMESTAMP | 创建时间: |
10 | update_time | timestamp | 19 | 0 | N | N | CURRENT_TIMESTAMP | 更新时间: |
3.2系统概要设计
Internet科技为民族文化推广系统给出了一种全新的方法,它支持多种形态的网络应用,无论您身处何处,都可以轻松访问和操控该框架。此外,它还提供了一个容易易懂的管理流程,方便您快速、准确的完成任务。
图3-2 系统工作原理图
软件系统的机制是多样的,在软件设计的过程中分层进行的思维是极为重要的,这样的思维可以在软件开发的过程中很大程度降低层之间的耦合度,这一点是符合“低耦合、高内聚”的软件设计原则的。因此,可以把民族文化推广系统划分为显示层、内容层和业务层。在系统的架构中,为了方便上层调用做完相应的功能,每个层次都会为其对应的上层提供相应的接口。
系统结构图如下所示。
图3-3系统结构图
1.显示层
此层主要是为用户提供计算机交互的UI界面,它根据用户的相应管理来提供相应的逻辑处理。
2.数据库层
围绕着数据库里面的信息所展开的。就是数据库不仅是对软件所涉及的实体映射,而且也是系统读取和处理信息的关键所在。本系统的整个操控流程设计都
3.业务层
主要是通过系统的业务层中的业务逻辑来搭建业务需求,依据相应的需求,剖析实现的策略和对应的业务逻辑,其优劣,在很大程度上决定了软件的质量,所以,整个系统成败的主要原因在于业务的逻辑完成。
3.3功能模块设计
通过软件的需求分析已经获得了环境的基本功能需求。根据各大功能模块的不同,将体系分为各种功能大块。系统功能结构如下图所示。
图3-4系统功能结构图
第4章系统关键模块设计与实现
4.1管理员功能模块
4.1.1登录界面
管理员登录,管理员通过输入界面上显示的信息然后点击登录就能登录到框架进行架构的使用了,如下图所示。

图4-1管理员登录界面图
4.1.2功能界面
管理员登录进入民族文化推广系统之后,就可以对所有的信息进行查看,能够查看后台首页、系统用户、民族服装管理、民族习俗管理、系统管理(轮播图)、留言管理、资源管理(文化资讯、资讯分类)、商城管理等,并且还可以对其进行相应的处理管理。在功能界面还可以对商品销售金额和商品销售数量进行统计分析。如下图所示。

图4-2管理员能力界面图
4.1.3平台用户界面
通过平台用户管理,在用户管理页面中能够对索引、用户名、姓名、等信息进行详情、修改或删除等操作,如下图所示。

图4-3系统用户管理界面图
4.1.4民族服装管理界面
民族服装管理,管理员管理民族服装列表和民族服装添加,许可查看民族服装名称、服装类型、服装材质等信息,还可以进行查询、重置和删除等处理。民族服装列表和民族服装添加界面如下图所示。

图4-4民族服装列界面图

图4-5民族服装添加界面图
4.1.5系统管理界面
管理员可以对系统前台展示的轮播图进行增删改查,方便用户进行查看。轮播图管理界面如下图所示。

图4-6系统管理界面图
4.1.6资源管理界面
管理员点击“资源管理”这一菜单的时候,会出现文化资讯、资讯分类这两个子菜单,可以对这两个模块进行增删改查操作。资源管理界面如下图所示。

图4-7资源管理界面图
4.2普通用户功能模块
4.2.1注册界面
注册模块满足用户两部分,当用户想要进行资料相关信息的查询管理的时候,就必须进行登录,如果没有账号的话,在登录界面,点击“注册”按钮就会跳转到注册的界面,根据提示填写好注册信息,添加提交,注册的信息在数据库中就添加完成了,然后再输入填写好的账号和密码进行登录,其注册主界面展示如下图所示。

图4-8注册界面图
4.2.2登录界面
否能查询到一条用户信息,若不能返回用户信息则登陆失败,页面提示用户名或密码错误。如下图所示。就是用户注册完成后,点击“登陆”进入到登陆页面,输入用户名和密码,点击“登陆”按钮,对用户名和密码进行验证,根据传入的用户名和密码在数据库中

图4-9登录界面图
4.2.3密码修改界面
用户使用该体系注册完成后,用户对登录密码有修改需求时,系统也可以供应用户修改密码权限。系统中所有的操作者能够变更自己的密码信息,执行该功能起初必须要登入环境,然后选择密码变更选项以后在给定的文本框中填写初始密码和新密码来完成修改密码的操作。在填写的时候,假如两次密码填写存在差异,那么此次密码变更处理失败。密码修改界面如下图所示。

图4-10密码修改界面图
4.2.4民族特产界面
用户可以查看对民族文化推广系统所有的民族特产,包括图片介绍及价格等,可以对喜欢的商品添加到购物车或进行购买。民族特产界面如下图所示。

图4-11民族特产界面图
4.2.5我的购物车界面
当用户浏览到心仪的商品时,许可将商品添加至购物车内,查看购物车列表,修改或者删除购物车。我的购物车界面如下图所示。

图4-12我的购物车界面图
4.2.6我的订单界面
用户可以查看订单的详细信息,包括订单编号、下单时间、订单备注等,可以对订单进行支付。我的订单界面如下图所示。

图4-13我的订单界面图
4.2.7我的地址界面
用户输入收货人、手机号及详细地址可以对收货地址进行添加。我的地址界面如下图所示。

图4-14我的地址界面图
4.2.8订单配送界面
用户可以查看订单配送的详细信息,包括订单号、商品名称、购买数量、交易金额、等,可以对配送状态和签收状态进行查询和重置。订单配送界面如下图所示。

图4-15订单配送界面图
第5章系统测试
5.1测试目的
该系统能够搞定商品选购,商品管理,商品评价管理,订单管理,用户管理等效果,做到所制作的框架操作简单,符合系统开放性要求,该平台能够在开放的硬件体系结构中运行,并且能与其他系统顺利连接。
5.2测试概述
根据系统测试目的并结合面向对象的测试方法,给出如下环境测试方案:
1、尽可能早的、并且不断地进行系统测试。因为错误发现的越早,修正它所付出的代价以及费用就会越小。
2、设计本测试用例时,应该给出测试的预期结果。一个合理的测试用例由两部分组成:关键有测试用的输入材料和该输入数据所期望的框架运行结果。
3、在设计本测试用例时,不仅需要有合法的输入测试用例,还应该要有非法的输入测试用例。因为,因为在系统的实际使用过程中,通常由于各种原因,用户往往会使用一些非法的输入测试用例来进行测试。测试用例为了测试框架的正确性和完整性,本节将对系统中重点模块的测试进行介绍。
5.3单元测试
5.3.1登录测试
表6-1登录测试用例
测试项 | 首页登录功能测试 |
输入数据 | 1、输入正确的用户名和密码,单击“登录”按钮 2、输入错误的用户名和密码,单击“登录”按钮 3、不输入用户名和密码,单击“登录”按钮 |
预计输出数据 | 1、数据库中存在的用户能正确登录,。结果弹出主界面。 2、错误的或者无效用户登录,登录平台失败。 3、输入用户名或密码信息为空,登录系统失败。 |
使用上述测试用例对前台首页登录界面进行测试,当在用户名输入框中输入正确的用户名和密码时候,系统将弹出登录成功信息提示对话框。
应用上述测试用例对前台首页登录界面进行测试,当在用户名输入框中输入错误的或无效的用户名时,系统将弹出错误信息提示对话框。
通过通过测试能够观察到实现的运行结果与测试用例中预计输出的结果是相符的,所以测试通过。
5.3.2商品管理测试
对商品管理进行测试 。
名称:用户管理测试。 目的:测试商品管理界面 。
内容:口令的输入,合法性检查,合理性检查,界面的显示控制。
下表描述了商品表中目前所存在的记录。
商品名 | 商品类别 | 商品价格 | 商品状态 |
A | A | 389 | 上架 |
B | B | 249 | 上架 |
C | C | 322 | 下架 |
D | D | 168 | 上架 |
添加时应注意事项:
管理员添加商品时必须添加已存在的商品类别,若该商品不属于现有的所有类别,则应该先添加商品类别。
下表描述了添加商品进行测试的用例,主要是为了防止添加商品时出现异常和存在的漏洞。
输入 | 输出 | ||
商品名 | 商品价格 | 商品图片 | |
空 | 参数错误 | ||
空 | 参数错误 | ||
空 | 请选择上传图片 | ||
A | 1 | a.jpg | 添加成功 |
5.3.3购买商品测试
名称:购买商品测试。 目的:测试购买商品界面。
内容:口令的输入,合法性检查,合理性检查,界面的表明控制。
下表描述了购买商品的测试用例,防止购买时出错。
表6-4购买商品测试用例
输入 | 输出 | ||
用户ID | 商品ID | 商品数量 | |
11 | 1 | 1 | 购买商品成功 |
22 | 民族特产 | 请填写商品数量 | |
33 | 民族特产 | a | 购买失败 |
否小于库存,若超出库存数量,则提示商品数量不足。就是用户购买商品时,起初判断商品数量
5.4集成测试
集成测试的方案主要如下所述:
1.将系统移植到另一台计算机上,运行出错。修改配置信息后运行成功。
2.用户信息管理模块综合测试,添加新用户roess,为其分配一般管理员角色,查看一般管理员角色权限,保存设置,以roess身份登录,查看所拥有权限。
3.最后按照 民族文化推广系统的设计与实现,以不同角色的身份进入系统,对系统各模块功能进行测试,测试模块间逻辑功是否有误。
经过测试,发现此开发系统可以满足民族文化推广系统流程的基本工作流程和根本要求。
第6章总结与展望
给用户给予一个全新的交易环境,提高用户购物的体验度,系统的构建不仅可以实现商品的购物、销售,还能进行人机对话,功能非常多样。就是网络大环境下,电子商务的商业模式已经遍及全国各地,由于人们生活水平的提高以及生活节奏的加快,让人们也已经爱上这种购物模式。本次开发的民族文化推广系统即是基于目前电子商务模式而建设的,其开发目的
该民族文化推广环境使用的编写环境是功能强大的JAVA+MYSQL,在大学的学科中重点学习了这两中工艺,在对这些技术学习、熟悉之后,结合对系统进行的需求分析顺利的做完了本次项目的设计。在最初接到任务书的那一刻,比较迷茫,没有任何的思路,在经过了老师的指导以后,调查了一些便宜服务系统相关的资料后,慢慢的有了头绪,开始入手开题,明确了系统的内容,对系统进行可行性的分析,确定框架可行以及功能内容以后,就按照开题初步设计的内容进行完善,慢慢补充、学习,最终结束了代码的开发,也完成了论文的写作。这一过程,虽然艰辛,但也学习到了很多,对任务开发流程也有了一个新的认识,动手能力也得到了提高,这正是书本上所学习不到的。
经过开发本项目,让我极其有成就高,与此同时我对程序的开发更加感兴趣了,信息技术真的很强大,也很深奥,在以后工作中,我将会寻找与其相关工作,继续深入学习,编写出更优秀的任务。
参考文献
[1]Febriyanti M R ,Saefullah K ,Susanti D R , et al.Knowledge, attitude, and utilization of traditional medicine within the plural medical system in West Java, Indonesia.[J].BMC complementary medicine and therapies,2024,24(1):64-64.
[2]粟梁.基于Java的汽车租赁管理系统[J].电脑编程技巧与维护,2024,(01):43-45+52.DOI:10.16184/j.cnki.comprg.2024.01.035.
[3]韩小龙,司珍,吕晓峰等.基于面向对象编程的Java语言程序设计方式分析[J].集成电路应用,2024,41(01):228-229.DOI:10.19339/j.issn.1674-2583.2024.01.103.
[4]Cuong Q B ,Ranindya P ,Ly D V , et al.APR4Vul: an empirical study of automatic program repair techniques on real-world Java vulnerabilities[J].Empirical Software Engineering,2023,29(1):
[5]Migallón V ,Penadés J .A Java Application for Teaching Graphs in Undergraduate Courses[J].Applied Sciences,2023,13(23):
[6]Nurhadi B ,Arief M F ,Shofiyatul Q .Analysis of Vegetation Carbon Stock Using Remote Sensing In Penggaron Forest, Central Java Province[J].IOP Conference Series: Earth and Environmental Science,2023,1268(1):
[7]Mohammad M ,P. H S ,Hartuti P .Micro and Macro Scale Policy Framework to Decrease Risk of Flood Disasters in Central Java Province[J].IOP Conference Series: Earth and Environmental Science,2023,1268(1):
[8]宋晓燕,杨芬.Java程序设计语言的分层教学实践[J].电子技术,2023,52(11):182-183.
[9]田玉昆.基于Java Web技术的手机销售网站的设计与实现[J].电脑知识与技术,2023,19(32):47-49.DOI:10.14004/j.cnki.ckt.2023.1766.
[10]王龙军,王晶,许靖唯.基于Spring Boot与Vue.js的问卷模块在数字阅读推广体系中的设计与建立[J].内蒙古科技与经济,2023,(18):115-118.
[11]马铭华.基于微信小代码的贵州美食推广环境[J].软件,2023,44(08):147-149.
[12]左林岳,朱嘉豪,赵沂等.高效电机节能体系推广与建议[J].上海节能,2022,(11):1419-1422.DOI:10.13770/j.cnki.issn2095-705x.2022.11.008.
[13]刘淑华,刘锦山,魏志鹏.图书馆与民族文献阅读推广[M].中国文史出版社:202210.209.
[14]张蓉,徐艺菲,韦颖等.贵州非遗文化传承与推广的活态循环系统研究[J].商展经济,2022,(17):48-50.DOI:10.19995/j.cnki.CN10-1617/F7.2022.17.048.
[15]赵晟杰,软土地基换填垫层技术应用推广平台V1.0.河南省,商丘市市政工程总公司,2022-08-01.
[16]辛克赛,网络推广宣传内容制作管理系统.内蒙古自治区,阿拉善盟文心商贸有限公司,2022-06-21.
[17]倪自亮,农牧业智能识别系统的推广及应用.内蒙古自治区,内蒙古赤那网络科技有限公司,2022-06-13.
[18]王长宣,现代智慧农业技术推广框架V1.0.河南省,商丘市植物保护植物检疫站,2022-06-01.
[19]王超杰,冬小麦优质高产高效栽培技术推广环境V1.0.河南省,商丘市植物保护植物检疫站,2022-06-01.
[20]肖涛,夏玉米高产高效简化栽培技术推广系统V1.0.河南省,商丘市植物保护植物检疫站,2022-06-01.
致谢
通过这样设计与开发这样一个平台,首先向我们老师、同学和朋友表达真诚的感谢。没有指导老师的指导和平日子的教导,我也不能够学到如此多的专业知识。另外,也佩服老师兢兢业业的工作态度,给我们做好了表率。系统开发技术要学习的东西很多,前台框架、后台框架、业务流程、数据结构、操作系统等各种知识非常的丰富,都需要慢慢的专研。在这里,最初感谢老师细心的教导,我只想说一句:“老师,谢谢您,您辛苦了!有您在,大学生活才更加的充实。另外,我要感谢我的室友,由于知识掌握得不够产生各种困难,正因为有了你们的帮忙,给我提出很多很好的建议,才能更好的解决系统开发问题。同时,我也应该感谢那些计算机专业的先哲们,正是由于有这么一群人,才能把这样的专业研究得如此透彻,才能助力新世界的诞生。你们的理论,是我们一生学习的内容,你们的成就,是我们一生追求的目标。
最终,也希望自己在未来的道路上能够走得更远,不辜负在大学的学习,以及老师们的细致的教导。
请关注点赞+私信博主,免费领取项目源码