• 博客园logo
  • 会员
  • 众包
  • 新闻
  • 博问
  • 闪存
  • 赞助商
  • HarmonyOS
  • Chat2DB
    • 搜索
      所有博客
    • 搜索
      当前博客
  • 写随笔 我的博客 短消息 简洁模式
    用户头像
    我的博客 我的园子 账号设置 会员中心 简洁模式 ... 退出登录
    注册 登录
返回主页

前端导师歌谣的博客

微信公众号关注前端小歌谣 每日分享前端知识

  • 博客园
  • 首页
  • 新随笔
  • 联系
  • 订阅
  • 管理

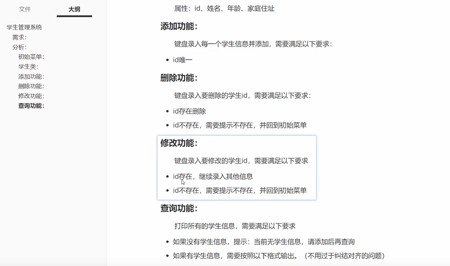
java202302java学习笔记第十六天-学生管理系统设计7删除和修改2

 

posted @ 2023-03-03 09:13  前端导师歌谣  阅读(28)  评论(0)    收藏  举报  来源
刷新页面返回顶部

公告

博客园  ©  2004-2025
浙公网安备 33010602011771号 浙ICP备2021040463号-3