X991CN-自制计算器
测试屏幕背光
计算器原屏幕使用的是半透的反光银板,可以在其后增加光学组件实现屏幕背光。现在反光银板后面加一个亚克力导光板将侧发光LED光源散射到垂直方向,导光板打点一面加白色反光膜将光线反射回屏幕背面,经半透反光银板到达人眼。

屏幕显示效果(由于原屏幕正面的偏振片被烙铁烫坏,淘宝能买到的偏振片缺少一层补偿膜,因此更换后由白底黑字变成了绿底黑字)

更新日期:2025-01-04
实物图


PCB-3D视图


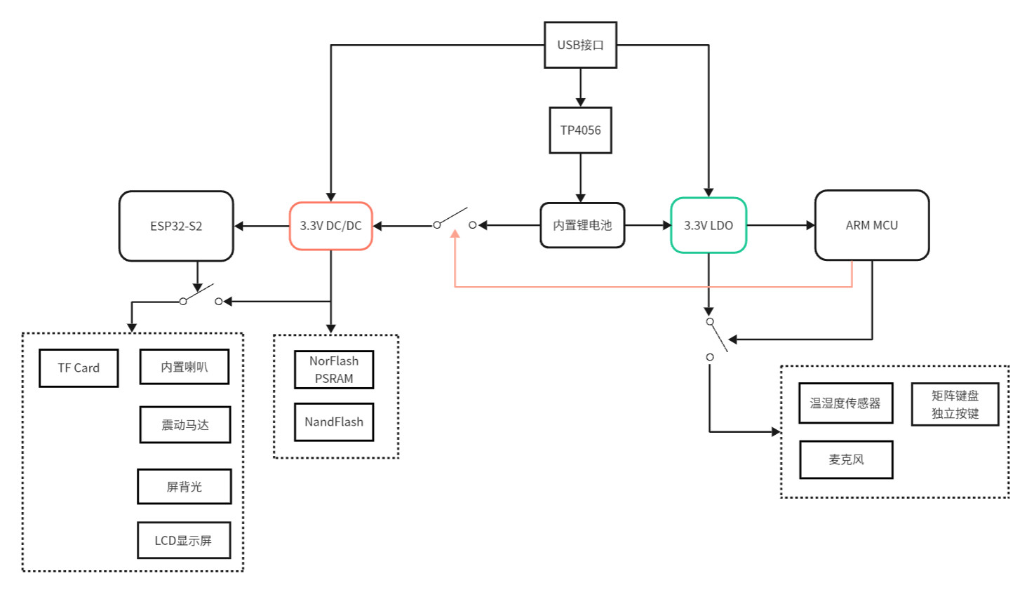
硬件架构图:

电源树:

应用处理器:
ESP32-S2
CORE: Xtensa LX7 32bit 240MHZ
SRAM:320KB
SPI-NORFLASH:16MB
PSRAM:8MB
SPI-NANDFLASH:256MB
TF卡(SPI模式)
NORFLASH和NANDFLASH均采用6线QSPI模式,由于ESP32-S3没有SDIO接口,TF卡只能采用4线SPI模式。
协处理器:
LQFP64封装的ARM单片机,引脚定义需要兼容STM32F103同型号,可选APM32F0系列,GD32F303系列,AT32F403系列等。
目前使用GD32F303RC
CORE: ARM Cortex-M4F 120MHz
SRAM:48KB
FLASH:256KB
应用处理器和协处理器之间采用UART接口进行通信。
应用处理器端外设:
显示屏: 单色192 * 63像素,I8080并口
TF卡槽: 工作在SPI模式(部分高速大容量卡可能不支持SPI)
USB-FS: 全速USB接口12Mbps,可做主机或从机
音频接口: DAC输出,模拟开关复用USBC D+/D-引脚,选择乐视接口的3.5mm转接线
主串口: UART0串口引出
无线网络: 2.4G WiFi
协处理器端外设:
AHT20: MEMS温湿度传感器 I2C接口
音频输入: 驻极体麦克风 ADC模拟量接口
光强检测: 利用原机太阳能板 ADC电压检测
充电管理: 快慢冲切换,充电状态检测
键盘输入: 矩阵键盘,D-PAD 4个独立按钮,开关机键
音频喇叭: 差分PWM驱动H桥,接蜂鸣片或LC滤波后接喇叭
震动马达: 单端PWM驱动BJT(内部已无空间安置震动马达)
屏幕背光: 单端PWM驱动MOSFET

浙公网安备 33010602011771号