蚂蚁矿板BB_Black_V1.6硬件改造
这款嵌入式板原本为蚂蚁i3矿机控制板,矿难导致拆机件价格十分低廉,闲鱼上大量有货。
最终完成效果
下图(从左至右,从上至下)添加的元件有DC母座,两个轻触开关(左:S3-POWER按钮、右:S1-RESET按钮),MINI-USB TYPE B母座,USB TYPE A母座,一小截飞线,两个磁珠FB7,FB8。


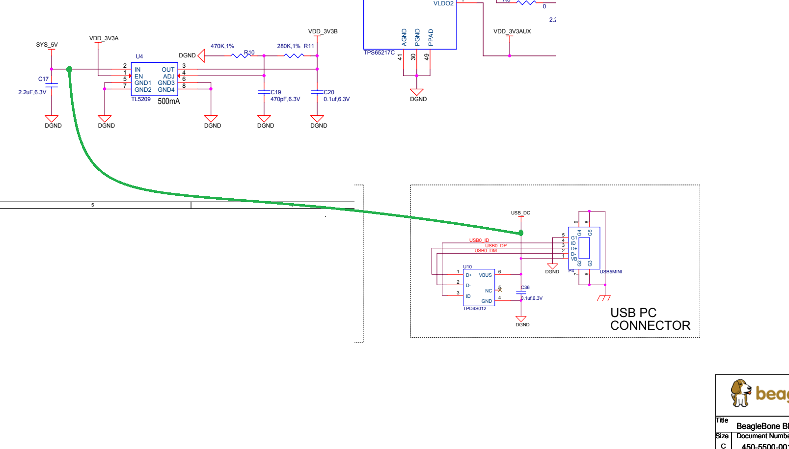
MINIUSB改供电
需要加一条飞线,使USB_DC的5V供电进入主板SYS_5V,(下面的原理图跨了两页,详细请参考官方的BBB_SCH.pdf)。这样单独使用MINI-USB口供电时,按下S3Power按钮就可以给整板上电了。


DC插座
这里的DC插座应接5V电源(BeagleBone Black原版推荐为5V输入,但他们都使用的TPS65217 PMIC 最大支持20V的输入)。从下原理图可以看出,P1的正极接入了TPS65217的AC(AC-adapter input to power path),由SYS_5V和其他DCDC给主板供电,如果接入了其他电压(如12V),不会影响芯片及外设正常工作,但P9的两个VDD_5V就不是5V电压了,另USB的5V供电也是直接从DC插座取得,因此建议矿板采用5V输入,使用时需要注意。


加焊串口排针
使用2.54mm的排针焊接即可,对照原理图可得各个引脚定义;uart0为AM3352默认使用的调试串口,ROM code可以从uart0加载SPL(MLO)。


加散热片
这个没有合适的散热片就不加了,使用旧PC主板南桥散热片即可,散热片尺寸27*29mm(W x H)。

加装USB Host母座
由以下原理图可知,USB D+ D- 已经接入了AM3352,但矿板背面缺失USB HOST块内的U8,U9,FB8,FB7及相应阻容元件。TPS2051 是个限流开关由USB1_DRVVBUS控制,TPD4S012为ESD元件,在D+和D-上放浪涌保护。可见USB端缺少+5V,AM3352缺少USB1_VBUS。故将U8的2,3脚飞线至P3的VBUS,在FB8,FB7补上两个0805磁珠,即可使usb1 host正常工作。

飞线图示,U8的脚位和原理图不一致,焊接之前需要实际测量下,FB8,FB7没有0805磁珠可直接用焊锡短路。



浙公网安备 33010602011771号