|NO.Z.00006|——————————|BigDataEnd|——|Hadoop&Scala.V06|——|Scala.v06|Scala编程|类层次结构|
一、类层次结构
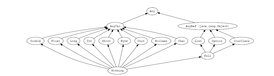
## --- 类层次结构
~~~ # Scala中,所有的类,包括值类型和引用类型,都最终继承自一个统一的根类型Any。
~~~ # Scala中定义了以下三个底层类:
~~~ Any是所有类型共同的根类型,Any是AnyRef和AnyVal的超类
~~~ AnyRef是所有引用类型的超类
~~~ AnyVal是所有值类型的超类

## --- 上图中有三个类型需要注意:
~~~ # Null是所有引用类型的子类型
~~~ Null类只有一个实例对象null。
~~~ null可以赋值给任意引用类型,但是不能赋值给值类型。
~~~ # Nothing位于Scala类继承关系的底部,它是其他所有其他类型的子类型
~~~ Nothing对泛型结构有用 。比如,空列表Nil的类型就是List[Nothing]
~~~ Nothing的可以给出非正常终止的信号。比如,使用Nothing处理异常
~~~ Unit类型用来标识过程,过程就是没有返回值的方法,Unit类似于Java里的void。Unit只有一个实例()。
二、类层次结构
## --- 类层次结构语法
~~~ # null 不能赋值给值类型
scala> val i: Int = null
<console>:11: error: an expression of type Null is ineligible for implicit conversion
val i: Int = null
^
scala> val str: String = null
str: String = null
~~~ # 使用 Nothing 处理异常
scala> val test = false
test: Boolean = false
scala> val thing: Int = if (test) 42 else throw new Exception("ERROR!")
java.lang.Exception: ERROR!
... 28 elided
~~~ # Unit类型只有一个实例(),该实例没有实际意义
scala> val a = ()
a: Unit = ()
Walter Savage Landor:strove with none,for none was worth my strife.Nature I loved and, next to Nature, Art:I warm'd both hands before the fire of life.It sinks, and I am ready to depart
——W.S.Landor
浙公网安备 33010602011771号