虚拟机性能监控、故障处理工具-1- 基础故障处理工具(深入理解java虚拟机)

java开发人员肯定都知道JDK的bin目录中有java.exe、javac.exe这两个命令行工具,但并非所有程序员都了解过JDK的bin目录下其他各种小工具的作用。随着JDK版本的更迭,这些小工具的数量和功能也在不知不觉地增加与增强。除了编译和运行Java程序外,打包、部署、签名、调试、监控、运维等各种场景都可能会用到它们,这些工具如图4-1所示。

 

 在本章,笔者将介绍这些工具中的一部分,主要是用于监视虚拟机运行状态和进行故障处理的工具。这些故障处理工具并不单纯是被Oracle公司作为“礼物”附赠给JDK的使用者,根据软件可用性和授权的不同,可以把它们划分成三类:·商业授权工具:主要是JMC(Java Mission Control)及它要使用到的JFR(Java Flight Recorder),JMC这个原本来自于JRockit的运维监控套件从JDK 7 Update 40开始就被集成到OracleJDK中,JDK 11之前都无须独立下载,但是在商业环境中使用它则是要付费的[插图]。·正式支持工具:这一类工具属于被长期支持的工具,不同平台、不同版本的JDK之间,这类工具可能会略有差异,但是不会出现某一个工具突然消失的情况[插图]。

·实验性工具:这一类工具在它们的使用说明中被声明为“没有技术支持,并且是实验性质的”(Unsupportedand Experimental)产品,日后可能会转正,也可能会在某个JDK版本中无声无息地消失。但事实上它们通常都非常稳定而且功能强大,也能在处理应用程序性能问题、定位故障时发挥很大的作用。

 

读者如果比较细心的话,还可能会注意到这些工具程序大多数体积都异常小。假如之前没注意到,现在不妨再看看图4-1中的最后一列“大小”,各个工具的体积基本上都稳定在21KB左右。并非JDK开发团队刻意把它们制作得如此精炼、统一,而是因为这些命令行工具大多仅是一层薄包装而已,真正的功能代码是实现在JDK的工具类库中的,读者把图4-1和图4-2两张图片对比一下就可以看得很清楚[插图]。假如读者使用的是Linux版本的JDK,还可以发现这些工具中不少是由Shell脚本直接写成,可以用文本编辑器打开并编辑修改它们。

 

 JDK开发团队选择采用Java语言本身来实现这些故障处理工具是有特别用意的:当应用程序部署到生产环境后,无论是人工物理接触到服务器还是远程Telnet到服务器上都可能会受到限制。借助这些工具类库里面的接口和实现代码,开发者可以选择直接在应用程序中提供功能强大的监控分析功能[插图]。

 

本章所讲解的工具大多基于Windows平台下的JDK进行演示,如果读者选用的JDK版本、操作系统不同,那么工具不仅可能数量上有所差别,同一个工具所支持的功能范围和效果都可能会不一样。本章提及的工具,如无特别说明,是JDK 5中就已经存在的,但为了避免运行环境带来的差异和兼容性问题,建议读者使用更高版本的JDK来验证本章介绍的内容。通常高版本JDK的工具有可能向下兼容运行于低版本JDK的虚拟机上的程序,反之则一般不行。

 

[插图]注意 如果读者在工作中需要监控运行于JDK 5的虚拟机之上的程序,在程序启动时请添加参数“-Dcom.sun.management.jmxremote”开启JMX管理功能,否则由于大部分工具都是基于或者要用到JMX(包括下一节的可视化工具),它们都将无法使用,如果被监控程序运行于JDK 6或以上版本的虚拟机之上,那JMX管理默认是开启的,虚拟机启动时无须再添加任何参数。

4.2.1 jps:虚拟机进程状况工具

JDK的很多小工具的名字都参考了UNIX命令的命名方式,jps(JVM Process Status Tool)是其中的典型。除了名字像UNIX的ps命令之外,它的功能也和ps命令类似:可以列出正在运行的虚拟机进程,并显示虚拟机执行主类(Main Class,main()函数所在的类)名称以及这些进程的本地虚拟机唯一ID(LVMID,Local Virtual MachineIdentifier)。虽然功能比较单一,但它绝对是使用频率最高的JDK命令行工具,因为其他的JDK工具大多需要输入它查询到的LVMID来确定要监控的是哪一个虚拟机进程。对于本地虚拟机进程来说,LVMID与操作系统的进程ID(PID,Process Identifier)是一致的,使用Windows的任务管理器或者UNIX的ps命令也可以查询到虚拟机进程的LVMID,但如果同时启动了多个虚拟机进程,无法根据进程名称定位时,那就必须依赖jps命令显示主类的功能才能区分了。

jps命令格式:

 

 

 

4.2.2 jstat:虚拟机统计信息监视工具

jstat(JVM Statistics Monitoring Tool)是用于监视虚拟机各种运行状态信息的命令行工具。它可以显示本地或者远程[插图]虚拟机进程中的类加载、内存、垃圾收集、即时编译等运行时数据,在没有GUI图形界面、只提供了纯文本控制台环境的服务器上,它将是运行期定位虚拟机性能问题的常用工具。jstat命令格式为:

 

 

 

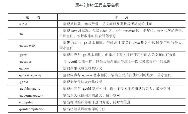
 jstat监视选项众多,囿于版面原因无法逐一演示,这里仅举一个在命令行下监视一台刚刚启动的GlassFish v3服务器的内存状况的例子,用以演示如何查看监视结果。监视参数与输出结果如代码清单4-1所示。代码清单4-1 jstat执行样例

 

 查询结果表明:这台服务器的新生代Eden区(E,表示Eden)使用了6.2%的空间,2个Survivor区(S0、S1,表示Survivor0、Survivor1)里面都是空的,老年代(O,表示Old)和永久代(P,表示Permanent)则分别使用了41.42%和47.20%的空间。程序运行以来共发生Minor GC(YGC,表示Young GC)16次,总耗时0.105秒;发生Full GC(FGC,表示Full GC)3次,总耗时(FGCT,表示Full GC Time)为0.472秒;所有GC总耗时(GCT,表示GC Time)为0.577秒。使用jstat工具在纯文本状态下监视虚拟机状态的变化,在用户体验上也许不如后文将会提到的JMC、VisualVM等可视化的监视工具直接以图表展现那样直观,但在实际生产环境中不一定可以使用图形界面,而且多数服务器管理员也都已经习惯了在文本控制台工作,直接在控制台中使用jstat命令依然是一种常用的监控方式。

 

4.2.3 jinfo:Java配置信息工具

jinfo(Configuration Info for Java)的作用是实时查看和调整虚拟机各项参数。使用jps命令的-v参数可以查看虚拟机启动时显式指定的参数列表,但如果想知道未被显式指定的参数的系统默认值,除了去找资料外,就只能使用jinfo的-flag选项进行查询了(如果只限于JDK 6或以上版本的话,使用java-XX:+PrintFlagsFinal查看参数默认值也是一个很好的选择)。jinfo还可以使用-sysprops选项把虚拟机进程的System.getProperties()的内容打印出来。这个命令在JDK 5时期已经随着Linux版的JDK发布,当时只提供了信息查询的功能,JDK 6之后,jinfo在Windows和Linux平台都有提供,并且加入了在运行期修改部分参数值的能力(可以使用-flag[+|-]name或者-flag name=value在运行期修改一部分运行期可写的虚拟机参数值)。在JDK 6中,jinfo对于Windows平台功能仍然有较大限制,只提供了最基本的-flag选项。

 

4.2.4 jmap:Java内存映像工具

jmap(Memory Map for Java)命令用于生成堆转储快照(一般称为heapdump或dump文件)。如果不使用jmap命令,要想获取Java堆转储快照也还有一些比较“暴力”的手段:譬如在第2章中用过的-XX:+HeapDumpOnOutOfMemoryError参数,可以让虚拟机在内存溢出异常出现之后自动生成堆转储快照文件,通过-XX:+HeapDumpOnCtrlBreak参数则可以使用[Ctrl]+[Break]键让虚拟机生成堆转储快照文件,又或者在Linux系统下通过Kill-3命令发送进程退出信号“恐吓”一下虚拟机,也能顺利拿到堆转储快照。jmap的作用并不仅仅是为了获取堆转储快照,它还可以查询finalize执行队列、Java堆和方法区的详细信息,如空间使用率、当前用的是哪种收集器等。

 

和jinfo命令一样,jmap有部分功能在Windows平台下是受限的,除了生成堆转储快照的-dump选项和用于查看每个类的实例、空间占用统计的-histo选项在所有操作系统中都可以使用之外,其余选项都只能在Linux/Solaris中使用。jmap命令格式:

 

 代码清单4-2是使用jmap生成一个正在运行的Eclipse的堆转储快照文件的例子,例子中的3500是通过jps命令查询到的LVMID。代码清单4-2 使用jmap生成dump文件

 

4.2.5 jhat:虚拟机堆转储快照分析工具

JDK提供jhat(JVM Heap Analysis Tool)命令与jmap搭配使用,来分析jmap生成的堆转储快照。jhat内置了一个微型的HTTP/Web服务器,生成堆转储快照的分析结果后,可以在浏览器中查看。不过实事求是地说,在实际工作中,除非手上真的没有别的工具可用,否则多数人是不会直接使用jhat命令来分析堆转储快照文件的,主要原因有两个方面。一是一般不会在部署应用程序的服务器上直接分析堆转储快照,即使可以这样做,也会尽量将堆转储快照文件复制到其他机器[插图]上进行分析,因为分析工作是一个耗时而且极为耗费硬件资源的过程,既然都要在其他机器上进行,就没有必要再受命令行工具的限制了。另外一个原因是jhat的分析功能相对来说比较简陋,后文将会介绍到的VisualVM,以及专业用于分析堆转储快照文件的Eclipse Memory Analyzer、IBM HeapAnalyzer[插图]等工具,都能实现比jhat更强大专业的分析功能。代码清单4-3演示了使用jhat分析上一节采用jmap生成的Eclipse IDE的内存快照文件。

 

 屏幕显示“Server is ready.”的提示后,用户在浏览器中输入http://localhost:7000/可以看到分析结果,如图4-3所示。分析结果默认以包为单位进行分组显示,分析内存泄漏问题主要会使用到其中的“Heap Histogram”(与jmap-histo功能一样)与OQL页签的功能,前者可以找到内存中总容量最大的对象,后者是标准的对象查询语言,使用类似SQL的语法对内存中的对象进行查询统计。如果读者需要了解具体OQL的语法和使用方法,可参见本书附录D的内容。

 

4.2.6 jstack:Java堆栈跟踪工具

jstack(Stack Trace for Java)命令用于生成虚拟机当前时刻的线程快照(一般称为threaddump或者javacore文件)。线程快照就是当前虚拟机内每一条线程正在执行的方法堆栈的集合,生成线程快照的目的通常是定位线程出现长时间停顿的原因,如线程间死锁、死循环、请求外部资源导致的长时间挂起等,都是导致线程长时间停顿的常见原因。线程出现停顿时通过jstack来查看各个线程的调用堆栈,就可以获知没有响应的线程到底在后台做些什么事情,或者等待着什么资源。

 

 

 

 从JDK 5起,java.lang.Thread类新增了一个getAllStackTraces()方法用于获取虚拟机中所有线程的StackTraceElement对象。使用这个方法可以通过简单的几行代码完成jstack的大部分功能,在实际项目中不妨调用这个方法做个管理员页面,可以随时使用浏览器来查看线程堆栈,如代码清单4-5所示,这也算是笔者的一个小经验。代码清单4-5 查看线程状况的JSP页面

 

4.2.7 基础工具总结

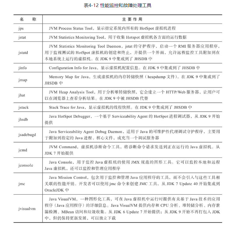
下面表4-5~表4-14中罗列了JDK附带的全部(包括曾经存在但已经在最新版本中被移除的)工具及其简要用途,限于篇幅,本节只讲解了6个常用的命令行工具。笔者选择这几个工具除了因为它们是最基础的命令外,还因为它们已经有很长的历史,能适用于大多数读者工作、学习中使用的JDK版本。在高版本的JDK中,这些工具大多已有了功能更为强大的替代品,譬如JCMD、JHSDB的命令行模式,但使用方法也是相似的,无论JDK发展到了什么版本,学习这些基础的工具命令并不会过时和浪费。·基础工具:用于支持基本的程序创建和运行(见表4-5)

 

 ·安全:用于程序签名、设置安全测试等(见表4-6)

 

 

 

 

 

 

 

 

 

 

 

 

 

 

posted @ 2020-04-18 22:33  弱水三千12138  阅读(339)  评论(0)    收藏  举报