深入解析:java-springboot校园闲置物品交易平台 基于 SpringBoot 的校园二手资源循环交换系统 Java 轻量级高校跳蚤市场交易平台计算机毕业设计
java-springboot校园闲置物品交易平台05uq380b计算机毕业设计(配套有源码 应用 mysql数据库 论文)
本套源码可能在文本联xi,先看具体框架功能演示视频领取,可分享源码参考。
,一套以 SpringBoot 为骨架、Vue 为门面、MySQL 做仓库的“校园闲置物品交易平台”顺势而生,目标只有一个:让旧物快速找到新主人,让交易像扫码买水一样简单。就是每学期末,宿舍楼下总出现“毕业甩卖”地毯,教科书、键盘、台灯、球衣堆成小山——买家想捡漏,卖家想回血,却苦于没有靠谱渠道。把“地摊”搬上手机,让闲置信息像朋友圈一样实时刷新,成为校园刚需。于
系统功能一览:
注册/登录/找回密码/验证码
个人信息维护(头像、昵称、电话、学院、专业、班级、学生证照片、余额)
校园资讯浏览(图文、分类、点赞、收藏、点击统计)
商品类型管理(图标、名称、多级分类)
闲置商品全周期(发布、编辑、下架、搜索、筛选、收藏、评论、私信、举报)
商品字段:编号、名称、类型、照片、规格、新旧程度、上架时间、详情、价格、库存、单限、点击数、评论数、收藏数
购物车(数量调整、单价显示、一键结算)
订单中心(下单、支付、发货、收货、评价、申诉、物流跟踪、地址管理)
在线咨询与回复(商品级问答、时间戳、照片)
申诉信息(编号、标题、照片、内容、审核、回复)
联系客服(提问、回复、已读标记)
地址簿(收货人、电话、地址、默认标识)
收藏夹(商品、资讯一键收藏、取消)
后台仪表盘:日活、交易量、商品分布、申诉率
全站模糊搜索、分页、条件组合、Excel 导入导出
JWT 单点登录、统一异常处理、RESTful 接口文档自动生成
一句话总结:从发布闲置到完成交易,从点赞资讯到售后申诉,所有环节线上闭环,浏览器就是校园跳蚤市场,手机就是收银台,让“旧物”秒变“新资金”。
注:以上是纯课题毕业设计功能介绍,并非实际编写完成,最终研发结束的毕业设计程序以下面的的环境软件、特性图和界面为准。
系统所得的环境软件:idea、eclipse+mysql5.7、8.0+Navicat+JDK1.8+tomcat7.0
3 需求分析
3.1框架可行性分析
校园闲置物品交易平台的可行性分析基于当下的互联网背景,从经济、技术、法律和用户使用上进行了调查,从此验证次系统开发的可行性。下面分别从以下几点进行分析:
- 经济可行性分析:此系统所用的框架技能完全是开源的,其余的软件使用也都是免费的,在制作方面所消耗的成本可以忽略不计。而建立系统信息库所需的费用远远少于其带来的社会收益,从经济上分析系统是完全可行的。
- 技术可行性分析:对系统进行分析,校园闲置物品交易平台的大部分功能都应该管理员完成,体系只需要添加少量代码就许可很好适配管理员功能[7]。可以提高文档的复用率,提高效率。在数据库方面,ORM简化了表的创建和使用,采用了Oracle旗下开源的关系型信息管理系统MySQL,多表存储的特点使数据更加规范化,增删改查更容易。综上所述,技术开发上并无太大的难点。
- 用户使用可行性分析:鉴于系统的启用用户,有统一的账号和密码,且系统无需用户有过多的操控,界面清晰简洁,用户应用可行性上无疑问。
- 法律可行性分析:即分析本系统是否与各类法律相悖。本系统使用市面开源免费软件开发,且作为个人毕设,无商用,均为本人自主开发,并且页面设计合理,发布的信息要求符合常规。整个系统无抵触法律法规的问题。因此在法律上,本系统可行。
3.2框架需求分析
用户需要什么,体系需要什么,对此进行问题的列举,等级的排列,需要缜密的分析和大量的调研。就是需求分析在系统编写中有着十分重要的作用。软件项目凭借软件工程的思想和步骤可以大大的提高开发效率,缩短软件开发周期,保证了软件方案的质量。需求分析作为软件工程方法中的一步是至关重要的。软件需求工程是一门分析并记录软件需求的学科。需求分析简单的来说就
校园闲置物品交易平台在国内有很多值得借鉴的例子,效果也都趋于完善,因此此次校园闲置物品交易平台将轻量化开发,要搞定以下功能:
(1)要支持完整的用户注册,登录功能,账号的管理通过管理员来达成。
(2)校园闲置物品交易平台的前端页面简单明了,功能让用户敏捷上手,一目了然,不需要教程也能直接应用。
(3)为了用户能够方便的搜寻信息。
(4)管理员通过后台系统来完成对校园闲置物品交易信息的编辑,包括添加、删除等操作。
3.3开发目标
校园闲置物品交易平台主要编写目标如下:
(1)对零碎化、分布散的校园闲置物品交易信息进行收纳、整理,通过网络服务平台使这些信息内容更加调理,更加方便化和清晰化,让访问该系统的每个用户享受浏览的过程。
(2)生活中存在的一些现象:人员冗余。校园闲置物品交易平台应尽量减少用户的需求压力,给他们提供省时省力省心的服务平台,降低其工作量。
(3)便于查询信息及管理信息等。
(4)通过计算机网络技术,提升解决管理问题和技术工作的质量,为用户一种规范方便的服务。
(5)该系统的面向用户为管理员和学生,系统的设计风格应该简约整洁,处理容易上手,目标信息明确,避免花里胡哨。
(6)为社会稳定和发展贡献一份力量。
3.4系统用例分析
校园闲置物品交易平台综合网络空间构建设计要求。目的是将校园闲置物品交易平台将传统管理方式转换为在网上管理,完成校园闲置物品交易管理的方便快捷、安全性高、交易规范做了保障,目标明确。校园闲置物品交易平台可以将功能划分为管理员功能和学生效果。
(1)、管理员关键效果包含学生、商品类型、闲置商品、在线咨询、申诉信息、系统管理、订单管理、用户信息等进行管理。管理员用例如下:

图3-1 管理员用例图
(2)、学生关键功能包含闲置商品、在线咨询、申诉信息、订单管理、用户信息等。学生用例如下:

图3-2学生用例图
3.5平台流程分析
3.5.1 用户登录流程
登录流程完成了管理员和学生的登录,在登录页面需用户填写自己的信息,前端页面会将信息传递给后端接口,随后查询数据库确定该身份有效后登录成功,否则此用户登录失败,需要重新填写信息,进行再次验证,如图3-3所示。

图3-3登录流程图
3.5.2 系统操作流程
系统操作流程分析是软件开发过程中的一个关键环节,它是整个系统整体的运行过程,必须保证其中的每一个步骤都是确定的,这样一个规范的流程图可以使开发者易于理解,快速的投入到接口开发中,从而提升环境开发效率。
同时,流程图还能减少开发者对系统操作流程产生歧义和降低沟通的成本,系统操作流程如图3-4所示。

图3-4系统操作流程图
3.6小结
校园闲置物品交易平台旨在让用户能够轻松便捷的管理系统信息,让管理员的工作负担减轻。本章主要对系统的经济、技术、法律、市场可行性进行分析。确认可行后,对校园闲置物品交易平台进行了需求分析和流程分析,从学生和管理员角度思考了可能会有的需求,是后续论文和应用开发的基础指导。
4 系统总体设计
4.1系统功能结构设计图
控制性比较强,创建过程中采用了结构化和模块化的设计思想,自顶向下,从总体到部分,合理划分系统的结构和模块。结构化创建时使用模块式开发,各模块之间互不影响,方便环境的开发与管理。框架总体功能如下图所示:就是系统采用了结构化编写的方法。这种开发方法的优点

图 4-1平台总体功能模块图
4.2 数据库设计与实现
在每一个系统中数据库有着极其重要的作用,数据库的设计得好将会增加系统的效率以及平台各逻辑功能的建立。所以数据库的设计我们要从框架的实际需要出发,才能使其更为完美的符合系统效果的构建。
4.2.1 概念模型设计
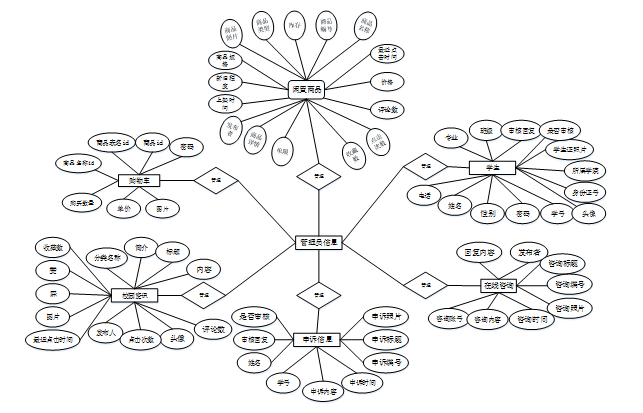
通过概念模型是对现实中的问题出现的事物的进行描述,ER图是由实体及其关系构成的图,通过E-R图能够清楚地描述系统涉及到的实体之间的相互关系。本文将“学生、闲置商品、申诉信息、购物车、校园资讯、在线咨询”等作为实体,它们的局部E-R图,如图4-2所示:

图4-2局部E-R图
5 系统详细设计与构建
按照软件工程的流程来说,在平台的详细设计与实现阶段,要把模块、视图、模板进行相应的组合完毕一个个所需的效果,此章将会把设计中模块一一说明如何设计和实现的。
5.1前台页面实现
当人们打开系统的网址后,首先看到的就是首页界面。在这里,人们能够看到系统的导航条,利用导航条导航进入各功能展示页面进行操作。系统首页界面如图5-1所示:

图5-1 架构首页界面
否唯一,并将新用户数据存入MySQL数据库。完成后,后端向前端发送注册成功的确认,前端随后通知用户达成注册。这个过程实现了新用户的资料收集、验证和存储,环境注册页面如图5-2所示:就是在注册流程中,用户在Vue前端填写必要信息(如用户名、密码等)并提交。前端将这些信息依据HTTP请求发送到Java后端。后端处理这些信息,检查用户名

图5-2框架注册页面
闲置商品:在闲置商品页面的输入栏中输入商品名称、价格进行查询,可以查看到闲置物品详细信息,并进行添加到购物车、立即购买、在线咨询、评论或收藏运行;闲置商品页面如图5-3所示:

图5-3闲置商品详细页面
通过个人中心:在个人中心页面输入个人信息能够进行更新管理,还可能对修改密码、我的订单、我的地址、我的收藏进行操作;如图5-4所示:

图5-4 个人中心界面
5.2后台模块达成
在登录流程中,用户首先在Vue前端界面输入用户名和密码。这些信息通过HTTP请求发送到Java后端。后端接收请求,通过与MySQL数据库交互验证用户凭证。如果认证成功,后端会返回给前端,允许用户访问系统。这个过程涵盖了从用户输入到系统验证和响应的全过程。如图5-5所示。

图5-5 后台登录界面
5.2.1管理员效果达成
管理员进入主页面,主要功能包括对学生、商品类型、闲置商品、在线咨询、申诉信息、系统管理、订单管理、用户信息等进行操作。管理员主页面如图5-6所示:

图5-6 管理员主界面
学生功能在视图层(view层)进行交互,比如点击“搜索、新增、删除或审核”按钮或填写学生表单。这些学生表单动作被视图层捕获并作为请求发送给相应的控制器层(controller层)。控制器接收到这些请求后,调用服务层(service层)以执行相关的业务逻辑,例如验证输入素材的有效性和与数据库的交互。服务层处理完这些逻辑后,进一步与内容访问对象层(DAO层)交互,后者负责具体的数据执行如查看或删除学生信息,并将操作结果返回给控制器。最终,控制器根据这些结果更新视图层,以便学生效果许可看到最新的信息或相应的处理反馈。如图5-7所示:

图5-7学生界面
商品类型功能在视图层(view层)进行交互,比如点击“搜索、新增或删除”按钮或填写商品类型表单。这些商品类型信息动作被视图层捕获并作为请求发送给相应的控制器层(controller层)。控制器接收到这些请求后,调用服务层(service层)以执行相关的业务逻辑,例如验证输入数据的有效性和与数据库的交互。服务层处理完这些逻辑后,进一步与信息访问对象层(DAO层)交互,后者负责具体的数据操作如查看或删除商品类型信息,并将操作结果返回给控制器。最终,控制器根据这些结果更新视图层,以便商品类型作用行看到最新的信息或相应的操作反馈。如图5-8所示:

图5-8商品类型界面
闲置商品特性在视图层(view层)进行交互,比如点击“搜索或删除”按钮或填写闲置商品表单。这些闲置商品信息动作被视图层捕获并作为请求发送给相应的控制器层(controller层)。控制器接收到这些请求后,调用服务层(service层)以执行相关的业务逻辑,例如验证输入数据的有效性和与数据库的交互。服务层处理完这些逻辑后,进一步与信息访问对象层(DAO层)交互,后者负责具体的数据操作如查看、修改、查看评论或删除闲置商品信息,并将操作结果返回给控制器。最终,控制器根据这些结果更新视图层,以便闲置商品功能可以看到最新的信息或相应的操作反馈。如图5-9所示:

图5-9闲置商品界面
申诉信息功能在视图层(view层)进行交互,比如点击“搜索、删除或审核”按钮或填写申诉信息表单。这些申诉信息动作被视图层捕获并作为请求发送给相应的控制器层(controller层)。控制器接收到这些请求后,调用服务层(service层)以执行相关的业务逻辑,例如验证输入数据的有效性和与数据库的交互。服务层处理完这些逻辑后,进一步与数据访问对象层(DAO层)交互,后者负责具体的资料操作如查看或删除申诉信息,并将操作结果返回给控制器。最终,控制器根据这些结果更新视图层,以便申诉信息能力可以看到最新的信息或相应的操控反馈。如图5-10所示:

图5-10申诉信息界面
5.2.2学生作用实现
学生进入主页面,主要作用包括对闲置商品、在线咨询、申诉信息、订单管理、用户信息等进行操作。学生主页面如图5-11所示:

图5-11学生主界面
5.3小结
本章介绍了系统的各个模块和实现功能,对模块下的关键功能进行了介绍,并通过图片展示了实现效果。
源码无偿分享,文未领取

浙公网安备 33010602011771号