软考系统分析师·每日学习卡 | [日期:2025-06-18] | [今日主题:需求分析-UML概述]
一、今日学了啥?
- UML(统一建模语言)
- 一种可视化建模语言,用于面向对象的分析与设计,并非程序设计语言。
- 提供了一组图形化工具(图、构造块、规则等),支持从需求分析到系统实现的全过程建模。
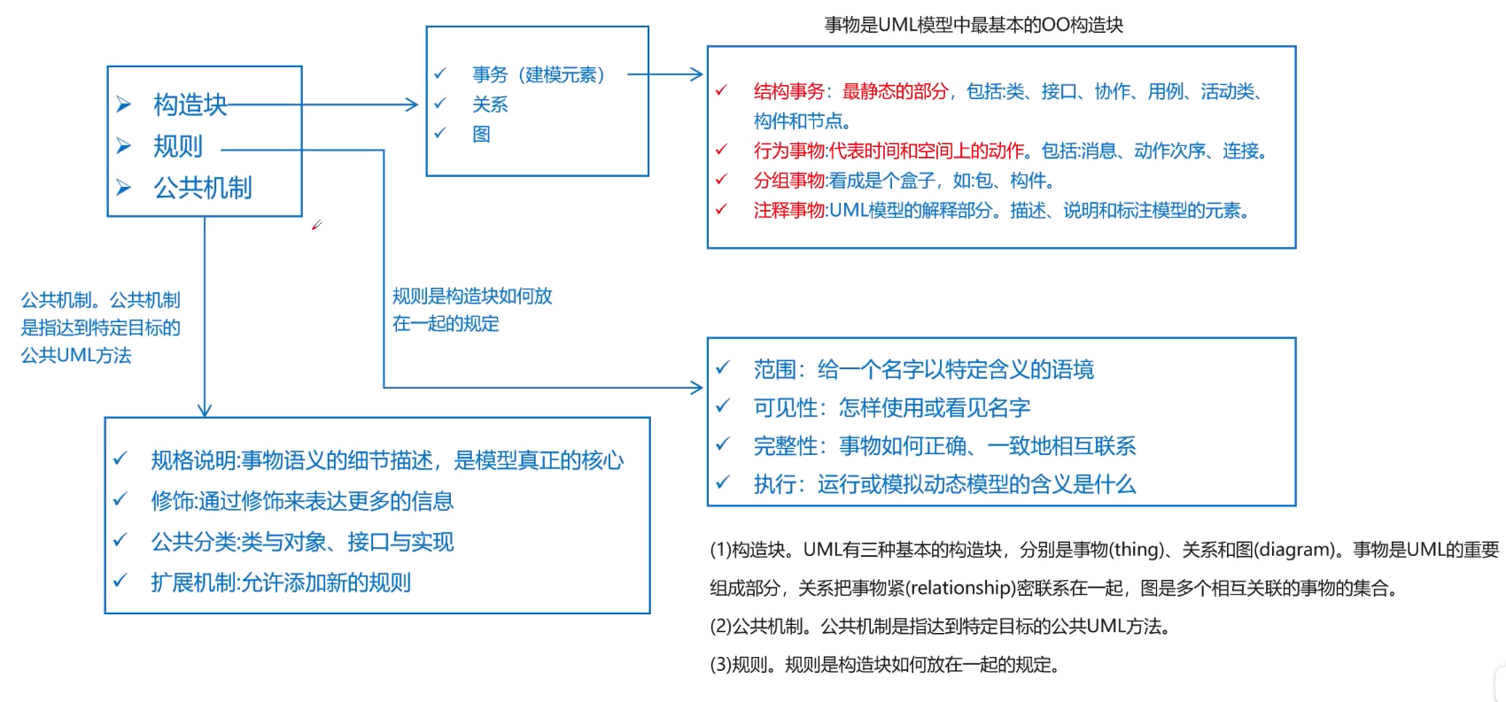
- 主要包含三大部分:构造块、规则和公共机制,其中构造块又分为事物、关系和图。

二、重点/要记住的!
-
🔺 类与对象:类是抽象的数据类型,对象是类的实例。
-
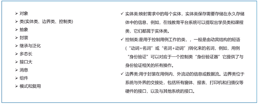
🔺 三种类的分类
- 实体类:用于持久化(如数据库中的学员、课程)。
- 边界类:与外部交互相关(如窗口、报表、接口)。
- 控制类:协调其他类或用例的行为。
-
🔺 面向对象四大特性:封装、继承、多态、抽象

-
🔺 UML构造块
- 包括 类、接口、用例、活动、消息、组件、包 等。
- 分为四类:结构性、行为性、分组性 和 注释性。
-
🔺 UML图的分类
- 静态图(结构图):如类图、对象图、组件图、部署图。
- 动态图(行为图):如用例图、状态图、活动图、顺序图、通信图、定时图、交互概览图。

-
🔺 4+1 视图模型
- 包括逻辑视图、进程视图、实现视图、部署视图 + 用例视图。
- 不同角色关注不同视图,如系统分析师关注逻辑视图,程序员关注实现视图。

-
❌ UML是建模语言,不是编程语言
-
❌ 类的三种分类容易混淆,尤其边界类和控制类的区别
-
❌ 图的分类容易记混:
- 静态图 = 结构图;动态图 = 行为图。
- 交互图包括:顺序图、通信图、定时图、交互概览图。
三、今天的小收获/卡住的地方
- 卡住:今天uml涉及的概念很多,记不清,需要结合实例理解,近期主题式阅读选择UML的相关书籍泛读一下
四、明天学啥?(一句话计划)
明天学习用例图
像实干家一样思考问题,像思想家一样付诸行动。
愿你我共同进步!

浙公网安备 33010602011771号