react中的生命周期(一)
1.概述
官方简述版:可参考我的另一篇文章:https://www.jianshu.com/p/953ec89995d2
所谓生命周期,就是一个对象从开始生成到最后消亡所经历的状态,理解空间的生命周期,是开发中必须掌握的一个知识点。就像 Android 开发中组件 一样,React Native的组件也有生命周期(Lifecycle)。
React Native组件的生命周期大致上可以划分为实例化阶段、存在阶段和销毁阶段。我们只有在理解组件生命周期的基础上,才能开发出高性能的app。
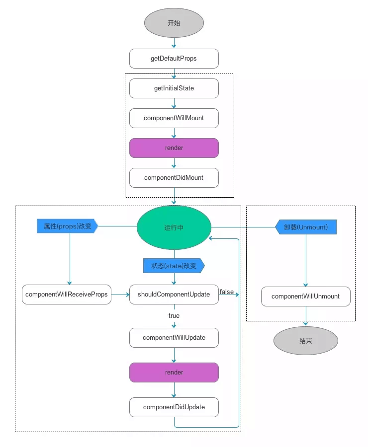
React Native中组件的生命周期大致可以用以下图表示:

图解:
第一阶段:是组件第一次绘制阶段,如图中的上面虚线框内,在这里完成了组件的加载和初始化;
第二阶段:是组件在运行和交互阶段,如图中左下角虚线框,这个阶段组件可以处理用户交互,或者接收事件更新界面;
第三阶段:是组件卸载消亡的阶段,如图中右下角的虚线框中,这里做一些组件的清理工作
废话不多说,光讲理论可能也不太清楚,我们来看代码,研究一下:
~~~~~~~~~~~~~~~~~~~~~~~~~~~~~~~~~~~~~~~~~~~~~~~~~~~~~~~~~~~~~~~~~~~~~
import React from "react";
import ReactDOM from "react-dom";
class Parent extends React.Component{
static defaultProps = {
c:88
}
constructor(a){
//a.b=9;// 不可以进行修改;
super(a);
// 如果需要在constructor需要获取属性,那么需要在super传进去整个对象
//console.log(this.props);// undefined
//console.log(this.props);
this.state={num:100}
}
componentWillMount(){
// 钩子函数中的this指向当前组件的实例;
//console.log(this);
// render执行之前,将要挂载元素之前;
// 在这个钩子函数中不可以操作DOM;因为当前还没有进行挂载;
// console.log(this.refs.a);
// setState 在componentWillMount这个钩子函数中是同步的;
// 只有将要挂载组件时执行一次,当数据更新时,不再执行;
this.setState({num:200});
}
componentDidMount(){
// 在render渲染完之后;
// 当组件渲染完成,执行当前的钩子函数;经常可以在这里操作页面中的DOM元素;
console.log(this.refs.a);
}
add=()=>{
// 在给元素的绑定事件中,一般写成箭头函数;因为箭头函数中没有this;会指向外层作用域的this;通过this去获取或改变状态;
this.setState({num:this.state.num+1})
}
shouldComponentUpdate(nextProps,nextState){
console.log("shouldComponentUpdate");
console.log(nextProps, nextState);
/*if(nextState.num<210){
this.setState({num:this.state.num+1})
}*/
// nextProps\nextState代表最新状态和最新的属性
// 返回true,会默认调用render方法;如果返回false,不再调用render;
//return !(nextState.num%2);
return 1;
}
componentWillUpdate(){
// 根据shouldComponentUpdate的返回值判断该方法是否执行;并且是在render之前执行的;
console.log("componentWillUpdate")
}
componentDidUpdate(){
console.log("componentDidUpdate")
}
/*componentWillReceiveProps(){
console.log("componentWillReceiveProps")
}*/
render(){
console.log("render");
return <div>
<p ref="a">{this.state.num}</p>
<Son val={this.state.num}/>
<button onClick={this.add}>加1</button>
</div>
}
}
class Son extends React.Component{
componentWillReceiveProps(nextProps){
// nextProps :代表更新之后的属性;
console.log("componentWillReceiveProps")
}
shouldComponentUpdate(nextProps,nextState){
// 当属性或状态其中一个发生改变,就会触发这个函数;
console.log("儿子 shouldComponentUpdate");
console.log(nextProps, nextState);
return 1;
}
componentWillUpdate(){
// 根据shouldComponentUpdate的返回值判断该方法是否执行;并且是在render之前执行的;
console.log(" 儿子componentWillUpdate")
}
componentDidUpdate(){
console.log("儿子 componentDidUpdate")
}
render(){
return <div>
{this.props.val}
</div>
}
}
// 生命周期钩子函数的执行顺序:当初始化react实例时,调用的钩子函数;
// defaultProps==>constructor==>componentWillMount==>render==>componentDidMount
// 当数据更新时,执行的钩子函数
// shouldComponentUpdate===>componentWillUpdate==>render==> componentDidUpdate
ReactDOM.render(
<Parent a="1" b="100"/>,
document.querySelector("#root")
);
~~~~~~~~~~~~~~~~~~~~~~~~~~~~~~~~~~~~~~~~~~~~~~~~~~~~~~~~~~~~~~~~~~~~~
2.生命周期分析
2.1实例化阶段分析
钩子函数1:getDefaultProps
该函数用于初始化一些默认的属性,通常会将固定的内容放在这个函数 中进行初始化和赋值;
在组件创建之前,会先调用 getDefaultProps()初始化一些属性,由于组件初始化后,再次使用该组件不会调用getDefaultProps(),所以组件自己不可以自己修改props。
钩子函数2:getInitialState
该函数是用于对组件的一些状态进行初始化;
该函数不同于getDefaultProps,在以后的过程中,可以再次调用。
比如:
this.setState({
activePage: activePage,
currentX: contentOffSetX });
注:一旦调用了this.setState方法,组件一定会调用render方法,对组件进行再次的渲染,不过,如果React框架会自动根据DOM的状态来判断是否需要真正的渲染。
钩子函数3:componentWillMount
这个函数调用时机是在组件创建,并初始化了状态之后,在第一次绘制 render() 之前。这个函数在整个生命周期中只被调用一次。
render是一个组件中必须有的方法,本质上是一个函数,并返回JSX或其他组件来构成DOM,和Android的XML布局类似。作用是通知系统准备加载组件。
钩子函数4:componentDidMount
该方法是在调用了render方法后,通知组件已经加载完成。一般会在这个函数中处理网络请求等加载数据的操作;
2.2.存在期阶段分析
钩子函数5:componentWillReceiveProps
如果组件收到新的属性(props),就会调用 componentWillReceiveProps()对组件的props或state进行了修改。
旧的属性还是可以通过 this.props 来获取,通过调用 this.setState() 来更新你的组件状态,这里调用更新状态是安全的,并不会触发额外的 render() 调用。
钩子函数6:shouldComponentUpdate
当组件接收到新的属性和状态改变的话,都会触发调用 shouldComponentUpdate(…),通过返回false或true来控制是否进行界面的渲染。如果 true 表示需要更新,继续走后面的更新流程。否者,则不更新,直接进入等待状态。
钩子函数7:componentWillUpdate
如果组件状态或者属性改变,并且上面的 shouldComponentUpdate() 返回为 true,就会开始准更新组件,并调用 componentWillUpdate(),组件刷新前调用,有点类似于componentWillMount()。
钩子函数8:componentDidUpdate
调用了 render() 更新完成界面之后,会调用 componentDidUpdate() 来得到通知,其函数原型如下:
void componentDidUpdate(
object prevProps,
object prevState
);
2.3销毁期阶段分析
钩子函数9:componentWillUnmount
当组件要被从界面上移除的时候,就会调用 componentWillUnmount(),该函数可以做一些组件相关的清理工作,例如取消计时器、网络请求等。
总结

补充
什么是DOM Diff算法?
Web界面由DOM树来构成,当其中某一部分发生变化时,其实就是对应的某个DOM节点发生了变化。在React中,构建UI界面的思路是由当前状态决定界面。前后两个状态就对应两套界面,然后由React来比较两个界面的区别,’这就需要对DOM树进行Diff算法分析。
即给定任意两棵树,找到最少的转换步骤。但是标准的的Diff算法复杂度需要O(n^3),这显然无法满足性能要求。要达到每次界面都可以整体刷新界面的目的,势必需要对算法进行优化。这看上去非常有难度,然而Facebook工程师却做到了,他们结合Web界面的特点做出了两个简单的假设,使得Diff算法复杂度直接降低到O(n)两个相同组件产生类似的DOM结构,不同的组件产生不同的DOM结构;对于同一层次的一组子节点,它们可以通过唯一的id进行区分。

浙公网安备 33010602011771号