shiye-随笔
马哲
习思想:






毛概:


















经济:
通货膨胀,市面上钱多了,物价上涨,收入分配效应就是劫贫济富,内部调整,对于国家或者中央银行就应该多收钱,少放钱,也就是紧缩性政策,央行也叫中国人民银行


























刑法:
正当防卫,一定是正在进行时的不法活动,包括暂停,比如强奸中途接电话可以防卫,有人砍了你,又准备砍的时候,菜刀掉地上,可以防卫,
完事后别人走了,已经不算正在进行时,再去报复回去,就只能算故意伤害,不能叫防卫过当,已经和防卫没关系了
紧急避险,保大避小,不得已不出手坏人,并且会侵犯无辜的第三方
比如甲在打司机,我为了不出车祸,出手打甲,甲轻伤,这个甲是不法侵害人,不是无辜者,所以没有无辜第三方,不能叫紧急避险,而是正当防卫
既遂的都不能叫犯罪中止了,比如,收买了一名儿童想去卖出,结果害怕,又送回去,但是儿童已经到手了,是既遂了,又如,挪用公款,又返回去,也到手了,不能叫中止,也是既遂

3人以上,犯罪集团大于等于3共同犯罪大于等于2



附加刑,主刑都能单独适用,但是主刑只能判处一个,不能多个主刑,可以多个附加刑,但是多个附加刑是并列关系,不能附加刑再附加刑
附加刑中的罚金,区别开罚款,一个是刑法附加刑,一个是行政处罚


可以单独适用,161,立即死刑才是最高人民法院,死缓可以低一级,省高院



应当从轻

民法:








简单说就是失踪回来后,都不一定是自己的,钱也只是最多补偿,都不能叫赔偿,别人无错

法人是一个组织,法定代表人只是代表,是自然人


不需要一定要完人,限人也有一定的民事能力,比如纯获利,金额较小等:


民法中无效和可撤销的区别:




无权代理(并不是无权,而是指效力变为本人,本人是被代理人)中的表见代理


经典案例:被告人不懂 诉讼时效 (本题这超过一般诉讼3年),法院又不得主动提起,所以正常判决还钱

中止 - 被动 中断 - 被动


民法典中的合同编


要约邀请-只发不管,所以重点是邀请。 要约-有具体要求约束,或者意向,受约束,如时间承诺、价格承诺,数量,典型如自动售卖机,如去联系广告方有意愿买东西,就是发出要约



很多合同交付时才成立,又如:保管合同


关于定金合同中 ,选择了违约金就没有定金条款(一般为双倍)


转移之前,正常可以撤销,但是公益、道德不能撤销




宪法:


需配合脑图中的宪法历史!!!重要 https://zhuanlan.zhihu.com/p/719203872 (宪法的第一部和修改从54年开始)

两个都可以监督,并且常委会不仅能监督还能提议,即常委会和人大都能提议和监督,不过提议是五分之一人大就行

人大产生这些机关,并监督他们,算上级,所以下级机关不能反向监督上级人大

需聚居,人多,所以乡不是自治地区,并且自治机关只有人大和政府,法院等都不是,并且由自己人担任自治领导或者常委会有一位副主任或主任
同理,人大和政府都自治了,对应就是立法自治和行政自治。同理法院检察院不自治,所以也没有司法自治


有两个特殊需国务院批准

群众自治,所以政府不得派主任

立法虽然自治,但还是需要去人常审查,备案,国外居住权的人也可以参与立法,行政区不用交税,且比自治州多司法权等




人大人常都能立法提议,人大每年一次,所以那种紧急的和比较繁琐的都是人常处理

乡,县,直接选举,县以上的市省州都为间接选举

国务院的一些能力


经典题:a是主席,b是监督关系,d人大只对人常管理,再由人常管理国务院,所以d应该是县人常去撤销,因为没有镇人常



行政法
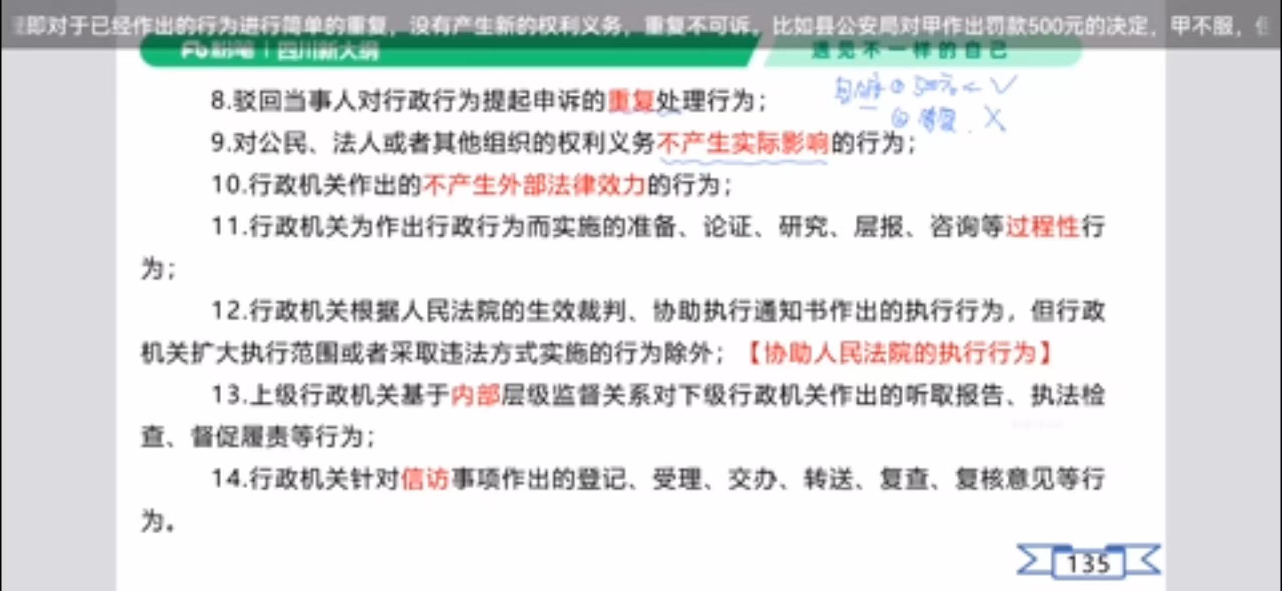
官管民,不平等,具体行政行为就是针对特定对象,抽象就是没有针对特定对象














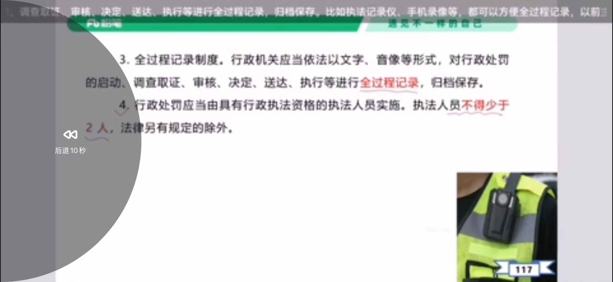
行政机关权力不同,这五个可以自己强制执行

第一条中的加处罚款,相当于利息,而不是罚款,罚款本身属于行政处罚



区别行政许可和行政确认,许可是官对民,没有这个许可就不能干

这里面有一个知识点:只有法律法规能设计经常性许可,也说明了政府规章权力很小,只能设立临时性的,并且涉及一些处罚也只能罚钱,通报等小范围权力



吊销和撤销主要区别在于违法时间,在行政许可前违违法的,就是撤销,许可后违法,就是吊销


典型的法律法规才允许(规章规范级别不够)
=================================
分界线,前面都是官管民,下面将是民告官
复议和诉讼,主要区别在对象不同,复议是上级机关,如对县政府不服,复议就是市政府,诉讼就是法院,并且一般情况下,两者都是自由选择,但是有一些复议前置情况,必须先复议,直接诉讼不受理



复议找上级:现在基本找上级政府,例外:有五个垂直机构只能找上一级垂直部门,司法是既能找政府,也能垂直
省级,或者部,如四川省,公安部,都是找自己,再上一级太高级别了,忙不过来



复议前置都是一些方便复议解决的,去诉讼,法院还不好解决,所以不如规定先复议





行政机关违法 是赔偿 ,处理异常的事 补偿

抽象和具体行为,抽象不能复议

原则上不停止执行,但是官让停,可以停止执行,所以申请人是民不行,而复议的对象也就是被申请人就是机关,就是官,可以,c中的机关二字更直接

单数是为了少数服从多数











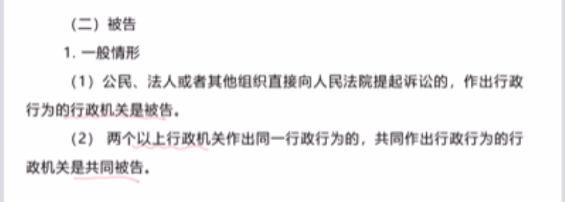
讲究权责一致,授权有这个权利就要负责,诉讼直接找他比如高校,委托同理,因为只是委托,权利还在A,所以告A


诉讼和复议基本一致,比如不停止执行,但是因为内部专业性,诉讼是不适用调解

简易程序也大差不差,区别在于复议是3000元,并且多一个通报批评


浙公网安备 33010602011771号