硬件基础知识和典型应用-在休眠项目中RS485电路休眠设计
<p><iframe name="ifd" src="https://mnifdv.cn/resource/cnblogs/LearnHardware" frameborder="0" scrolling="auto" width="100%" height="1500"></iframe></p>
提示:
要看懂这篇文章需要先知道TTL通信的实质是怎么通信的: https://www.cnblogs.com/yangfengwu/p/13757081.html
直接上菜

解释:
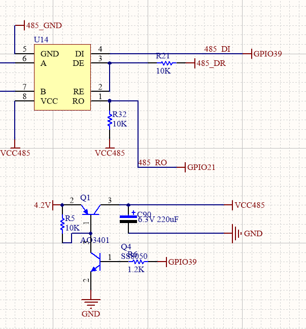
控制RS485低功耗实质就是控制电源; 人们常识都是使用单独的引脚去控制RS485的电源;
上面的电路也是使用引脚控制的电源,不过是直接使用的单片机串口GPIO39 (TX)引脚;
在串口通信中TX引脚默认是高电平, 所以一直给RS485供电; C90是储能电容;
咱只关注最小波特率 1200,然后全部发送0x00时候电路是否满足; (波特率越高越能尽快给储能电容充电,所以只测试最低波特率)
因为这个时候,TX引脚为低电平的时间最长, 也就是给后面RS485断电的时间最长; 因为中间全是0 ;

下面是实测数据
4.2V供电, 使用一颗6.3V 220uF 3528钽电容(就是上面的C90) 1200波特率一直发送0x00的通信过程中 VCC485 最低电压3.6V;
就是说全部发送0数据的时候,储能电容可以坚持放电到3.6V; 通信完全没有问题;可以满足RS485的最小供电电压;

我又测试了4.2V供电, 使用一颗16V 100uF 1206 电解电容 1200波特率一直发送0x00最低电压2.43V(虽能通信,但是太危险, 两颗这种电容估计可以)

我又测试了921600波特率通信的时候,VCC485电压情况,基本不动; 这是因为通信频率越高越能及时的给储能电容充电;

.
浙公网安备 33010602011771号