会员
周边
新闻
博问
闪存
众包
赞助商
Chat2DB
所有博客
当前博客
我的博客
我的园子
账号设置
会员中心
简洁模式
...
退出登录
注册
登录
yang-jc
博客园
首页
新随笔
联系
订阅
管理
上一页
1
2
3
2023年7月17日
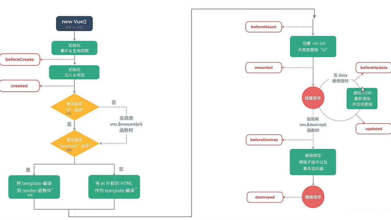
Vue
摘要:
Vue
阅读全文
posted @ 2023-07-17 20:21 __YJC
阅读(45)
评论(0)
推荐(0)
JavaScript
摘要:
JavaScript
阅读全文
posted @ 2023-07-17 12:13 __YJC
阅读(37)
评论(0)
推荐(0)
2023年7月15日
HTML和CSS
摘要:
HTML和CSS
阅读全文
posted @ 2023-07-15 19:24 __YJC
阅读(39)
评论(0)
推荐(0)
Web开发
摘要:
Web开发
阅读全文
posted @ 2023-07-15 18:51 __YJC
阅读(59)
评论(0)
推荐(0)
上一页
1
2
3
公告