Vue
一、Vue概述
1.Vue是一套前端框架,免除原生JavaScript中的DOM操作,简化书写。
2.基于MVVM(Model-View-ViewModel)思想,实现数据的双向绑定,将编程的关注点放在数据上。
4.框架:是一个半成品软件,是一套可重用的、通用的、软件基础代码模型。基于框架进行开发,更加快捷、更加高效。
二、插值表达式
1.形式
{{表达式}}
2.内容
(1)变量
(2)三元运算符
(3)函数调用
(4)算术运算
三、Vue指令
1.指令
HTML标签上带有 v-前缀 的特殊属性,不同指令具有不同含义。例如:v-if,v-for...
2.常用指令
(1)v-bind:为HTML标签绑定属性值,如设置href,css样式等;

简化:

(2)v-model:在表单上创建双向数据绑定;
<input type="text" v-model="url">
(3)v-on:为HTML标签绑定事件;

简化:

(4)v-if:条件 性的渲染某元素,判定为true时渲染,否则不渲染;
v-else-if:同上;
v-else:同上;

(5)v-show:根据条件展示某元素,区别在于切换的是display属性的值;

(6)v-for:列表渲染,遍历容器的的元素或者对象的属性。



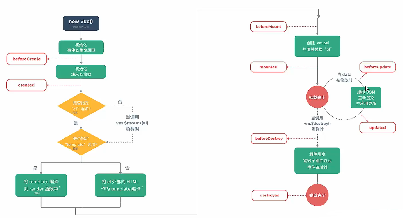
四、Vue生命周期
1.生命周期
指一个对象从创建到销毁的整个过程。
2.生命周期的八个阶段
每触发一个生命周期事件,会自动执行一个生命周期方法(钩子)。
(1)beforeCreate:创建前;
(2)created:创建后;
(3)beforeMount:挂载前;
(4)mounted:挂载完成;

(5)beforeUpdate:更新前;
(6)updated:更新后;
(7)beforeDestroy:销毁前;
(8)destroyed:销毁后。

五、Vue路由(Vue Router)
1.介绍
Vue Router是Vue的官方路由。
2.组成
(1)VueRouter:路由器类,根据路由请求在路由视图中动态渲染选中的组件;
(2)<router-link>:请求链接组件,浏览器会解析成<a>;
(3)<router-view>:动态视图组件,用来渲染展示与路由路径对应的组件。
3.步骤
(1)安装(创建Vue项目时可选择):
npm install vue-router@3.5.1
(2)定义路由

Vue
浙公网安备 33010602011771号