SDN-实验5:开源控制器实践-POX
1.搭建下图所示SDN拓扑,协议使用Open Flow 1.0,控制器使用部署于本地的POX(默认监听6633端口)


2.阅读Hub模块代码,使用 tcpdump 验证Hub模块;
打开pox控制器

打开终端,h2,h3开启抓包后,使h1 ping h2

可以发现h2,h3都收到了数据包,即Hub模块的数据包广播作用
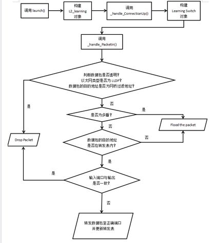
3.阅读L2_learning模块代码,画出程序流程图,使用 tcpdump 验证Switch模块。
重新构建拓扑

运行L2_learning

打开h1、h2和h3终端,并同时开启抓包

h1 ping h2

h1 ping h3

可以发现仅有对应主机才收到数据包,验证了switch模块的通过openflow交换机实现L2自学习
流程

总结:本次实验,通过验证pox控制器的Hub模块和Switch模块,学习到了pox控制器的工作原理,对pox控制器有了更深的理解。

浙公网安备 33010602011771号