会员
众包
新闻
博问
闪存
赞助商
HarmonyOS
Chat2DB
所有博客
当前博客
我的博客
我的园子
账号设置
会员中心
简洁模式
...
退出登录
注册
登录
Display_x
给自己一个目标,不必一路慌张。
博客园
首页
新随笔
联系
订阅
管理
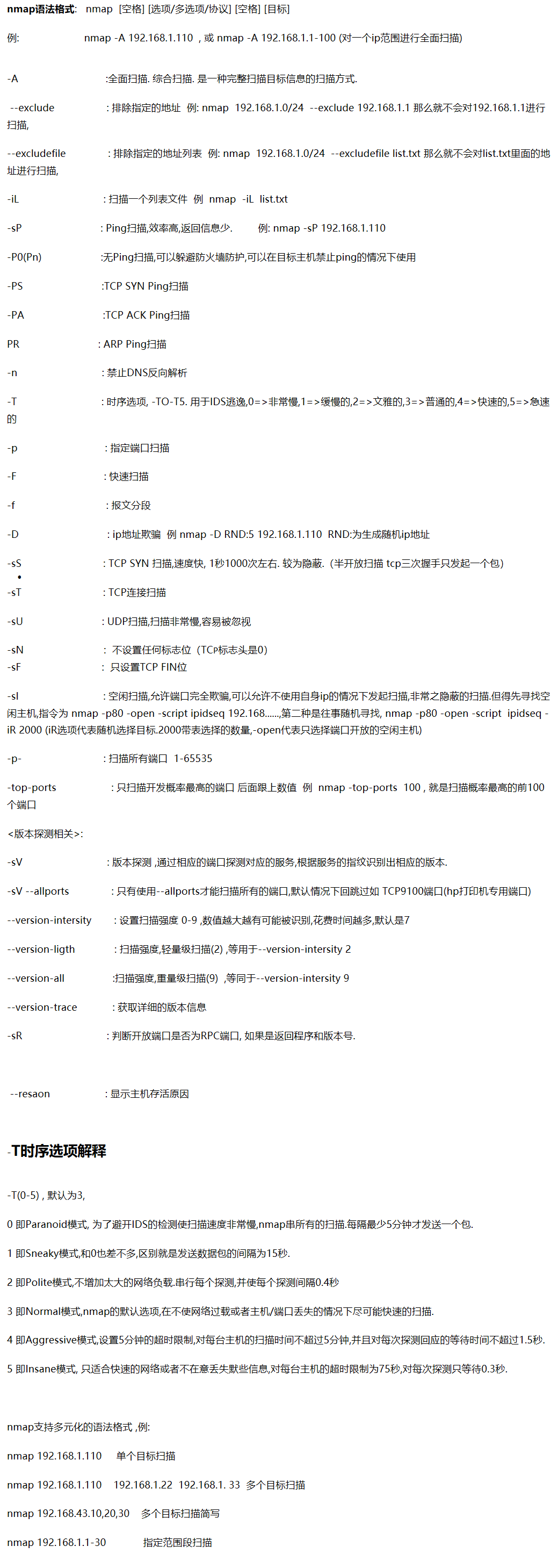
NMAP 学习笔记
你要决心成功就要做自已的国王。
posted @
2021-04-22 09:16
Display_x
阅读(
91
) 评论(
1
)
收藏
举报
刷新页面
返回顶部
公告