Spring的循环依赖
前言
记录Spring的一些基本理论,引申出Spring循环依赖的问题
Spring容器(IOC)
IOC是一种设计原则,它的主要目的是为了解耦软件组件,促进代码模块化和可测试性。
Spring的IOC容器通过XML配置文件、注解或Java配置类来管理Bean的创建、配置和生命周期。
Spring支持两种主要的容器类型:
- BeanFactory:Spring框架的基础容器,提供基本的DI功能。
- ApplicationContext:BeanFactory的子接口,提供了更多的高级特性,如事件发布、国际化支持等。
BeanDefinitionReader
一个接口,约束和规范bean信息的定义。其子类是将各种格式的bean信息转换为BeanDefinition的实现
- XmlBeanDefinitionReader转换XML
- PropertiesBeanDefinitionReader转换配置文件(Resource,Property)
- GroovyBeanDefinitionReader转换Groovy
BeanFactory
Bean工厂接口,此类接口上声明了Bean的创建过程。
ApplicationContext
继承了BeanFactory,区别是ApplicationContext是提供给应用程序使用,BeanFactory是提供给Spring自己使用。
AbstractApplicationContext#refresh
这个抽象类中的refresh方法定义了Spring容器刷新流程,包含创建和销毁Bean,注册各种PostPrecessor。
AbstractAutowireCapableBeanFactory#doCreateBean
此方法执行实例化、属性填充、初始化、各种PostProcessor。
初始化方法执行顺序参考BeanFactory上的声明:
- postProcessBeforeInitialization methods of BeanPostProcessors
- InitializingBean's afterPropertiesSet
- a custom init-method definition
- postProcessAfterInitialization methods of BeanPostProcessors
Aware
Aware一个无声明的接口,Spring用于标识bean是否需要容器对象。
如想把ApplicationContext这种容器对象想作为自定义bean的属性时,则需实现ApplicationContextAware接口,告诉Spring(让Spring感知),Spring会在统一的地方处理为其赋值。
在Bean实例化之后,属性填充后,初始化方法中执行注入Aware:
-
初始化方法:AbstractAutowireCapableBeanFactory#initializeBean
-
首次注入Aware:AbstractAutowireCapableBeanFactory#invokeAwareMethods
- 例如:BeanNameAware、BeanClassLoaderAware、BeanFactoryAware
-
在applyBeanPostProcessorsBeforeInitialization中执行剩余的Aware注入,实现类方法:ApplicationContextAwareProcessor#invokeAwareInterfaces
- 例如:ApplicationContextAware、EnvironmentAware、MessageSourceAware
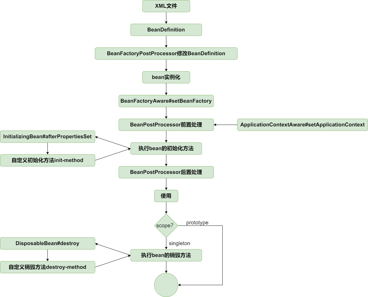
创建和销毁的流程图

Bean作用域Scope
- 单例(singleton):整个Spring IoC容器中只有一个实例。
- 原型(prototype):每次获取Bean时都会创建一个新的实例。
- 例如在使用责任链模式时,Handler的实现类又想交给Spring管理的话,就需要把Handler实现类的作用域声明为@Scope("prototype"),确保每次创建Handler的next属性都为空。
- 请求(request):每次HTTP请求都会创建一个新的实例(Web应用中)。
- 会话(session):每个HTTP会话都会创建一个新的实例(Web应用中)。
Bean的创建时机
- 一个单例的bean,而且lazy-init属性为false(默认),则在ApplicationContext创建的时候构造
- 一个单例的bean,lazy-init属性设置为true,那么它则在第一次需要的时候被构造
- 其它scope的bean,都是在第一次需要使用的时候创建
Bean的生命周期(单例Bean)
一、加载bean
- 创建BeanFactory
- 默认创建DefaultListableBeanFactory
- 读取BeanDefinition
- XmlBeanDefinitionReader转换XML
- PropertiesBeanDefinitionReader转换配置文件(Resource,Property)
- GroovyBeanDefinitionReader转换Groovy
- ClassPathBeanDefinitionScanner:扫包将注解读取为Beandefinition(@Componet,@Services,@Controller)
- 注册BeanDefinition
- 存储至DefaultListableBeanFactory#beanDefinitionMap
- 执行BeanFactoryPostProcessor
- BeanFactoryPostProcessor#postProcessBeanFactory:在所有BeanDefintion加载完成后,但在bean实例化之前,提供修改BeanDefinition属性值的机制,例如处理Bean定义属性值中的占位符
二、实例化bean
- 实例化前置处理器执行BeanPostProcessor#postProcessBeforeInitialization
- AbstractAutowireCapableBeanFactory#resolveBeforeInstantiation
- InstantiationAwareBeanPostProcessor#postProcessBeforeInstantiation生成代理对象
- AOP代理生成器:AbstractAutoProxyCreator#postProcessBeforeInstantiation
- 生成了代理对象会提前直接执行初始化后置处理器BeanPostProcessor#postProcessAfterInitializatio方法,然后直接返回,不会走后续流程
- AOP代理生成器:AbstractAutoProxyCreator#postProcessBeforeInstantiation
- 通过反射创建Bean
- AbstractAutowireCapableBeanFactory#createBeanInstance
- SimpleInstantiationStrategy#instantiate:通过执行无参构造方法getDeclaredConstructor().newInstance()创建Bean
- 提前暴露(解决循环依赖的问题)
- AbstractAutowireCapableBeanFactory#getEarlyBeanReference
- 通过三级缓存解决循环依赖问题:
- 一级缓存(singletonObjects):成品Bean(实例化完成、初始化完成的)
- 二级缓存(earlySingletonObjects):半成品Bean(实例化完成、未初始化完成的)
- 三级缓存(singletonFactories):Lambda表达式,延迟创建的Bean(解决代理对象出现循环依赖的情况)
- 实例化后置处理执行BeanPostProcessor#postProcessAfterInitialization
- 子类AbstractAutoProxyCreator#postProcessAfterInitialization返回是否需要属性赋值
三、初始化bean
-
属性赋值populateBean
-
InstantiationAwareBeanPostProcessor#postProcessProperties执行属性注入(依赖注入)
- 子类AutowiredAnnotationBeanPostProcessor处理@Autowired、@Value(自动装配)
-
AbstractAutowireCapableBeanFactory#applyPropertyValues通过反射填充属性
-
-
Aware接口执行
- AbstractAutowireCapableBeanFactory#invokeAwareMethods:注入容器对象为Beand的属性
- 例如:BeanNameAware、BeanClassLoaderAware、BeanFactoryAware
- AbstractAutowireCapableBeanFactory#invokeAwareMethods:注入容器对象为Beand的属性
-
初始化前置处理器执行BeanPostProcessor#postProcessBeforeInitialization
- 此处注入剩余Aware:ApplicationContextAware、EnvironmentAware、MessageSourceAware
-
执行初始化方法
- InitializingBean#afterPropertiesSet:通过继承重写的方式
- @PostConstruct:通过注解声明
- @Bean(initMethod = "init")
-
初始化后置处理器执行BeanPostProcessor#postProcessAfterInitialization
初始化方法执行顺序参考BeanFactory上的声明
四、销毁bean
- 执行销毁方法
- DisposableBean#destroy:通过继承重写的方式
- @PreDestroy:通过注解声明
Spring循环依赖的问题
什么是循环依赖
在上文创建Bean对象流程中,放大属性赋值中自定义属性赋值流程,假设有这种情况:自定义对象A引用了自定义对象B,自定义对象B又引用了自定义对象A,这种情况称之为循环依赖(跟死锁类似)

Spring解决方式
- Spring 引入缓存机制(二级缓存:earlySingletonObjects),允许先将尚未完全初始化的 bean 暴露出来以打破这种循环依赖
先将对象按照创建状态分类:半成品(实例化完成)、成品(初始化完成)。不同的状态存放至不同的Map中:一级缓存存放成品对象,二级缓存存放半成品对象。后续在判断容器是否存在A对象的时候,不需要去获取完整的A成品对象,只需要获取A半成品对象即可,这也是为什么Spring会把创建对象分为实例化和初始化两个阶段来执行的根本原因。

有种特殊情况,如果A对象中的b属性,是通过构造函授方式注入 ,那么就是在A实例化阶段就需要B对象了,这种情况就无法解决循环依赖的问题!
为什么要三级缓存?
- 解决需要有AOP代理对象的特殊情况
- 保证不管什么时候使⽤的都是⼀个对象:
回顾上面的创建流程,A实例化完成后就放到二级缓存给B用了,B此时注入的A是普通对象,假如A需要代理,A则会在初始化阶段属性填充后才会创建代理对象,并且会覆盖二级缓存中的普通对象,此时容器中的A是代理对象,但是B中的a属性却注入的是普通对象,就会出现对象版本不一致的情况。
Spring通过引入三级缓存(singletonFactories)解决上诉问题
- 三级缓存的设计理念是:在对象尚未完全实例化时,存储一个 用于创建该对象的工厂,工厂方法可以在需要的时候对对象进行代理包装。
- 使用Lambda 函数式接口(ObjectFactory)实现代理的惰性创建,是一种延迟机制,Lambda表达式只有在调用的时候才会执行,即只有在 bean 真正被获取时才决定是否需要创建代理对象。如果 bean 不需要代理,那么就直接返回原始对象。
三级缓存
三级缓存本质上就是三个Map,Srping用于存放不同创建状态的Bean,详情见源码DefaultSingletonBeanRegistry
public class DefaultSingletonBeanRegistry extends SimpleAliasRegistry implements SingletonBeanRegistry {
...
/** Cache of singleton objects: bean name to bean instance. */
private final Map<String, Object> singletonObjects = new ConcurrentHashMap<>(256);
/** Cache of singleton factories: bean name to ObjectFactory. */
private final Map<String, ObjectFactory<?>> singletonFactories = new HashMap<>(16);
/** Cache of early singleton objects: bean name to bean instance. */
private final Map<String, Object> earlySingletonObjects = new ConcurrentHashMap<>(16);
...
}
一级缓存(singletonObjects):存放成品对象(初始化完成)。
二级缓存(earlySingletonObjects):存放半成品对象(实例化完成,未初始化完成的),用来解决循环依赖的问题。
三级缓存(singletonFactories):存放Lambda 函数式接口ObjectFactory,解决AOP代理的问题。
完整流程

在A对象从三级缓存晋升到二级缓存时, 如果判断A对象是需要代理的,则会去提前生成A对应的代理对象,替换普通返回。相当于提前执行了A的BeanPostProcessor,而A对象在后续的扩展阶段也无需再次生成代理类了
org.springframework.beans.factory.support.AbstractAutowireCapableBeanFactory#getEarlyBeanReference
最后的问题
如果A对象是需要代理的,那么直接在earlySingletonObjects二级缓存中存放代理对象不行吗,为什么要使用Lambad函数式接口?
回顾Bean的生命周期:设计原则是 Bean实例化、属性赋值、初始化之后再去执行AOP生成代理对象
但是为了解决循环依赖但又尽量不打破这个设计原则的情况下,使用了存储了函数式接口的第三级缓存; 如果使用二级缓存的话,可以将aop的代理工作提前到属性赋值阶段执行; 也就是说所有的bean在创建过程中就先生成代理对象再初始化和其他工作; 但是这样的话,就和spring的aop的设计原则相驳,aop的实现需要与bean的正常生命周期的创建分离; 这样只有使用第三级缓存封装一个函数式接口对象到缓存中, 发生循环依赖时,再触发代理类的生成。
-
实现代理的延迟创建,确保代理化的时机在 bean 生命周期中是正确的。
-
避免不必要的开销,只有在需要代理时才进行代理处理。
-
灵活应对复杂的依赖注入和循环依赖场景,保证代理对象在最合适的时间点被创建。

浙公网安备 33010602011771号