会员
众包
新闻
博问
闪存
赞助商
HarmonyOS
Chat2DB
所有博客
当前博客
我的博客
我的园子
账号设置
会员中心
简洁模式
...
退出登录
注册
登录
XU_NING
学习资料收集,转载文章若触犯个人隐私,请联系我删除掉。谢谢。
博客园
首页
新随笔
联系
管理
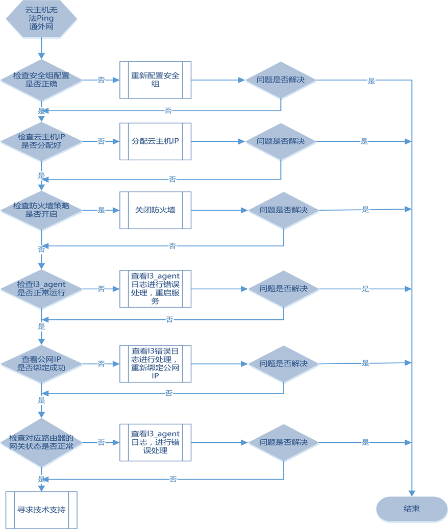
无法ping通虚拟机排查
无法ping通虚拟机排查
检查安全组的配置是否正确
检查云主机的IP是否存在
如果启用了路由器和防火墙的功能,检查对应的路由器和防火墙的设置是否正确
如果启用了路由器功能,检查Neutron VPN agent的状态是否正常
如果启用了路由器功能,检查云主机的公网IP是否绑定成功
如果启用了路由器功能,检查路由器的网关状态是否正常
posted @
2022-04-21 12:40
XU-NING
阅读(
79
) 评论(
0
)
收藏
举报
刷新页面
返回顶部
公告