会员
众包
新闻
博问
闪存
赞助商
HarmonyOS
Chat2DB
所有博客
当前博客
我的博客
我的园子
账号设置
会员中心
简洁模式
...
退出登录
注册
登录
XU_NING
学习资料收集,转载文章若触犯个人隐私,请联系我删除掉。谢谢。
博客园
首页
新随笔
联系
管理
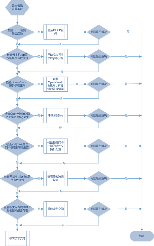
虚拟机获取不到ip地址
1、获取不到IP地址
检查DHCP的所有相关的服务是否启动
检查与云主机网卡连接的tap设备上是否有数据包
检查OpenvSwitch服务是否正常
检查OpenvSwitch网桥设备上的qvo设备VLAN tag是否丢失
在多节点的环境中,检查虚拟机所在的计算节点的租户物理网卡和运行DHCP服务节点的租户物理网卡上是否都有DHCP数据包
检查计算节点的防火墙规则是否进行隔离丢包
检查相关网络的DHCP命名空间是否存在,dnsmasq进程是否运行
posted @
2022-04-21 12:35
XU-NING
阅读(
589
) 评论(
0
)
收藏
举报
刷新页面
返回顶部
公告