第六周
|这个作业属于哪个课程 |C语言程序设计II |
|-------------------------- - |-------------------------------------------------------------------------- |
|这个作业要求在哪里 | https://edu.cnblogs.com/campus/zswxy/software-engineering-class2-2018/homework/2824 |
|我在该课程的目标是 |掌握指针运算 |
|这个作业在那个具体方面帮助我实现目标 | 利用地址运算与函数的结合上 |
|参考文献 |C语言程序设计8.1 8.2及大佬博客 |
1、求两数平方根之和
函数fun的功能是:求两数平方根之和,作为函数值返回。例如:输入12和20,输出结果是:y = 7.936238。
函数接口定义:
double fun (double *a, double *b);
其中 a和 b是用户传入的参数。函数求 a指针和b 指针所指的两个数的平方根之和,并返回和。
裁判测试程序样例:
#include<stdio.h>
#include <math.h>
double fun (double *a, double *b);
int main ( )
{ double a, b, y;
scanf ("%lf%lf", &a, &b );
y=fun(&a, &b); printf ("y=%.2f\n", y );
return 0;
}
/* 请在这里填写答案 */
输入样例:
12 20
输出样例:
y=7.94
代码:
double fun (double *a, double *b)
{
double y;
y=sqrt(*a)+sqrt(*b);
return y;
}
流程图:


问题:习惯性加了“;”

2、利用指针返回多个函数值
读入n个整数,调用max_min()函数求这n个数中的最大值和最小值。
输入格式:
输入有两行: 第一行是n值; 第二行是n个数。
输出格式:
输出最大值和最小值。
输入样例:
在这里给出一组输入。例如:
5
8 9 12 0 3
输出样例:
在这里给出相应的输出。例如:
max = 12
min = 0
代码:
#include<stdio.h>
void max_min(int a[],int n,int* pmax,int* pmin);
int main(void)
{
int n,i,max,min;
int a[n];
scanf("%d",&n);
for(i=0;i<n;i++)
{
scanf("%d",&a[i]);
}
max_min(a,n,&max,&min);
printf("max = %d\nmin = %d",max,min);
return 0;
}
void max_min(int a[],int n,int* pmax,int* pmin)
{
int i;
*pmax=*pmin=a[0];
for(i=1;i<n;i++)
{
if(*pmax<a[i])
*pmax=a[i];
if(*pmin>a[i])
*pmin=a[i];
}
}
流程图:


发现编程中出现许多错误比如:void max_min(int a[],int n,int* pmax,int* pmin); 我写成int a[n]
max_min(a,n,&max,&min); 写成&a,&n,主要错误都出现在函数运用上

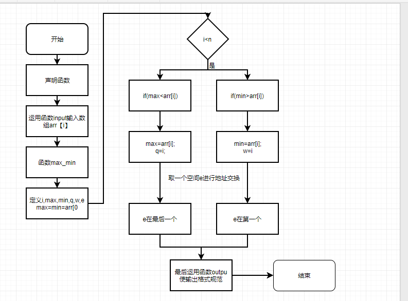
1、最小数放前最大数放后
为一维数组输入10个整数;将其中最小的数与第一个数对换,将最大的数与最后一个数对换;输出数组元素。。
函数接口定义:
void input(int *arr,int n);
void max_min(int *arr,int n);
void output(int *arr,int n);
三个函数中的 arr和n 都是用户传入的参数。n 是元素个数。
input函数的功能是输入 n个元素存到指针arr所指向的一维数组中。
max_min函数的功能是求指针arr所指向的一维数组中的最大值和最小值,其中最小的数与第一个数对换,将最大的数与最后一个数对换。
output函数的功能是在一行中输出数组元素,每个元素输出占3列。
裁判测试程序样例:
#include<stdio.h>
void input(int *arr,int n);
void max_min(int *arr,int n);
void output(int *arr,int n);
int main()
{ int a[10];
input(a,10);
max_min(a,10);
output(a,10);
return 0;
}
/* 请在这里填写答案 */
输入样例:
5 1 4 8 2 3 9 5 12 7
输出样例:
1 5 4 8 2 3 9 5 7 12
代码:
void input(int *arr,int n)
{
for(int i=0;i<n;i++)
scanf("%d",&arr[i]);
}
void max_min(int *arr,int n)
{
int i, max, min;
int q, w, e;
max=arr[0];
min=arr[0];
for(i=0;i<n;i++)
{
if(max<arr[i])
{
max=arr[i];
q=i;
}
if(min>arr[i])
{
min=arr[i];
w=i;
}
}
e=arr[0];
arr[0]=arr[w];
arr[w]=e;
e=arr[n-1];
arr[n-1]=arr[q];
arr[q]=e;
}
void output(int *arr,int n)
{
int i;
for(i=0;i<n;i++)
{
printf("%3d", arr[i]);
}
}
流程图:


错在了第二个函数中没有将替换前的值拿出来导致运行错误。

学习感悟:
本周学习的是指针,但难点都在于与函数的组合上,外加一些代码的不熟悉,指针的概念比较抽象,从书本去理解指针还是很难的,在题目中学习感觉起来更容易。
结对编程感想:
两个人一起讨论代码会还是好过一个人,避免了一些微小的错误,同时又加深了理解,毕竟代码类工作从来不是一个人完成的

思考题
一.为什么要使用指针?它有什么用
简单地说指针就是指向变量和对象的地址。
指针的用途非常广泛,比如如果你想通过函数改变一个变量的值,就得用指针而不能用值传递。还有在很多时候变量,特别是对象的数据量实在太大,程序员就会用指针来做形参,只需要传递一个地址就行,大大提高了效率。
二.2.指针变量在内存中暂用多大的空间?它的大小由什么决定?
向结构体的指针就要看具体情况了,C语言还有所谓的“对齐机制”,就是结构体里的单元,所分配的空间实际上要参照结构体里“体积”最大的那个单元。就是说,比如一个char和一个int,char要向int看齐,一个char和一个double,char要向double看齐。关键就在于凑整数,凑成最大变量大小的倍数。当然,如果结构体里只有char型的变量或是数组,就不存在一定要凑数的问题了。
|日期 |学习天数|代码行数 |学到的知识点|疑惑点 |
|-------- |-------- |---------- | -----------------|----------
4/1-4/5 |三天 |97 |指针运算 |与函数结合|
浙公网安备 33010602011771号