记录开发过程中的问题和功能。毕se代做,小家电开发。 收徒带做企业级项目,帮助毕业生和转行人员顺利找到工作。

LiSun

记录开发过程中的问题和功能。毕se代做,小家电开发。 收徒带做企业级项目,帮助毕业生和转行人员顺利找到工作。

  博客园  :: 首页  :: 新随笔  :: 联系 :: 订阅 订阅  :: 管理

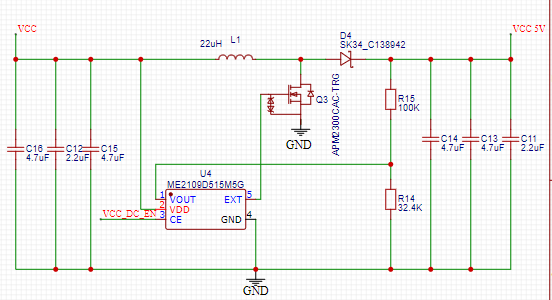
在这里插入图片描述

名称范围
输入电压(VCC)0-6V
IC内部反馈电压(Vbese)1.25V
输出电压公式(Vout)Vout=((R15/R14)+1)*Vbese

根据上图数据计算:((100/32.4)+1)*1.25 = 5.11V

posted on 2022-08-13 11:00  嵌入式单片机实验室  阅读(164)  评论(0)    收藏  举报
记录开发过程中的问题和功能。毕se代做,小家电开发。 收徒带做企业级项目,帮助毕业生和转行人员顺利找到工作。