[Data Visualization] 使用Python Matplotlib库实现简单折线图的绘制
一、内容实现概述
本文主要讲述使用Python的Matplotlib绘制库绘制一个简单的折线图
Matplot绘制过程如下:
- 导入matplotlib.pyplot库
- 准备绘制折线图的数据(通常有两个参数,即x轴、y轴的坐标数据)
- 调用库的plot()方法并传入x轴,y轴上的两个坐标数据,进行绘制
- 调用库的show()方法,进行展示
注:
-
- 在Python中使用(导入)Matplotlib绘图库时,需要先安装,本实现使用的是pip命令安装。pip install matlplotlib
- Matplotlib官方教程
二、代码实现
注:源代码地址
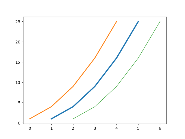
# 主题:使用Matplotlib绘图库绘制一个简单的折线图 import matplotlib.pyplot as plt x_values = [1, 2, 3, 4, 5] y_values = [1, 4, 9, 16, 25] # 第一种绘制方式,使用多个子图的方式绘制(常见方式) fig, ax = plt.subplots() ax.plot(x_values, y_values, linewidth=3) # 第二种绘制方式,使用单个子图的方式绘制 ax_2 = plt.subplot() ax_2.plot(y_values, linewidth=2) # 第三种绘制方式,该库的不常见方式,即隐式方式 plt.plot([2, 3, 4, 5, 6], y_values, linewidth=1) plt.show()
三、运行结果

浙公网安备 33010602011771号