沈阳航空航天大学
课 程 设 计
(说明书)
电缆通断检测电路设计
班 级
学 号
学生姓名
指导教师
沈阳航空航天大学
课程设计任务书
课 程 名 称 数字逻辑课程设计
课程设计题目 电缆通断检测电路设计
课程设计的内容及要求:
一、设计说明与技术指标
要求设计一个电缆通断检测电路,电路由时钟产生电路、计数电路、译码与指示电路等模块组成,能够自动指示多条电缆芯线的通断。技术指标如下:
①设计时钟信号产生电路,时钟信号频率为1Hz;
②可检测至少24根电缆;
③状态指示采用光指示,通过点亮发光二极管指示电缆不存在断路。
④用数码管显示被检测电缆的序号。
二、设计要求
1.在选择器件时,应考虑成本。
2.根据技术指标,通过分析计算确定电路和元器件参数。
3.画出电路原理图(元器件标准化,电路图规范化)。
三、实验要求
1.根据技术指标制定实验方案;验证所设计的电路,用软件仿真。
2.进行实验数据处理和分析。
四、推荐参考资料
1.阎石主编.数字电子技术基础.[M]北京:高等教育出版社,2006年
2.赵淑范,王宪伟主编.电子技术实验与课程设计.[M]北京:清华大学出版社,2006年
3.孙肖子、邓建国等主编. 电子设计指南. [M]北京:高等教育出版社,2006年
4.杨志忠主编. 电子技术课程设计. [M]北京:机械工业出版社,2008年
五、按照要求撰写课程设计报告
成绩评定表:
|
序号 |
评定项目 |
评分成绩 |
|
1 |
设计方案正确,具有可行性,创新性(15分) |
|
|
2 |
设计结果可信(例如:系统分析、仿真结果)(15分) |
|
|
3 |
态度认真,遵守纪律(15分) |
|
|
4 |
设计报告的规范化、参考文献充分(不少于5篇)(25分) |
|
|
5 |
答辩(30分) |
|
|
总分 |
|
|
|
最终评定成绩(以优、良、中、及格、不及格评定) |
|
|
指导教师签字:
2016 年 7 月 3 日
一、概述
对于电缆产商及电缆安装人员来说,检测电缆的通断是一个至关重要的环节。电缆的通断检测可以让电流流过电缆,然后改变与电缆相连结的指示灯的状态,若指示灯状态变化,则表明电缆是正常的,若指示灯状态不变,则表明电缆不正常。由于需要检测至少24根电缆,因此采用由同一控制系统控制的的24条检测电路。控制系统采用传递数字信号的数字逻辑集成电路。集成电路采用24进制计数的方法产生依次流过24条电缆的电流。电缆通断检测电路由时钟产生电路、计数电路、译码电路、指示电路等结构组成,电缆芯线的通断由指示灯的状态变化呈现(指示灯变化时电缆芯线通,指示灯不变化时电缆芯线断)。本设计方案能够检测24根及24根以下的电缆通断。下文介绍设计原理,使用器件,设计图。
二、方案论证
本题目要求设计一个电缆通断检测电路,电路由时钟产生电路、计数电路、译码与指示电路等模块组成,能够自动指示多条电缆芯线的通断。原理框图如图1所示。

图1 电缆通断检测电路的原理框图
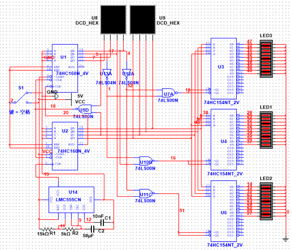
时钟产生电路产生周期为一秒的脉冲,然后脉冲进入计数电路使电路计数并输出二进制数,显示数码管连接计数电路并显示与二进制数相对应的十进制数字,同时计数电路输出的二进制数传递到译码电路,由译码电路产生对应的高低电平信号,并改变相应的指示灯的状态。本方案的设计基础是24进制计数器。计数器产生的每个计数脉冲由时钟产生电路提供,计数输出结果会传递到后边的对应的电缆中以检测电缆。电路中的所有电源均为正5V电压源,该检测电路能检测24条及24条以下不同的电缆,设计电路中的被检测电缆以二极管前的导线代替,检测结果以二极管的状态变化呈现。由于需要24条二极管,故为了简化电路,电路中采用了集成的二极管芯片,每片十个二极管。电路正常工作时显示数码管依次显示0到23,二极管从第一个到最后一个的状态依次改变。
三、电路设计
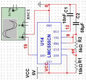
1.时钟电路电路图如图2所示
本方案的时钟产生电路采用555定时器接成多谐振荡器。正5V的直流电压接入555定时器的VCC端作为时钟电路的输入,将555定时器的THR与TRI端并联后接在R2和C2的连接处,将DIS端接在R1和R2的连接处。正5V电源通过R1、R2向C2充电,然后C2通过R2向DIS端放电,使电路产生振荡。输出为周期为1s的矩形脉冲,峰值为5V。矩形脉冲的周期计算公式为:
U14: (1)

图2 时钟产生电路图
2.计数电路电路图如图3所示

图3 计数电路图
本方案采用两片74HC160十进制计数器级联组成三十进制,当计数到24,将计数器输出的所有高电平信号经过逻辑运算后连接到计数器的清零端(~CLR),计数器清零,再重新计数。计数器的置数端(~LOAD)输入端(A、B、C、D)全部接低电平,使能端(ENP、ENT)连接在一起,然后通过总开关连接到高电平。计数器中的十进制计数芯片的输入端(CLK)接555定时器组成的多谐振荡器的输出端,十进制计数芯片的进位输出端(RCO)接到三进制计数芯片的输入端。两片计数芯片的输出端(QA、QB、QC、QD)连接两个显示数码管的输入端。
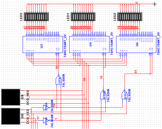
3.译码电路与显示电路 电路图如图4所示

图4 译码电路与显示电路图
译码电路采用三片74HC154四线—十六线译码器。三片译码器芯片的输入端(A、B、C、D)连接在一起,然后连接到计数电路十进制计数芯片的输出端。使能输入端(~G1、~G2)同一芯片的连接在一起后分别连接到计数电路三进制计数芯片输出端的QA、QB记过逻辑运算后的逻辑们的输出端。具体的连接是,第一片的~G1、~G2一起连接到QA、QB各自经过非门运算后再经过与非门运算的输出端;第二片的~G1、~G2一起连接到QB经过非门运算后与QA共同经过与非门运算的输出端;第三片的~G1、~G2一起连接到QA经过非门运算后与QB共同经过与非门运算的输出端。三片译码器的输出端连接的是集成二极管的芯片,然后再连接到地。三个芯片使能端的输入公式如下:
U15: (2)
U16: (3)
U17: (4)
四、性能测试
1.时钟电路的测试,测试电路如图5所示,测试结果如图6所示。
由测试图可得时钟电路的输出峰值为5V,周期为1s。与设计相符。

图5 时钟测试电路图

图6 时钟测试结果图
2.计数电路测试计数电路测试电路图如图7所示,测试结果如图8所示。

图7 计数电路测试图

图8 计数电路测试结果图
由设计知计数电路被设计为当计数器计数到24会被清零,在显示数码管上看不到数字24,因此计数器能从0计数到23共24个数,因此是24进制计数器。从下面的波形图知计数器计数周期约为240ms,时钟周期为10ms,因此计数器为24进制计数器。下图中最底下的一条为输入计数器的时钟脉冲信号CLK,最上面的四条为三进制计数芯片的输出从上往下依次为QD、QC、QB、QA,剩余的四条为十进制计数芯片的输出,从上往下依次为QD、QC、QB、QA。图中蓝线与黄线中间是两个计数周期。比较符合设计。(计数电路测试过程中时钟周期被改为10ms。)
3.译码电路与显示电路测试
译码电路与显示电路测试电路与测试结果电路如图9(a, b, c, d)所示。

图9 a

图9 b

图9 c
由设计知当译码器输入某个二进制数时,与译码器输出端相连接的二极管中与二进制数相对应的一个的状态会改变。具体的对应方式是0—23对应从上往下的1—24个二极管。而最下面多余的六个二极管的状态不会改变。由测试图看出显示数码管显示数字为00时第一个二极管的状态改变;当数码管显示05时第六个二极管的状态改变;当数码管显示14时第十五个二极管的状态改变;当数码管显示22时第二十三个二极管的状态改变。符合相应的设计。

图9 d
图9 译码电路与显示电路测试结果图
五、结论
经过测试,电路正常工作,本设计方案完成了课程设计的基本要求。实现了以下目的:
(1)可以依次检测24条电缆的通断情况。
(2)可以快速看出测量结果。
(3)电路主要由时钟产生电路、计数电路、译码电路及显示电路构成。
本方案的设计不足之处是,电缆被检测时二极管不是被点亮,而是熄灭,原因是由于集成二极管芯片中的某个二极管被点亮时现象不明显,但是被熄灭且其他二极管均为点亮状态时现象容易看到。
参考文献
[1] 阎石主编. 数字电子技术. [M]北京:高等教育出版社,2006年
[2] 陈振官等编著. 新颖高效声光报警器. [M]北京:国防工业出版社,2005年
[3]赵淑范,王宪伟主编.电子技术实验与课程设计.[M]北京:清华大学出版社,2006年
[4]孙肖子、邓建国等主编. 电子设计指南. [M]北京:高等教育出版社,2006年
[5]杨志忠主编. 电子技术课程设计. [M]北京:机械工业出版社,2008年
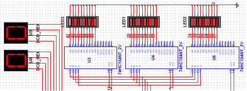
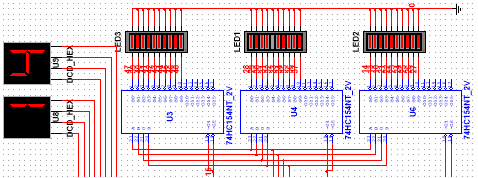
附录I 总电路图

附录II 元器件清单
|
序号 |
编号 |
名称 |
型号 |
数量 |
|
1 |
U1, U2 |
十进制计数器 |
74HC160N_4V |
2 |
|
2 |
U3, U4, U6 |
4线—16线译码器 |
74HC154NT_2V |
3 |
|
3 |
U5D, U7A, U10B, U11C |
与非门 |
74LS00N |
4 |
|
4 |
U8, U9 |
显示晶体管 |
DCD_HEX |
2 |
|
5 |
U12A, U13A |
非门 |
74LS04N |
2 |
|
6 |
U14 |
555定时器 |
LMC555CN |
1 |
|
7 |
LED1, LED2, LED3 |
集成二极管 |
BAR_LED_RED_TEN |
3 |
|
8 |
S1 |
开关 |
SPDT |
1 |
|
9 |
C1, C2 |
电容 |
10nF、58uF |
2 |
|
10 |
R1, R2 |
电阻 |
15K、5K |
2 |
浙公网安备 33010602011771号