大作业
一、需求分析
需求分析:
用户角色需求:
售货员:能够录入销售信息,包括所售家电产品的详细信息和对应的消费者信息;处理家电退货申请。
消费者:能够提交家电产品的维修申请,查看维修结果。
部门经理:可以全面查看售货员的销售业绩、家电产品的退货情况以及维修情况。
功能需求:
销售管理:记录家电的销售明细,如产品名称、型号、价格、销售时间、售货员等。
退货管理:支持售货员处理退货操作,记录退货原因、时间等信息。
维修管理:消费者能提交维修申请,系统要记录家电故障描述等;同时要能展示维修进度和结果。
业绩查看:部门经理可查看售货员的销售数据统计,如销售额、销售量等。
退货与维修情况查看:部门经理能随时了解家电退货和维修的总体情况。
数据需求:
家电产品信息库,包含各种家电的详细参数。
销售记录数据。
退货记录数据。
维修记录数据,包括申请信息、处理进度等。
界面需求:
售货员界面简洁明了,方便销售和退货操作。
消费者界面要便于提交维修申请和查看结果。
部门经理界面需直观展示各项关键数据和统计信息。
性能需求:
系统应具备快速响应能力,确保销售、退货、维修等操作的及时性。
数据存储和查询要高效,以满足大量数据处理的需求。
安全需求:
对不同用户角色进行权限划分,确保数据的安全性和保密性。
原型设计:

图1用户选择登陆角色界面设计(上半部分)

图2用户选择登陆角色界面设计(下半部分)

图3用户登录界面

图4销售员登陆首页

图5销售员功能实现-销售信息界面

图6销售员功能实现-退货处理界面

图7销售员功能实现-维修申请界面

图8销售员功能实现-个人信息界面

图9部门经理首页界面设计

图10部门经理功能实现-销售信息界面

图11部门经理功能实现-退货与维修汇总界面

图12部门经理功能实现-个人信息界面

图13消费者功能实现-全屋设计界面

图14消费者功能实现-厨房设计界面

图15消费者功能实现-设计案例界面

图16消费者功能实现-其他界面

图17消费者功能实现-商品维修单提示框

图18消费者功能实现-商品退货单提示框

图19消费者功能实现-联系客服提示框
用例图及用例描述:

用例 1(上图):销售家电
用例名称:销售家电
参与者:售货员
简要说明:售货员将家电产品销售给消费者。
前置条件:无
基本事件流:
售货员选择要销售的家电产品。
输入消费者信息。
系统记录销售信息。
后置条件:销售信息被正确记录。

用例 2(上图):家电退货
用例名称:家电退货
参与者:消费者、售货员
简要说明:消费者因质量问题将已购买的家电退货给售货员。
前置条件:存在已销售的家电。
基本事件流:
消费者提出退货请求并说明原因。
售货员核实退货条件。
系统处理退货并更新相关信息。
后置条件:退货信息被正确记录。

用例 2(上图):家电退货
用例名称:家电退货
参与者:消费者、售货员
简要说明:消费者因质量问题将已购买的家电退货给售货员。
前置条件:存在已销售的家电。
基本事件流:
消费者提出退货请求并说明原因。
售货员核实退货条件。
系统处理退货并更新相关信息。
后置条件:退货信息被正确记录。

用例 3(上图):查看销售情况
用例名称:查看销售情况
参与者:部门经理
简要说明:部门经理查看售货员的销售情况。
前置条件:存在销售记录。
基本事件流:
部门经理发起查看销售情况请求。
系统显示销售情况信息。
后置条件:部门经理获取到销售情况信息。

用例 4(上图):申请家电维修
用例名称:申请家电维修
参与者:消费者
简要说明:消费者对出现故障的家电申请维修。
前置条件:消费者拥有需要维修的家电。
基本事件流:
消费者提交维修申请。
系统记录维修申请信息。
后置条件:维修申请信息被正确记录。

用例 5(上图):查看退货和维修情况
用例名称:查看退货和维修情况
参与者:部门经理
简要说明:部门经理查看家电的退货和维修情况。
前置条件:存在退货和维修记录。
基本事件流:
部门经理发起查看退货和维修情况请求。
系统显示退货和维修情况信息。
后置条件:部门经理获取到退货和维修情况信息。

用例 6(上图):查看维修结果
用例名称:查看维修结果
参与者:消费者
简要说明:消费者查看已申请维修的家电的维修结果。
前置条件:存在维修申请。
基本事件流:
消费者查询维修结果。
系统显示维修结果。
后置条件:消费者获取到维修结果信息。
二、可行性分析
以下是对该项目的可行性分析:
技术可行性:
现代软件开发技术已经相当成熟,有多种编程语言和框架可用于构建这样的管理系统。
数据库管理技术也足以支持大量销售、退货和维修数据的存储和管理。
经济可行性:
开发和维护这样一个系统的成本是可预估的。
通过提高管理效率、减少错误和更好地掌握销售与售后情况,能带来潜在的经济效益提升,可能会超过投入成本。
操作可行性:
系统的操作可以设计得相对简单直观,售货员和部门经理经过简单培训即可上手使用。
对于消费者而言,申请维修和查看结果的流程也可以设计得方便易用。
法律可行性:
只要在开发和使用过程中遵循相关法律法规,确保数据安全和隐私保护等,不存在法律障碍。
时间可行性:
根据项目的规模和资源投入情况,可以合理安排开发时间,使其在可接受的时间范围内完成。
总体而言,从各方面来看,该商场家电部管理系统项目具有较高的可行性,但在具体实施过程中仍需充分考虑各种因素,确保项目的顺利推进和成功实施。
三、过程模型选型
对于这个项目,适合采用迭代增量模型。
论证如下:
首先,该项目具有一定的复杂性,涉及售货员、消费者和部门经理等不同角色的功能需求,且需要处理销售、退货和维修等多种业务流程。迭代增量模型允许在早期阶段就构建出一个基本可用的系统版本,然后逐步进行功能的完善和扩展,这符合项目逐步推进和不断优化的需求。在项目开始时,可以先构建出核心的销售和简单的退货、维修功能模块,让系统能够初步运行起来,满足最基本的业务需求。随着迭代的进行,可以不断加入更细致的功能,如详细的销售统计分析、精准的维修进度跟踪等,以满足部门经理更高层次的需求。这种模型可以更好地适应需求的变更和调整,因为在每个迭代周期中都可以根据实际情况对系统进行优化和改进。同时,也便于及时收集用户反馈,确保系统的实用性和有效性。它还能降低项目初期的风险,通过逐步构建和验证,减少一次性开发带来的不确定性。并且能够更早地让用户看到系统的部分成果,提高用户的参与度和满意度。综上所述,迭代增量模型能够较好地适应商场家电部管理系统的特点和需求,有利于项目的顺利开展和成功实施。
四、系统设计
商场家电部管理系统总体设计
一、系统总体功能设计
用户管理
用户注册与登录:消费者、售货员、部门经理注册账号并登录系统。
权限管理:根据用户角色分配不同的操作权限。
产品管理
产品录入:添加新的家电产品信息,包括名称、型号、价格、图片等。
产品查询:按名称、型号等条件查询产品信息。
产品编辑:修改产品信息或下架产品。
销售管理
销售录入:售货员录入销售信息,包括客户信息、产品信息、销售数量等。
销售查询:查询销售记录,包括销售额、销售量等。
销售报表:生成销售报表供部门经理查看。
退货管理
退货申请:消费者提交退货申请,并填写退货原因。
退货审核:售货员审核退货申请,确认是否符合退货条件。
退货处理:退货成功后,更新库存信息。
维修管理
维修申请:消费者提交维修申请,描述故障现象。
维修派单:将维修申请分配给维修人员。
维修进度查询:消费者查询维修进度。
维修完成:维修人员完成维修后,更新维修状态,并通知消费者。
报表与数据分析
销售报表:生成销售报表,展示销售额、销售量、销售趋势等。
退货报表:生成退货报表,分析退货原因和退货率。
维修报表:生成维修报表,评估维修部门的工作效率。
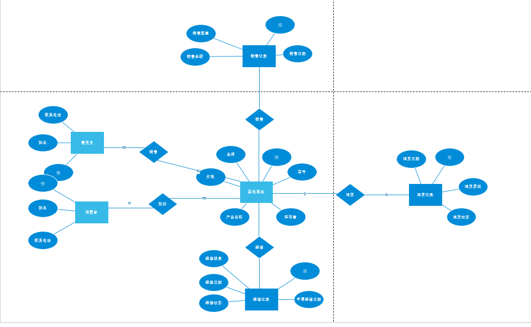
7.数据库设计
R1:售货员(ID,联系电话,姓名)
R2:消费者表(ID,联系电话,姓名).
R3:家电商品表(ID,品牌、型号、价格、产品名称、库存量)
R4:销售记录表(ID,销售数量,销售日期、销售金额)
R5:退货记录表(ID,退货原因,退货日期、退货状态)
R6:维修表(ID,维修记录,申请维修日期、维修状态、维修结果)
8.系统结构图

9.ER图(实体-关系图)

五、测试用例设计
按照黑盒测试方法对商场家电部管理系统设计测试用例,我们需要考虑系统的各个功能点以及可能的用户操作。以下是一组基于系统功能需求的测试用例设计:
销售管理测试用例
用例编号:TC01
用例名称:正常销售流程
前置条件:系统中有可销售的家电产品,售货员已登录
测试步骤:
售货员选择产品并输入销售数量。
售货员确认销售信息并提交。
系统生成销售记录,并更新库存。
预期结果: 销售记录成功生成,库存数量正确更新。
用例编号:TC02
用例名称:库存不足提示
前置条件:某产品库存为零,售货员已登录
测试步骤:
售货员尝试销售该库存为零的产品。
预期结果: 系统提示库存不足,无法销售。
退货管理测试用例
用例编号:TC03
用例名称:正常退货流程
前置条件:系统中有已售出的产品,消费者已登录
测试步骤:
消费者选择需要退货的产品并提交退货申请。
系统验证退货条件(如退货期限、产品质量问题等)。
退货申请通过后,系统更新销售记录和库存。
预期结果: 退货申请成功,销售记录和库存正确更新。
用例编号:TC04
用例名称:不符合退货条件提示
前置条件:选择了一个不符合退货条件的产品(如超过退货期限),消费者已登录
测试步骤:
消费者尝试提交不符合退货条件的产品的退货申请。
预期结果: 系统提示不符合退货条件,无法退货。
维修管理测试用例
用例编号:TC05
用例名称:正常维修流程
前置条件:系统中有已售出的产品,消费者已登录
测试步骤:
消费者选择需要维修的产品并提交维修申请。
系统接收维修申请,并更新维修状态为“待处理”。
维修完成后,系统更新维修状态为“已完成”,并允许消费者查看维修结果。
预期结果: 维修申请成功,维修状态正确更新,消费者可查看维修结果。
用例编号:TC06
用例名称:维修进度查询
前置条件:系统中有正在维修的产品,消费者已登录
测试步骤:
消费者尝试查询某个正在维修的产品的维修进度。
预期结果: 系统显示该产品的当前维修状态。
部门经理查看报表测试用例
用例编号:TC07
用例名称:查看销售报表
前置条件:部门经理已登录
测试步骤:
部门经理选择查看销售报表。
预期结果: 系统显示销售报表,包括售货员的销售情况等。
用例编号:TC08
用例名称:查看退货和维修报表
前置条件:部门经理已登录
测试步骤:
部门经理选择查看退货和维修报表。
预期结果: 系统显示退货和维修报表,包括退货和维修的详细情况。
六、总结
需求分析和设计阶段的困难
初始需求不明确,导致设计方向模糊。
难以确定所有功能和细节,可能导致后期频繁修改。
解决方法:
与商场家电部的管理人员、售货员和消费者进行深入沟通,明确他们的具体需求。
绘制流程图、用例图等,帮助理解业务流程和用户需求。
定期进行需求评审,确保设计符合实际需求。
技术选型和开发的困难
技术栈选择不当,导致开发效率低下。
团队成员技术水平参差不齐,影响开发进度。
解决方法:
根据项目需求选择合适的开发框架、数据库和前端技术。
进行技术培训或知识分享,提高团队成员的技术水平。
使用版本控制工具(如Git)和自动化测试工具,提高代码质量和开发效率。
数据库设计和数据管理的困难
数据表设计不合理,导致数据冗余或查询效率低下。
数据安全性和完整性难以保证。
解决方法:
使用ER图等工具进行数据库设计,确保数据表结构合理。
使用索引、视图、存储过程等技术优化查询性能。
对数据库进行备份和恢复测试,确保数据安全。
设置适当的数据验证和约束,保证数据完整性。
用户界面和交互设计的困难
难以设计出直观、易用的用户界面。
用户体验不佳,影响用户满意度。
解决方法:
借鉴其他成功的电商或管理系统界面设计,提取优秀元素。
进行用户调研和测试,收集用户反馈,不断优化界面设计。
关注用户操作习惯和心理需求,提升用户体验。
系统集成和测试的困难
系统模块之间耦合度高,难以独立测试。
测试用例设计不全面,导致漏测或误测。
解决方法:
采用模块化设计,降低模块之间的耦合度。
编写详细的测试计划和测试用例,确保测试全面。
使用自动化测试工具进行回归测试,提高测试效率。
对测试结果进行仔细分析,及时修复发现的问题。

浙公网安备 33010602011771号