数据结构与算法-16.线性表-栈

一、栈的概述

image

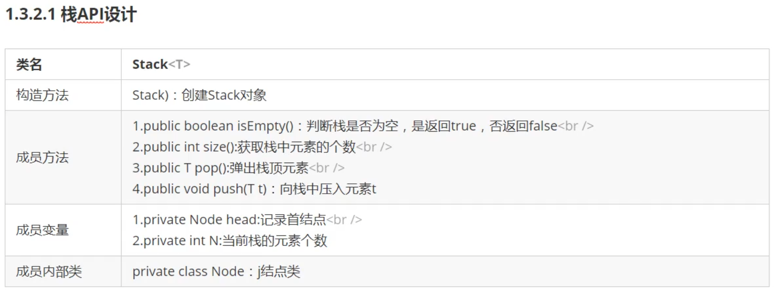
栈的API设计

image

image

image

image

image

增加遍历

image

image

 测试代码

image

image

二、 栈-案例-括号匹配问题

image

image

image

image

image

image

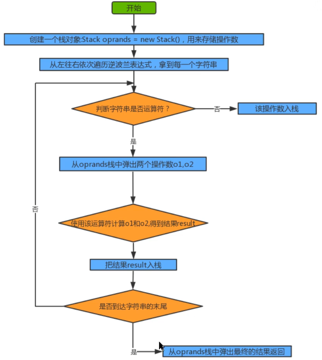
 三、 栈-案例-逆波兰表达式

image

image

 代码实现:

image

image

image

image

image

posted @ 2025-09-06 15:54  少年阿川  阅读(3)  评论(0)    收藏  举报