【2025实测】12款主流降ai率工具大汇总,论文降aigc一篇搞定(含免费降ai率工具)
写论文最怕什么?不是查重,而是那句——“AI率过高”。
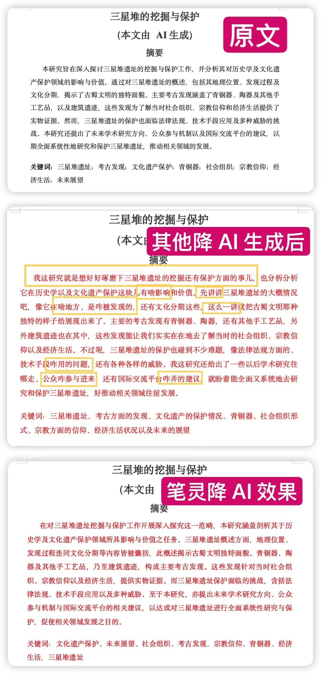
现在越来越多学校开始严查论文降aigc报告。我当时AI率高达98%,整个人快崩溃。

为了救回这篇论文,我实测了市面上十几款降ai率工具,从中精选了这12款,有免费的也有付费的,这次全都总结给你,希望能帮你降低ai率。
1、笔灵AI —— 毕业论文首选(专业级降ai)
笔灵AI是我用过最靠谱、降AI率最稳的工具,没有之一。我那篇98%的论文,用它处理后,AI率稳定降到了10%以下。
传送门:https://ibiling.cn/paper-pass?from=bkyjiangai123
(建议复制到电脑端使用~)

- 核心优势:它不是简单的同义词替换,而是采用AIGC重构算法,从句式、语法、逻辑结构上进行深层重构,让文本回归人类书面语风格,真正“去AI痕迹化”。

- 格式保留:这是它的“杀手锏”。能100%完美保留论文的原始格式,包括图表、公式、脚注、交叉引用等。降AI后完全无需你再花时间重新排版。

- 学术性:降完不口语化、不乱改专业术语,字数不暴涨,适配知网、维普、万方等主流检测平台。

2、QuillBot —— 英文党(留学生)利器
QuillBot是英文写作领域的“老牌巨头”,在降低ai痕迹方面同样是顶尖水平。

-
核心功能:提供多种英文改写模式,尤其是“Academic”(学术)模式,能用更地道、更专业的句式改写AI文本。
-
格式兼容:能精准识别并保留英文论文中的参考文献引用格式(如APA, MLA),避免误改。
-
缺点:仅支持英文,国内使用需要网络工具(VPN)。
3、SpeedAI科研助手 —— 快速批量处理(csdn 换成 ibiling,缺点删掉)
这款降ai率工具主打的是“效率”。

-
核心优势:可以批量上传多个论文章节,一键检测AI率并进行处理。
-
效果:实测一篇92%的论文,用它降到了13%,速度飞快。
-
缺点:个别句子改得有点“别扭”,机器味还是有一点。
-
建议:适合科研报告、需要批量处理的用户,降完后建议再用笔灵AI做二次精修。
4、DeepSeek/Claude —— 手动“ai降ai”法
这里指的是利用通用大模型(如DeepSeek、Claude、ChatGPT等)来手动降AI。

-
核心功能:这是一种“ai降ai”的思路。你需要自己编写提示词(Prompt),指挥AI帮你改写。
-
优点:免费、灵活度高,你可以自定义修改的风格。
-
缺点:AI“幻觉”是巨大风险,它可能曲解你的原意或编造事实;对使用者的Prompt水平要求极高,非常耗时,效率低下。
5、PaperYY —— 老牌查重平台,轻度修改
PaperYY早期是查重平台,现在也支持AI检测与降ai率功能。

-
核心功能:改动幅度不大,格式保持稳定,适合轻度优化。
-
效果:实测一篇AI率60%的文,用它降到38%。
-
建议:降AI幅度不算大,不适合AI率超高的稿件,更适合毕业前初稿的轻度检查。
6、PaperPro —— 理工科论文(公式/代码)福音
这款工具是理工科学生的“宝藏”,它专门解决技术性内容的降ai难题。

-
核心优势:能精准识别并完好保留数学公式、代码片段等特殊元素,避免了在降AI过程中常见的“误伤”和格式错乱。
-
缺点:界面设计比较老旧,使用体验上略显繁琐。
-
适用:计算机、数学、物理等理工科专业,论文中含大量公式代码的作者。
7、学术猹 —— 新平台,表现稳定
学术猹是今年新出的降ai平台,实测下来表现中规中矩。

-
核心优势:界面简洁,支持doc/pdf/md多格式上传。
-
效果:实测一篇92%的论文,用它降到了16%,表现还是比较稳的。
-
建议:适合不赶时间,但想稳过检测的同学,可用于硕博中期报告等。
8、降重鸟 —— “aigc免费降重”一体化
降重鸟是一个功能齐全的一体化平台,有查重、降重、AI检测、AI降AI。

-
核心功能:主打“aigc免费降重”和降ai一体化处理。
-
效果:实测降AI率大约在20%-30%左右。
-
缺点:界面有点老,降完之后语气略显生硬,需要手动微调。
-
建议:适合论文初稿,需要查重和AI检测一体化使用的用户。
9、嘎嘎降AI —— 术语保护(理工科)
这款工具是理工科的另一个选择,它有一个特色功能是“术语保护”。

-
核心优势:在降AI过程中,能较好地保护专业词汇不被“误改”。
-
效果:实测理工科论文,AI率从88%降到22%,专业术语基本都保留了。
-
缺点:文档偶尔会解析失败,生成速度偏慢,稳定性有待提高。
10、PaperPass —— 免费检测 + 基础修改
PaperPass是老牌查重平台,现在也新增了AI检测与降ai模块。

-
核心功能:它的AI降重模式主要是“检测”+“小范围调整”。
-
定位:更适合作为“免费降低ai率”的自查工具,而不是主力降ai工具。
-
效果:降AI率大约在10%-20%,幅度不大,但安全系数高,适合论文前期自查。
11、言笔AI写作 —— 中文润色大师
言笔AI写作这款工具,更偏向“学术润色”而不是“强力降ai”。

核心优势:降AI效果一般,但改写后的语句非常自然,中文表达更流畅。
-
适用:适合AI率不高(比如40%左右)的论文。
-
建议:如果你只是想“润色”句式,让语言更顺,或者应付导师“语言不通顺”的修改建议,可以用它。
12、毕业宝 —— 免费试用,可多次降ai
这款工具主打“多次重写”,并且提供一定的免费试用额度。

-
核心优势:支持多轮调整,你如果对第一次降AI不满意,可以再降一次,每次都会改动不同句式。
-
效果:实测AI率从90%降到15%,效果是有的。
-
缺点:格式容易乱,降完之后需要自己手动修复格式问题。
-
建议:适合预算有限、且愿意花时间反复修改和调格式的学生党。
📊 12款降AI工具对比速览表

✅ 总结:如何正确选择降ai工具
我总结一句话:降ai不是改词,是改“痕迹”。
很多免费降ai率工具只是简单的同义词替换,AIGC检测系统一眼就能识别。真正有效的,是那些有AIGC重构算法的专业工具。
我现在的固定流程是:
-
先用PaperPass或查查呗这类工具,快速自查一下AI率高不高。
-
再用笔灵AI做主力降ai(它保留格式最稳,学术性最强)。
-
如果还有个别句子不满意,再用DeepSeek辅助微调。
这样一套下来,AI率基本都能稳定在10%以下。这才是降低ai最稳妥的办法,希望能帮到大家。

浙公网安备 33010602011771号