# 社会计算《网络、群体与市场》 笔记 3 同质性
主要内容
- 同质性的基本含义
- 同质性在网络中的一种评估方式
- 归属网、社会归属网对同质性的影响
- OSN数据分析例子
- 隔离--同质性的一种现象,谢林模型
同质性
每个人的特质分两种:
- 固有特质
- 可变特质
提出同质性提出的背景:
是相似才成为朋友,还是成为朋友后变得相似?区分“选择”和社会影响的作用
社团/社区
某些人共同参与的活动
网络中的一个社区是由一组节点构成的,它们彼此高度连接,而不像网络中的其他节点那样拥有相对随机散乱的关系。
谢林模型
解释隔离现象(宏观,全局)并不一定是个人刻意选择(微观,局部)的结果
谢林模型。早期用来研究美国的种族隔离问题,比如同种族聚居区是怎样形成的。
谢林模型的假设非常简单——人会倾向于和自己相似的人生活在一起。所以这个模型就假设:如果身边与自己不一样的人的比例过高,自己就会选择搬家。这里会出现一个阈值,即「身边相同的人的最小比例。$^{[1]} $
比如说,美国芝加哥,黑人居住区从1940年到1960年,越来越多的黑人在某个区域聚集。原因在于自然属性相同,选择相同;相互认识、相互影响,进而趋同。
人们宽容的允许身边有各种收入阶层的人存在(30%的收入相当的邻居),但是最终却形成了隔离;而只想和收入等级相同(80%)的邻居居住的社区却形成不了收入隔离。
以居住隔离为例,谢林模型模拟了同质性的动态变化,如果同质性是一个自然现象,则促进或阻止不同社会情景下的同质性,将会对社会发展产生重要影响\(^{[2]}\)
习题解答
4.1
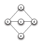
讨论下如图 4. 1 所示的社会网络。假设此社会网络是在一定时间点,观察一定族群个体间的友谊关系。另外假设我们在将来的某个时间节点会再观察此网络。根据三元闭包的理论,有什么新的关联会很可能出现? (比如,那些节点对,目前之间没连接,但当我们再次观察时,会有很到可能建立了连接?)请简述你的答案理由。

答:
在下一个观察时间之前,B-D 之间的关联(边)形成的可能性比较高,因为 B 和 D 有 3 个共同的朋友(相邻节点),其他节点对都只有两个共同的朋友。
4.2
根据一个表示人们参与不同社会活动的二部归属图,研究者有时会创建一种仅仅涉及到相关人员的“投影图”,其中两个人之间有一条边,当且仅当他们参与了相同的社会活动。
(a)画出与图 4. 2 对应的投影图,其中的节点应该是在图 4. 2 中的 7 位人员,且如果两个人在某一董事会共职,则他们之间应该有连接。
(b)试给出一个例子,涉及两个不同的归属网络,它们有同样的人群,不同的社团关系,但所导致的投影图是相同的。该例子说明信息可能在从完整归属图到投影图过程中被“丢失”。

答:
Hint:本书的习题大多都是课程内容的进一步补充,如这道题,需要我们明确归属图和投影图的定义
在归属图转化到投影图的过程中,会有信息的丢失
4.3
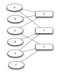
在图 4. 3 的归属图中,有 6 个个体从 A 到 F,3 个社团 为 X, Y 和 Z。
(a)如题 2,画出 6 个个体的投影图,如果共同参与一个活动,即表明他们之间有连接。
(b)在上述结果网络中,能否体会到节点 A,B 和 C 的三角形与有其他三角形有不同的含义?请解释。

答:
(a) 根据投影图定义,投影图如下。 (A,C),(A,E),(C,E),(C,F),(F,E),(E,D),(D,A),(A,B),(B,C)
(b) 图中的三角形有:ABC、CEF、ADE、ACE。其中 ABC、CEF、ADE 的共同点为构成三角形的三个节点都参与了同一活动。而 ACE 中,A 和 C均参加了 X,C 和 E 均参加了 Z,A 和 E 均参加了 Y,构成 ACE 的三条边都是由于三个节点中两两之间有共同活动而形成的。
4.4
给定一个表示人们成对分享活动的网络,我们可以重构与其中的信息一致的归属网络。比如,假设你需要推断出一个二部归属网络的结构,且根据间接的观察得到如习题 2 中所构成的投影网络:如果两个个体共同参与活动,则他们之间有一条边。图 4. 4 即为该投影网络。
(a)画出包括这 6 个个体的归属图,可以自己定义 4 个社团,该归属图的投影图即为图 4. 4。
(b)解释为什么任何一个能产生图 4. 4 中投影的网络的归属网络必须至少有 4 个社团?

答:
(a)
(b)
极大完全子图
当只有极大完全子图指向同一个点时,形成的社团数目最少
图中共有四个完全子图
证明: 如果有存在最大完全子图内{a1,a2,a3...an}不只向一个社团 则完全安置这些点需要两个社团,大于最大完全子图所需的一个 当一个极大完全子图对应一个社团时,存在最小的需要社团的数量


浙公网安备 33010602011771号