Git的使用
1、git仓库:分为远程仓库和本地仓库
2、git提交的顺序:
1、先将代码提交到本地仓库(小变动)
2、再将代码提交到远程仓库(大变动)
3、vs2017中使用git的按钮说明
拉取(Pull):将远程版本库合并到本地版本库,相当于(Fetch+Meger)
获取/提取(Fetch):从远程版本库获得最新版本,不直接显示再代码里,而是再版本控制里可以看见

合并(Meger):将两个版本库进行合并操作
提交(Commit):将所做的更改,存入本地暂存库
推送(Push):将所做的更改,存入远程版本库
同步(Pull+Push):先将远程库拉取,再将本地库推送到远程库,相当于(Pull+Push)
注意:如果提交并推送时报错(即本地文件与服务器问冲突)时,就可以点击同步按钮就像解决冲突!
4、分支:
方便代码管理和多人协同开发
分支的好处:
例如微评估系统,有新需求需要添加,我就可以再master建立一个分支,这样可以保证我新接入机构时可以直接从master上直接进行打包发布!
再我们开发新功能时发现了一个bug,这时如果都是再master中修改,这时如果要发布新版本就会把我们新功能的不稳定代码给发布出去。
你在开发一个新功能,到一半。突然,产品经理跟你说,我这有个新功能,明天上线!那你第一个一半的新功能代码怎么办?扔了?还是半成品部署上线?
如果你有两个 bug 是先后发现的,但是一个 bug 改好了需要上线,另一个还在改,怎么办?你把改到一般的 bug 部署上线么

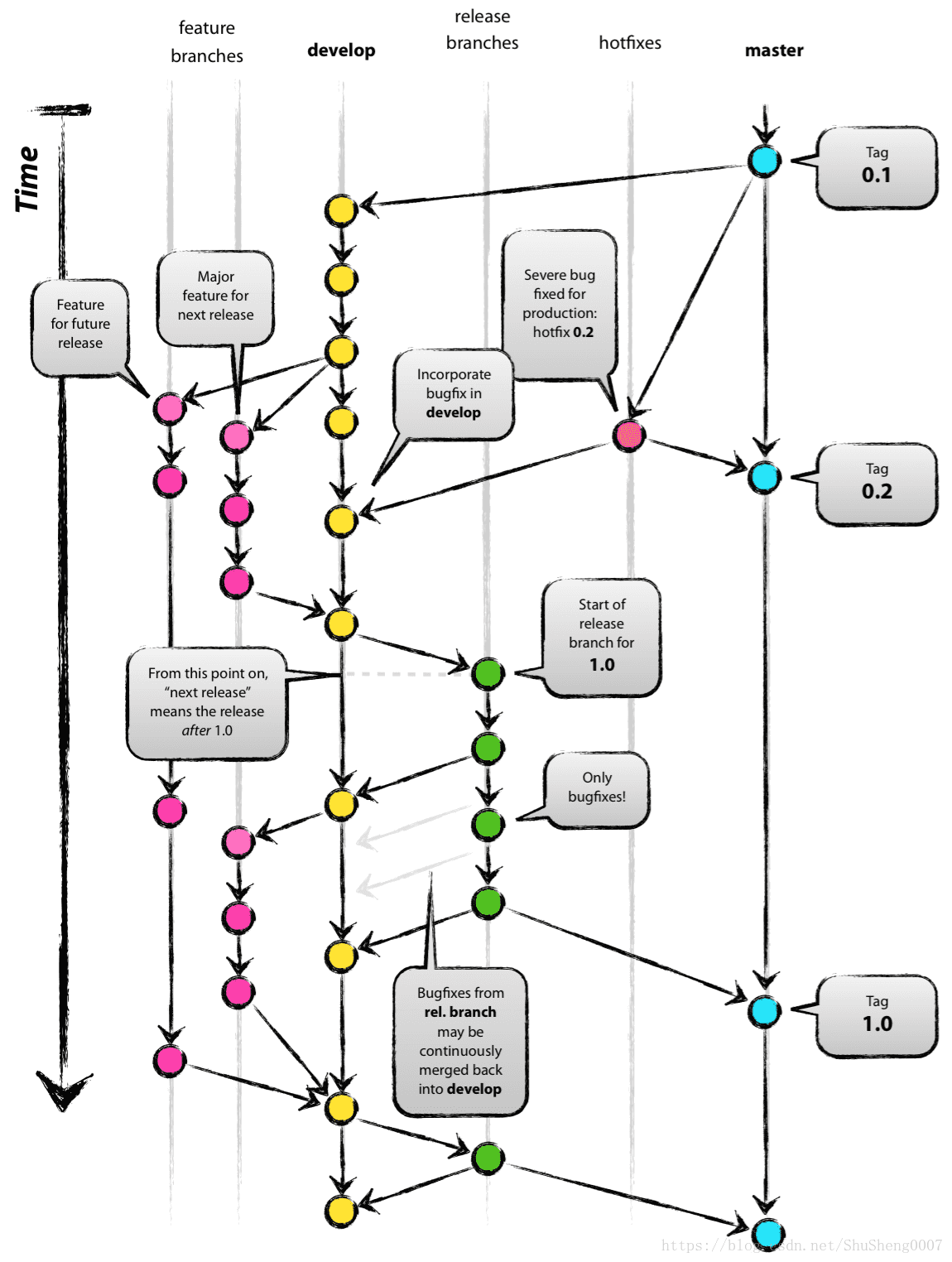
比较推荐的git分支管理方法:
两个主流分支:
Master:正式版本发布分支
Develop:开发分支
三个临时性分支:
* 功能(feature)分支:它是为了开发某种特定功能,从Develop分支上面分出来的。开发完成后,要再并入Develop。
* 预发布(release)分支:第二种是预发布分支,它是指发布正式版本之前(即合并到Master分支之前),我们可能需要有一个预发布的版本进行测试。
预发布分支是从Develop分支上面分出来的,预发布结束以后,必须合并进Develop和Master分支。它的命名,可以采用release-*的形式。
* 修补bug(fixbug)分支:修补bug分支是从Master分支上面分出来的。修补结束以后,再合并进Master和Develop分支。它的命名,可以采用fixbug-*的形式


浙公网安备 33010602011771号