Spring进阶- Spring IOC实现原理(一)IOC体系结构设计
Spring 的三大核心模块 IOC 、AOP 、Spring MVC 基础已经介绍完了,不满足于基础,继续写 IOC 进阶文章。
本文是 IOC 进阶第一篇,叙述 IOC 容器有哪些核心组件,各自的职责是什么。
站在设计者的角度考虑设计IOC容器
如果让你来设计一个IoC容器,你会怎么设计?我们初步的通过这个问题,来帮助我们更好的理解IOC的设计。
在设计时,首先需要考虑的是IOC容器的功能(输入和输出), 承接前面的文章,我们初步的画出IOC容器的整体功能。

在此基础上,我们初步的去思考,如果作为一个IOC容器的设计者,主体上应该包含哪几个部分:
- 加载Bean的配置(比如xml配置)
- 比如不同类型资源的加载,解析成生成统一Bean的定义
- 根据Bean的定义加载生成Bean的实例,并放置在Bean容器中
- 比如Bean的依赖注入,Bean的嵌套,Bean存放(缓存)等
- 除了基础Bean外,还有常规针对企业级业务的特别Bean
- 比如国际化Message,事件Event等生成特殊的类结构去支撑
- 对容器中的Bean提供统一的管理和调用
- 比如用工厂模式管理,提供方法根据名字/类的类型等从容器中获取Bean
- ...
(pdai:这种思考的过程才是建设性的,知识体系的构建才是高效的)
Spring IoC的体系结构设计
那么我们来看下Spring设计者是如何设计IoC并解决这些问题的。
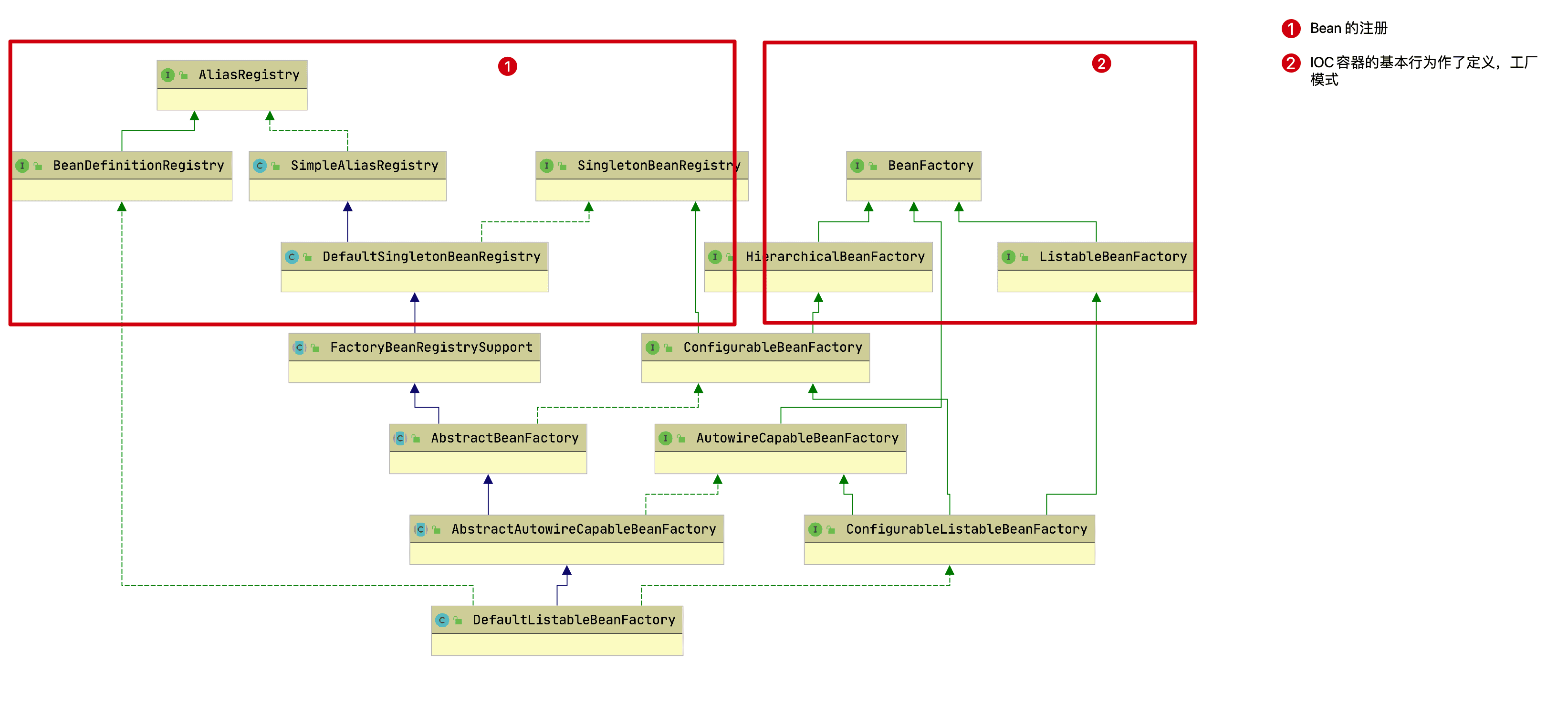
BeanFactory和BeanRegistry:IOC容器功能规范和Bean的注册
Spring Bean的创建是典型的工厂模式,这一系列的Bean工厂,也即IOC容器为开发者管理对象间的依赖关系提供了很多便利和基础服务,在Spring中有许多的IOC容器的实现供用户选择和使用,这是IOC容器的基础;在顶层的结构设计主要围绕着BeanFactory和xxxRegistry进行:
- BeanFactory: 工厂模式定义了IOC容器的基本功能规范
- BeanRegistry: 向IOC容器手工注册 BeanDefinition 对象的方法
其相互关系如下:

我们再通过几个问题来辅助理解。
BeanFactory 定义了 IOC 容器基本功能规范?
BeanFactory作为最顶层的一个接口类,它定义了IOC容器的基本功能规范,BeanFactory 负责生产和管理 Bean,包括Bean的实例化,Bean的依赖注入,Bean的生命周期管理,getBean 方法。BeanFactory 有三个子类:ListableBeanFactory、HierarchicalBeanFactory 和 AutowireCapableBeanFactory 。
有一个我们很熟悉的接口 ApplicationContext 实现了 ListableBeanFactory、HierarchicalBeanFactory 接口。BeanFactory 是他们的父接口,BeanFactory 算得上是 Spring 王国的中央仓库了。
我们看下BeanFactory接口:
public interface BeanFactory {
//用于取消引用实例并将其与FactoryBean创建的bean区分开来。例如,如果命名的bean是FactoryBean,则获取将返回Factory,而不是Factory返回的实例。
String FACTORY_BEAN_PREFIX = "&";
//根据bean的名字和Class类型等来得到bean实例
Object getBean(String name) throws BeansException;
Object getBean(String name, Class requiredType) throws BeansException;
Object getBean(String name, Object... args) throws BeansException;
<T> T getBean(Class<T> requiredType) throws BeansException;
<T> T getBean(Class<T> requiredType, Object... args) throws BeansException;
//返回指定bean的Provider
<T> ObjectProvider<T> getBeanProvider(Class<T> requiredType);
<T> ObjectProvider<T> getBeanProvider(ResolvableType requiredType);
//检查工厂中是否包含给定name的bean,或者外部注册的bean
boolean containsBean(String name);
//检查所给定name的bean是否为单例/原型
boolean isSingleton(String name) throws NoSuchBeanDefinitionException;
boolean isPrototype(String name) throws NoSuchBeanDefinitionException;
//判断所给name的类型与type是否匹配
boolean isTypeMatch(String name, ResolvableType typeToMatch) throws NoSuchBeanDefinitionException;
boolean isTypeMatch(String name, Class<?> typeToMatch) throws NoSuchBeanDefinitionException;
//获取给定name的bean的类型
@Nullable
Class<?> getType(String name) throws NoSuchBeanDefinitionException;
//返回给定name的bean的别名
String[] getAliases(String name);
}
BeanFactory 为何要定义这么多层次的接口?定义了哪些接口?
主要是为了区分在 Spring 内部在操作过程中对象的传递和转化过程中,对对象的数据访问所做的限制。
有哪些接口呢?
- ListableBeanFactory:该接口定义了访问容器中 Bean 基本信息的若干方法,如查看Bean 的个数、获取某一类型 Bean 的配置名、查看容器中是否包括某一 Bean 等方法;
- HierarchicalBeanFactory:父子级联 IoC 容器的接口,子容器可以通过接口方法访问父容器; 通过 HierarchicalBeanFactory 接口, Spring 的 IoC 容器可以建立父子层级关联的容器体系,子容器可以访问父容器中的 Bean,但父容器不能访问子容器的 Bean。Spring 使用父子容器实现了很多功能,比如在 Spring MVC 中,展现层 Bean 位于一个子容器中,而业务层和持久层的 Bean 位于父容器中。这样,展现层 Bean 就可以引用业务层和持久层的 Bean,而业务层和持久层的 Bean 则看不到展现层的 Bean。
- ConfigurableBeanFactory:是一个重要的接口,增强了 IoC 容器的可定制性,它定义了设置类装载器、属性编辑器、容器初始化后置处理器等方法;
- ConfigurableListableBeanFactory: ListableBeanFactory 和 ConfigurableBeanFactory的融合;
- AutowireCapableBeanFactory:定义了将容器中的 Bean 按某种规则(如按名字匹配、按类型匹配等)进行自动装配的方法;
如何将Bean注册到BeanFactory中?BeanRegistry
Spring 配置文件中每一个<bean>节点元素在 Spring 容器里都通过一个 BeanDefinition 对象表示,它描述了 Bean 的配置信息。而 BeanDefinitionRegistry 接口提供了向容器手工注册 BeanDefinition 对象的方法。
BeanDefinition:各种Bean对象及其相互的关系
Bean对象存在依赖嵌套等关系,所以设计者设计了BeanDefinition,它用来对Bean对象及关系定义;我们在理解时只需要抓住如下三个要点:
- BeanDefinition 定义了各种Bean对象及其相互的关系
- BeanDefinitionReader 这是BeanDefinition的解析器
- BeanDefinitionHolder 这是BeanDefination的包装类,用来存储BeanDefinition,name以及aliases等。
BeanDefinition
SpringIOC容器管理了我们定义的各种Bean对象及其相互的关系,Bean对象在Spring实现中是以BeanDefinition来描述的,其继承体系如下

BeanDefinitionReader
职责:将外部的配置资源(如 XML 文件、Java 配置类)解析并转换为 Spring 容器能够理解的内部数据结构——BeanDefinition 对象。
Bean 的解析过程非常复杂,功能被分的很细,因为这里需要被扩展的地方很多,必须保证有足够的灵活性,以应对可能的变化。Bean 的解析主要就是对 Spring 配置文件的解析。这个解析过程主要通过下图中的类完成:

BeanDefinitionHolder
BeanDefinitionHolder 这是BeanDefination的包装类,用来存储BeanDefinition,name以及aliases等

ApplicationContext:IOC接口设计和实现
IoC容器的接口类是ApplicationContext,很显然它必然继承BeanFactory对Bean规范(最基本的ioc容器的实现)进行定义。而ApplicationContext表示的是应用的上下文,除了对Bean的管理外,还至少应该包含了
- 访问资源: 对不同方式的Bean配置(即资源)进行加载。(实现ResourcePatternResolver接口)
- 国际化: 支持信息源,可以实现国际化。(实现MessageSource接口)
- 应用事件: 支持应用事件。(实现ApplicationEventPublisher接口)
ApplicationContext接口的设计
我们来看下ApplicationContext整体结构

- HierarchicalBeanFactory 和 ListableBeanFactory: ApplicationContext 继承了 HierarchicalBeanFactory 和 ListableBeanFactory 接口,在此基础上,还通过多个其他的接口扩展了 BeanFactory 的功能:
- ApplicationEventPublisher:让容器拥有发布应用上下文事件的功能,包括容器启动事件、关闭事件等。实现了 ApplicationListener 事件监听接口的 Bean 可以接收到容器事件 , 并对事件进行响应处理 。 在 ApplicationContext 抽象实现类AbstractApplicationContext 中,我们可以发现存在一个 ApplicationEventMulticaster,它负责保存所有监听器,以便在容器产生上下文事件时通知这些事件监听者。
- MessageSource:为应用提供 i18n 国际化消息访问的功能;
- ResourcePatternResolver : 所有 ApplicationContext 实现类都实现了类似于PathMatchingResourcePatternResolver 的功能,可以通过带前缀的 Ant 风格的资源文件路径装载 Spring 的配置文件。
- LifeCycle:该接口是 Spring 2.0 加入的,该接口提供了 start()和 stop()两个方法,主要用于控制异步处理过程。在具体使用时,该接口同时被 ApplicationContext 实现及具体 Bean 实现, ApplicationContext 会将 start/stop 的信息传递给容器中所有实现了该接口的 Bean,以达到管理和控制 JMX、任务调度等目的。
# ApplicationContext 接口的实现
在考虑 ApplicationContext 接口的实现时,关键的点在于,不同Bean的配置方式(比如xml,groovy,annotation等)有着不同的资源加载方式,这便衍生除了众多 ApplicationContext 的实现类。在Spring入门第一篇文章中,我们用过 AnnotationConfigApplicationContext 、ClassPathXmlApplicationContext 来获取 Bean 实例,这两个应该熟悉一点,对照看类结构图:

第一,从类结构设计上看, 围绕着是否需要 Refresh 容器衍生出两个抽象类:
单词学习:Generic adj. 通用的
- GenericApplicationContext: 是初始化的时候就创建容器,往后的每次refresh都不会更改
- AbstractRefreshableApplicationContext: AbstractRefreshableApplicationContext及子类的每次refresh都是先清除已有(如果不存在就创建)的容器,然后再重新创建;AbstractRefreshableApplicationContext及子类无法做到GenericApplicationContext混合搭配从不同源头获取bean的定义信息
第二, 从加载的源来看(比如xml,groovy,annotation等), 衍生出众多类型的ApplicationContext, 典型比如:
- FileSystemXmlApplicationContext: 从文件系统下的一个或多个xml配置文件中加载上下文定义,也就是说系统盘符中加载xml配置文件。
- ClassPathXmlApplicationContext: 从类路径下的一个或多个xml配置文件中加载上下文定义,适用于xml配置的方式。
- AnnotationConfigApplicationContext: 从一个或多个基于java的配置类中加载上下文定义,适用于java注解的方式。
- ConfigurableApplicationContext: 扩展于 ApplicationContext,它新增加了两个主要的方法: refresh()和 close(),让 ApplicationContext 具有启动、刷新和关闭应用上下文的能力。在应用上下文关闭的情况下调用 refresh()即可启动应用上下文,在已经启动的状态下,调用 refresh()则清除缓存并重新装载配置信息,而调用close()则可关闭应用上下文。这些接口方法为容器的控制管理带来了便利,但作为开发者,我们并不需要过多关心这些方法。
第三, 更进一步理解:
**设计者在设计时 AnnotationConfigApplicationContext 为什么是继承 GenericApplicationContext **? 因为基于注解的配置,是不太会被运行时修改的,这意味着不需要进行动态 Bean 配置和刷新容器,所以只需要GenericApplicationContext。
而基于XML这种配置文件,这种文件是容易修改的,需要动态性刷新Bean的支持,所以XML相关的配置必然继承AbstractRefreshableApplicationContext; 且存在多种xml的加载方式(位置不同的设计),所以必然会设计出AbstractXmlApplicationContext, 其中包含对XML配置解析成BeanDefination的过程。
那么细心的你从上图可以发现AnnotationWebConfigApplicationContext却是继承了AbstractRefreshableApplicationContext而不是GenericApplicationContext。
为什么AnnotationWebConfigApplicationContext 继承自 AbstractRefreshableApplicationContext呢 ?
因为用户可以通过ApplicationContextInitializer来设置contextInitializerClasses(context-param / init-param), 在这种情况下用户倾向于刷新Bean的,所以设计者选择让AnnotationWebConfigApplicationContext继承了AbstractRefreshableApplicationContext。(如下是源码中Spring设计者对它的解释)
* <p>As an alternative to setting the "contextConfigLocation" parameter, users may
* implement an {@link org.springframework.context.ApplicationContextInitializer
* ApplicationContextInitializer} and set the
* {@linkplain ContextLoader#CONTEXT_INITIALIZER_CLASSES_PARAM "contextInitializerClasses"}
* context-param / init-param. In such cases, users should favor the {@link #refresh()}
* and {@link #scan(String...)} methods over the {@link #setConfigLocation(String)}
* method, which is primarily for use by {@code ContextLoader}.
我们把之前的设计要点和设计结构结合起来看:

到此,基本可以帮助你从顶层构建对IoC容器的设计理解,而不是过早沉溺于代码的细节; 所以《Java全栈知识体系》最大的目标是帮助你构筑体系化的认知,如果你自己去看源码而不站在顶层设计角度出发, 你多半会捡了芝麻丢了西瓜,时间一长啥印象没有。
参考文章
https://pdai.tech/md/spring/spring-x-framework-ioc-source-1.html
浙公网安备 33010602011771号