狂揽20.5K星!开发者福利,再见繁琐开发,这款开源框架让AI助手秒级接入应用,真的太爽了
嗨,大家好,我是小华同学,关注我们获得“最新、最全、最优质”开源项目和高效工作学习方法


"只需一行代码,即可为你的应用注入AI灵魂!"——这就是CopilotKit正在创造的开发革命
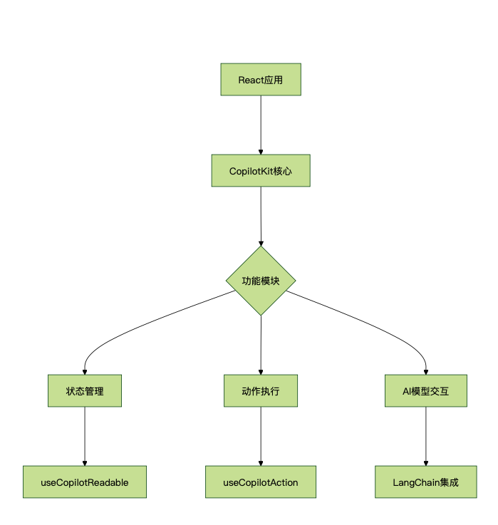
CopilotKit 是一个基于React的开源框架,开发者可以通过极简代码将智能助手深度集成到Web应用中。它不仅支持构建能"看见"应用状态的聊天机器人,还能打造AI驱动的文本编辑器,更可通过LangChain技术实现自动化任务处理。
核心优势矩阵:
-
🚀 三分钟集成:从安装到运行最快只需5行代码 -
🧠 场景感知:AI助手实时读取应用前后端状态 -
🤖 多形态交互:侧边栏/弹窗/文本区自由选择 -
⚡ 任务自动化:通过LangChain实现复杂工作流
五大核心功能解析
1. 场景感知型聊天机器人
import { CopilotSidebar } from "@copilotkit/react-ui";
function App() {
return (
<CopilotKit url="/api/copilotkit/chat">
<CopilotSidebar>
<YourAppContent />
</CopilotSidebar>
</CopilotKit>
);
}
通过useCopilotReadable钩子,机器人可实时获取:
-
前端组件状态 -
后端API数据 -
第三方服务(如Salesforce/Dropbox)信息
2. 智能文本编辑器
import { CopilotTextarea } from "@copilotkit/react-textarea";
<CopilotTextarea
placeholder="AI帮你写文案..."
autosuggestionsConfig={{
purposePrompt: "生成符合品牌调性的营销文案"
}}
/>
三大AI赋能:
-
✍️ 上下文自动补全 -
🖋️ 段落智能改写 -
🎨 内容从零生成
3. 自动化任务代理
useCopilotAction({
name: "generateReport",
description: "生成月度销售报告",
parameters: [{...}],
handler: async ({ data }) => {
// 自动调用报表生成API
}
});
通过LangChain技术实现:
-
📊 电子表格自动分析 -
📈 数据可视化生成 -
📤 邮件自动发送
4. 多模态交互支持
已实现功能:
-
🎙️ 语音指令识别 -
📷 图像转代码(测试中) -
📊 图表自动生成
5. 企业级扩展能力
| 功能模块 | 商业版特性 |
|---|---|
| 权限管理 | 细粒度角色控制 |
| 审计日志 | 完整操作追溯 |
| 私有模型部署 | 支持本地化LLM部署 |
技术架构解密
关键技术栈:
| 模块 | 技术方案 | 优势特性 |
|---|---|---|
| 状态管理 | React Context API | 轻量级跨组件通信 |
| AI集成 | LangChain + LangGraph | 支持多模型混合编排 |
| 语音交互 | Web Speech API | 浏览器原生支持 |
| 数据持久化 | IndexedDB | 本地高速存储 |
应用场景实战
客户服务系统
-
实时调取CRM数据解答咨询 -
自动生成服务工单 -
客户情绪分析预警
智能文档协作
-
会议纪要自动生成 -
合同条款智能审查 -
多语言实时翻译
电商运营后台
// 商品描述自动生成示例
useCopilotAction({
name: "generateProductDesc",
handler: ({ product }) => {
return AI生成营销文案(product);
}
});
教育培训平台
-
习题自动批改 -
个性化学习路径 -
知识点可视化讲解
数据分析看板
-
自然语言查询数据 -
自动生成可视化图表 -
异常数据预警提示
物联网控制中心
-
设备状态语音查询 -
故障自动诊断 -
维护方案生成
三步极速入门指南
第一步:安装核心库
pnpm add @copilotkit/react-core @copilotkit/react-ui
第二步:注入AI能力
// 全局配置
<CopilotKit url="/api/copilotkit">
<App />
</CopilotKit>
// 组件级集成
<CopilotTextarea onChange={handleChange} />
第三步:定义业务逻辑
// 注册自定义动作
useCopilotAction({
name: "placeOrder",
handler: ({ items }) => {
// 调用下单API
}
});
界面效果
同类项目对比
| 项目名称 | 核心优势 | 适用场景 | 学习曲线 |
|---|---|---|---|
| CopilotKit | 深度应用集成 | 企业级复杂系统 | 中等 |
| GitHub Copilot | 代码生成能力强 | 开发者工具 | 低 |
| HuggingFace | 模型种类丰富 | AI研究 | 高 |
| LangChain | 流程编排灵活 | AI原型开发 | 较高 |
优势对比 :
-
🏆 比GitHub Copilot更深入业务场景 -
💡 比HuggingFace更易工程化落地 -
⚡ 比LangChain提供更多开箱即用组件
项目地址
https://github.com/CopilotKit/CopilotKit









浙公网安备 33010602011771号