React组件通信
react因为组件化,使得组件间通信十分的重要。本文就来简单介绍一些常见的react组件间传递的内容。
我将归纳为以下几种关系来详述:父组件与子组件之间,子组件与父组件之间,发布者与订阅者模式(context),兄弟组件间,redux也是一种组件管理的方法,但是redux状态管理的内容比较多,这里只做简单介绍,之后再另开一篇详述。
父组件向子组件通信
react的数据流是单向的,最常见的就是通过props由父组件向子组件传值。
示例(关键部分有注释):
我们做一个简单的选择商品,然后改变价格的事例。

父组件:
父组件就是两个按钮,用来切换商品的价格,其中引用了子组件。
class Parents extends Component {
//构造函数
constructor() {
super();
// 设置state
this.state = {
price: 0
};
}
clickGoods(e) {
//更新state
this.setState({
price: e
});
}
// 渲染
render() {
let { price } = this.state;
return (
<div>
<button onClick={this.clickGoods1.bind(this)}>goods1</button>
<button onClick={this.clickGoods2.bind(this)}>goods2</button>
// 父组件中 <Child price={price} />
</div>
);
}
}
子组件:
子组件中使用props属性接收传递来的数据。
class Child extends Component {
render() {
{/*这里从props中拿到*/}
return <div> price: {this.props.price} </div>;
}
}
子组件向父组件通信
接下来我们反过来,让子组件向父组件通信。 子组件向父组件通信的基本思路是,父组件向子组件传一个函数,然后通过这个函数的回调,拿到子组件传过来的值。下面是例子,正好和上面是反的,父组件用来显示价格,子组件显示两个按钮,子组件把价格传递给父组件。
示例(关键部分有注释):

父组件
class Parents extends Component {
constructor() {
super();
this.state = {
price: 0
};
}
getItemPrice(e) {
this.setState({
price: e
});
}
render() {
return (
<div>
<div>price: {this.state.price}</div>
{/* 向子组件中传入一个函数 */}
<Child getPrice={this.getItemPrice.bind(this)} />
</div>
);
}
}
子组件
class Child extends Component {
clickGoods(e) {
// 在此函数中传入值
this.props.getPrice(e);
}
render() {
return (
<div>
<button onClick={this.clickGoods.bind(this, 100)}>goods1</button>
<button onClick={this.clickGoods.bind(this, 1000)}>goods2</button>
</div>
);
}
}
发布者与订阅者模式(context)
React 的props都是由父组件传递给子组件的,一旦遇到孙组件,就需要一层层的传递下去。而context提供了一种组件之间通讯的新的方式(16.3版本之后),可以共享一些数据,其它的组件都能从context中读取数据(类似于有个数据源,组件可以订阅这个数据源)。
参考React实战视频讲解:进入学习
使用方法
React.createContext()方法
我们可以使用createContext来创建一个context,它可以接收一个变量或者对象做为参数(当对象为参数的时候,react使用object.is()去比较,有些影响性能)。这个传入的值做为context的默认值
const PriceContext = React.createContext('price')
这样就创建了一个Context
Provider组件
Provider就是用来创建数据源的。它是给所有的子组件提供数据源的跟组件。它接受一个value作为props,用来传递值,它会改变context的默认值。一个provider可以包含多个Consumer组件。如果Provider组件嵌套的话,
<PriceContext.Provider value={100}>
</PriceContext.Provider>
Consumer组件
Consumer表示接受数据的组件,它接受一个函数做为子元素。这个函数会接收context传递的值,返回一个react的组件。Consumer组件必须包含在Provider里面。
<PriceContext.Consumer>
{ /*这里是一个函数*/ }
{
price => <div>price:{price}</div>
}
</PriceContext.Consumer>
示例
在这部分我们尝试一下从父组件直接传递到孙组件,不通过子组件(直接从A组件传值到C组件,不经过B组件)。

// 创建Context
const PriceContext = React.createContext('price')
// A组件中
class ClassA extends Component {
constructor(){
super()
this.state={
price:0
}
}
// 点击按钮事件
clickGoods(e) {
this.setState({
price:e
})
}
render(){
const { price } = this.state
return(
// Provider
// 把state里price转到Provider的value中
<PriceContext.Provider value={price}>
<button onClick={this.clickGoods.bind(this, 100)}>goods1</button>
<button onClick={this.clickGoods.bind(this, 1000)}>goods2</button>
<ClassB />
</PriceContext.Provider>
)
}
}
// 组件B
class ClassB extends Component {
// 组件B中只是引用了ClassC,没有进行传值的操作
render(){
return(
<div><span>price:</span><span><ClassC /></span></div>
)
}
}
// 组件C
class ClassC extends Component {
render(){
return(
// Consumer,注意Consumer的下面要包含一个函数
<PriceContext.Consumer>
{
price=><span>{price}</span>
}
</PriceContext.Consumer>
)
}
}
context的总结与理解
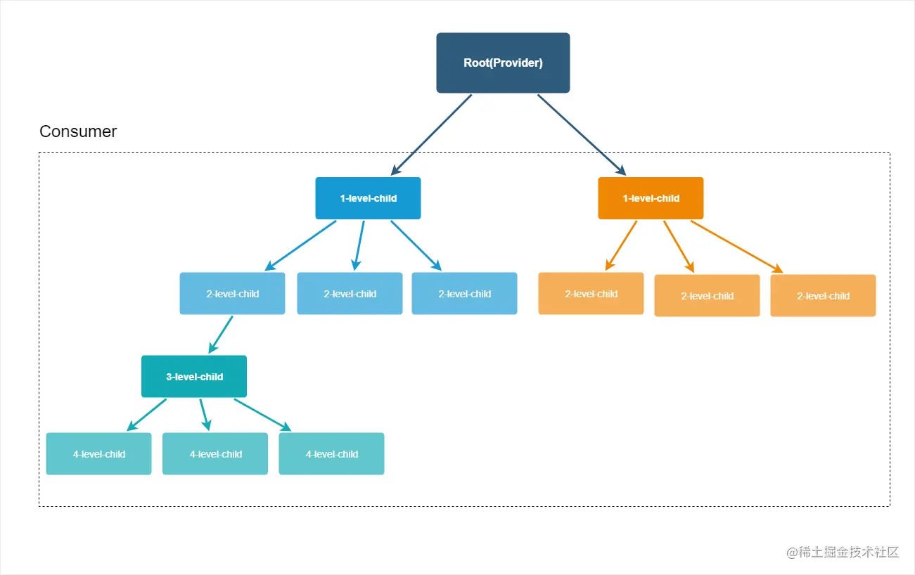
一个react app是由很多react组件组成的,有的组件之间是有嵌套关系的,可以形成一条“组件链”。Context可以当做组件的“作用域”[3]。一个根组件,它定义了一个context,它的组件链上的组件都可以访问到provider中定义的变量或对象,如下图所示,这就比较像‘作用域’的概念。context在一些简单的场景下可以替代部分redux的功能。

兄弟组件间通信
兄弟间组件通信,一般的思路就是找一个相同的父组件,这时候既可以用props传递数据,也可以用context的方式来传递数据。
当然也可以用一些全局的机制去实现通信,比如redux等。
小结
本文主要介绍了3种通信的关系父组件与子组件之间,子组件与父组件之间,发布者与订阅者模式(context),简述了兄弟组件间的通信。主要是介绍两种方式,利用props属性和Context。也介绍了一些context的理解。
浙公网安备 33010602011771号