串口转USB电路学习
设计目标
1、设计typec转接口,实现开发板usb转usb_C
2、设计串口转usb_C,可以满足无max232和有max232两种情况的信号转换需求
设计分析:
查看测试板原理图,测试板的其中一个接口实际是USB接口,其传输的数据为一对差分信号,因此可以直接与Type USB_C接口进行连接;另外一个接口是串口,传输tx、rx信号,当无max232芯片时,需要设计串口转USB电路;当测试板上有max232时,转接板上还需要有232芯片将232电平转为ttl电平即设计串口转RS232电路。

当需要232芯片时,通过跳线帽将芯片接在串口和USB转串口芯片之间即可。
芯片选型
CH340N选择沁恒-WCH的CH340N芯片
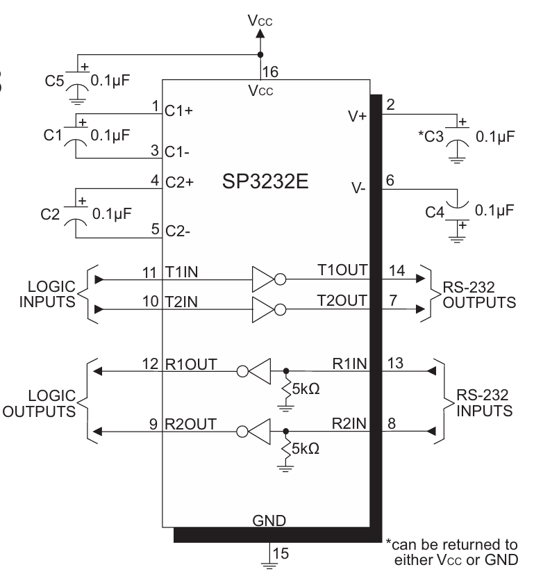
MAX232芯片选择MaxLinear的SP3232E
需要查看规格书了解其使用方法
电路原理图设计

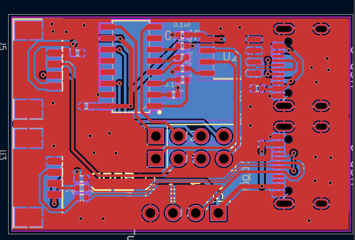
PCB设计

问题总结
1、测试板和转接板接口无法连接的问题
在设计USB转接板时需要注意将测试板接口的pin定义与转接板接口的pin定义一一对应,如测试板中接口符号如下图:

如果想要用母线将两个接口连接起来,那么在设计转接板中接口原理图符号时就需要与测试板的符号pin定义完全相反,如下图所示:

这样才能完成转接板和测试板的连接如下图:

而不是:

2、信号逻辑问题
在画PCB的过程中,经常会因为信号逻辑有误导致重新画PCB浪费了大量的时间,现在将本次设计过程中导致信号逻辑混乱的原因做一个总结:
信号流向梳理
在设计过程中经常出现信号逻辑混乱的问题,因此应该在画原理图之前就要将整个板子的信号流向梳理清楚,如
无232信号:
串口tx——>CH340N的rx——>usb
串口rx<——CH340N的tx<——usb
有232信号:
串口tx——>max232的rx——>CH340N的rx——>usb
串口rx<——max232的tx<——CH340N的tx<——usb
原理图tx、rx定义问题
画原理图时容易造成逻辑混乱通常还因为原理图网络符号定义不清晰(同时也容易对阅读原理图的人造成误解),如:
将测试板上的tx,rx信号定义为转接板子上的tx、rx信号,如下图所示:

通常情况下应为:

输出短接问题( * )
在设计之初,对于切换max232芯片构想如下图所示:

当不需要max232芯片时,将引脚1、3连接在一起,a、c连接在一起,但是这样会导致一个问题,在CH340N在向串口发送数据时,串口的RX接收到的不仅仅是CH340N发送过来的TXD信号,还有max232发送的干扰信号,这是因为max232接收端的引脚处于悬空状态,介质中存在的游离电信号会通过悬空的引脚进入到max232芯片中,从而导致max232的输出端有信号产生,此时a、c短接,会导致CH340N的输出端信号和max232输出端信号叠加,导致信号失真,这就是所谓的输出端短接
同理,如果采用如下接法,会导致RX端的输出短接:

因此需要将max232的四个引脚全部拉出,如图所示:

芯片输入输出问题
在确定好信号输入输出流向以及信号类型后,就需要将对于的信号类型接入到对于的芯片引脚上以及芯片上对应的输入输出端,如232信号就需要接入232引脚,不然会导致转接板无法工作,或者导致芯片烧坏。而要确定芯片的各个引脚就需要查看对应芯片的数据手册。如下图所示:

收获
1、USB和串口的差别
2、PCB设计经验
3、CPU发送的数据信号是否为TTL电平信号
4、MAX232芯片的用法及实际应用
5、CH340系列芯片的使用
6、SP3232E芯片的使用
7、在PCB设计中各种地
8、微孔、过孔、盲孔和埋孔的区别

浙公网安备 33010602011771号